• 文献检索
  • 文档翻译
  • 深度研究
  • 学术资讯
  • Suppr Zotero 插件Zotero 插件
  • 邀请有礼
  • 套餐&价格
  • 历史记录
应用&插件
Suppr Zotero 插件Zotero 插件浏览器插件Mac 客户端Windows 客户端微信小程序
定价
高级版会员购买积分包购买API积分包
服务
文献检索文档翻译深度研究API 文档MCP 服务
关于我们
关于 Suppr公司介绍联系我们用户协议隐私条款
关注我们

Suppr 超能文献

核心技术专利:CN118964589B侵权必究
粤ICP备2023148730 号-1Suppr @ 2026

文献检索

告别复杂PubMed语法,用中文像聊天一样搜索,搜遍4000万医学文献。AI智能推荐,让科研检索更轻松。

立即免费搜索

文件翻译

保留排版,准确专业,支持PDF/Word/PPT等文件格式,支持 12+语言互译。

免费翻译文档

深度研究

AI帮你快速写综述,25分钟生成高质量综述,智能提取关键信息,辅助科研写作。

立即免费体验

填补空白 - 东古北界鸟类的 COI 条码分辨率。

Filling the gap - COI barcode resolution in eastern Palearctic birds.

机构信息

Department of Integrative Biology, Biodiversity Institute of Ontario, University of Guelph, Guelph, Ontario, N1G 2W1, Canada.

出版信息

Front Zool. 2009 Dec 9;6:29. doi: 10.1186/1742-9994-6-29.

DOI:10.1186/1742-9994-6-29
PMID:20003213
原文链接:https://pmc.ncbi.nlm.nih.gov/articles/PMC2796652/
Abstract

BACKGROUND

The Palearctic region supports relatively few avian species, yet recent molecular studies have revealed that cryptic lineages likely still persist unrecognized. A broad survey of cytochrome c oxidase I (COI) sequences, or DNA barcodes, can aid on this front by providing molecular diagnostics for species assignment. Barcodes have already been extensively surveyed in the Nearctic, which provides an interesting comparison to this region; faunal interchange between these regions has been very dynamic. We explored COI sequence divergence within and between species of Palearctic birds, including samples from Russia, Kazakhstan, and Mongolia. As of yet, there is no consensus on the best method to analyze barcode data. We used this opportunity to compare and contrast three different methods routinely employed in barcoding studies: clustering-based, distance-based, and character-based methods.

RESULTS

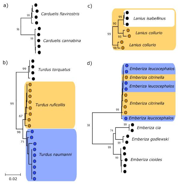
We produced COI sequences from 1,674 specimens representing 398 Palearctic species. These were merged with published COI sequences from North American congeners, creating a final dataset of 2,523 sequences for 599 species. Ninety-six percent of the species analyzed could be accurately identified using one or a combination of the methods employed. Most species could be rapidly assigned using the cluster-based or distance-based approach alone. For a few select groups of species, the character-based method offered an additional level of resolution. Of the five groups of indistinguishable species, most were pairs, save for a larger group comprising the herring gull complex. Up to 44 species exhibited deep intraspecific divergences, many of which corresponded to previously described phylogeographic patterns and endemism hotspots.

CONCLUSION

COI sequence divergence within eastern Palearctic birds is largely consistent with that observed in birds from other temperate regions. Sequence variation is primarily congruent with taxonomic boundaries; deviations from this trend reveal overlooked biological patterns, and in some cases, overlooked species. More research is needed to further refine the taxonomic status of some Palearctic birds, but large genetic surveys such as this may facilitate this effort. DNA barcodes are a practical means for rapid species assignment, although efficient analytical methods will likely require a two-tiered approach to differentiate closely related pairs of species.

摘要

背景

古北区支持的鸟类物种相对较少,但最近的分子研究表明,可能还有隐藏的谱系尚未被识别。广泛调查细胞色素 c 氧化酶 I(COI)序列或 DNA 条码可以通过为物种分配提供分子诊断来提供帮助。条码已经在近北极地区得到了广泛的调查,这为该地区提供了一个有趣的比较;这些地区之间的动物群交流非常活跃。我们探索了古北区鸟类种内和种间的 COI 序列差异,包括来自俄罗斯、哈萨克斯坦和蒙古的样本。到目前为止,对于分析条码数据的最佳方法还没有共识。我们利用这个机会比较和对比了条码研究中常用的三种不同方法:基于聚类的、基于距离的和基于特征的方法。

结果

我们从 1674 个代表 398 种古北区鸟类的标本中生成了 COI 序列。这些序列与北美同源种的已发表 COI 序列合并,创建了一个包含 599 种 2523 个序列的最终数据集。分析的 96%的物种可以使用所使用的方法之一或组合准确识别。大多数物种可以单独使用基于聚类或基于距离的方法快速分配。对于一些选择的物种组,基于特征的方法提供了额外的分辨率。在五个无法区分的物种组中,大多数是对,除了一个由鲱鸥复合体组成的更大的组。多达 44 个物种表现出深刻的种内分化,其中许多与先前描述的系统地理格局和特有热点相对应。

结论

古北区东部鸟类的 COI 序列差异与其他温带地区鸟类的观察结果基本一致。序列变化主要与分类学边界一致;这种趋势的偏差揭示了被忽视的生物模式,在某些情况下,还揭示了被忽视的物种。需要进一步研究来进一步完善一些古北区鸟类的分类地位,但像这样的大规模遗传调查可能有助于这项工作。DNA 条码是快速物种鉴定的实用手段,尽管有效的分析方法可能需要采用两级方法来区分密切相关的物种对。

https://cdn.ncbi.nlm.nih.gov/pmc/blobs/4ca9/2796652/73654a1068d8/1742-9994-6-29-3.jpg
https://cdn.ncbi.nlm.nih.gov/pmc/blobs/4ca9/2796652/05562bc30cfa/1742-9994-6-29-1.jpg
https://cdn.ncbi.nlm.nih.gov/pmc/blobs/4ca9/2796652/32a7cfe677fd/1742-9994-6-29-2.jpg
https://cdn.ncbi.nlm.nih.gov/pmc/blobs/4ca9/2796652/73654a1068d8/1742-9994-6-29-3.jpg
https://cdn.ncbi.nlm.nih.gov/pmc/blobs/4ca9/2796652/05562bc30cfa/1742-9994-6-29-1.jpg
https://cdn.ncbi.nlm.nih.gov/pmc/blobs/4ca9/2796652/32a7cfe677fd/1742-9994-6-29-2.jpg
https://cdn.ncbi.nlm.nih.gov/pmc/blobs/4ca9/2796652/73654a1068d8/1742-9994-6-29-3.jpg

相似文献

1
Filling the gap - COI barcode resolution in eastern Palearctic birds.填补空白 - 东古北界鸟类的 COI 条码分辨率。
Front Zool. 2009 Dec 9;6:29. doi: 10.1186/1742-9994-6-29.
2
DNA barcode libraries provide insight into continental patterns of avian diversification.DNA 条码文库为了解大陆鸟类多样化模式提供了线索。
PLoS One. 2011;6(7):e20744. doi: 10.1371/journal.pone.0020744. Epub 2011 Jul 27.
3
DNA barcoding reveals 24 distinct lineages as cryptic bird species candidates in and around the Japanese Archipelago.DNA 条形码揭示了 24 个不同的谱系,它们是日本群岛及其周边地区的隐存鸟类物种候选者。
Mol Ecol Resour. 2015 Jan;15(1):177-86. doi: 10.1111/1755-0998.12282. Epub 2014 Jun 11.
4
Identification of Birds through DNA Barcodes.通过DNA条形码识别鸟类。
PLoS Biol. 2004 Oct;2(10):e312. doi: 10.1371/journal.pbio.0020312. Epub 2004 Sep 28.
5
DNA barcode detects high genetic structure within neotropical bird species.DNA 条码检测出新热带鸟类物种内的高遗传结构。
PLoS One. 2011;6(12):e28543. doi: 10.1371/journal.pone.0028543. Epub 2011 Dec 7.
6
Searching for evidence of selection in avian DNA barcodes.搜索鸟类 DNA 条形码中的选择证据。
Mol Ecol Resour. 2011 Nov;11(6):1045-55. doi: 10.1111/j.1755-0998.2011.03049.x. Epub 2011 Jul 20.
7
Revealing the biodiversity of Chilean birds through the COI barcode approach.通过细胞色素氧化酶亚基I(COI)条形码方法揭示智利鸟类的生物多样性。
Zookeys. 2021 Feb 11;1016:143-161. doi: 10.3897/zookeys.1016.51866. eCollection 2021.
8
Assessment of snake DNA barcodes based on mitochondrial COI and Cytb genes revealed multiple putative cryptic species in Thailand.基于线粒体细胞色素氧化酶亚基I(COI)基因和细胞色素b(Cytb)基因对蛇类DNA条形码的评估揭示了泰国存在多个假定的隐存物种。
Gene. 2016 Dec 15;594(2):238-247. doi: 10.1016/j.gene.2016.09.017. Epub 2016 Sep 12.
9
COI barcoding of true bugs (Insecta, Heteroptera).COI 条形码技术在真昆虫(昆虫纲,半翅目)中的应用。
Mol Ecol Resour. 2011 Mar;11(2):266-70. doi: 10.1111/j.1755-0998.2010.02945.x. Epub 2010 Dec 2.
10
Single mitochondrial gene barcodes reliably identify sister-species in diverse clades of birds.单个线粒体基因条形码可可靠地识别鸟类不同分支中的姐妹物种。
BMC Evol Biol. 2008 Mar 9;8:81. doi: 10.1186/1471-2148-8-81.

引用本文的文献

1
DNA barcoding of passerine birds in Iran.伊朗雀形目鸟类的DNA条形码分析
Zookeys. 2025 Apr 24;1236:19-39. doi: 10.3897/zookeys.1236.143336. eCollection 2025.
2
The importance of voucher specimens: misidentification or previously unknown mtDNA diversity in (Aves: Phalacrocoracidae)?凭证标本的重要性:鸬鹚科(鸟类:鸬鹚科)中的错误鉴定或先前未知的线粒体DNA多样性?
Mitochondrial DNA B Resour. 2023 Oct 30;8(11):1158-1160. doi: 10.1080/23802359.2023.2274986. eCollection 2023.
3
Response of an Afro-Palearctic bird migrant to glaciation cycles.

本文引用的文献

1
CONFIDENCE LIMITS ON PHYLOGENIES: AN APPROACH USING THE BOOTSTRAP.系统发育树的置信区间:一种使用自展法的方法。
Evolution. 1985 Jul;39(4):783-791. doi: 10.1111/j.1558-5646.1985.tb00420.x.
2
caos software for use in character-based DNA barcoding.CAOS 软件,用于基于字符的 DNA 条码。
Mol Ecol Resour. 2008 Nov;8(6):1256-9. doi: 10.1111/j.1755-0998.2008.02235.x. Epub 2008 Aug 14.
3
Molecular taxonomy of Brazilian tyrant-flycatchers (Passeriformes: Tyrannidae).巴西霸鹟的分子分类学(雀形目:霸鹟科)。
冰期旋回对一个非洲-古北界候鸟的反应。
Proc Natl Acad Sci U S A. 2021 Dec 28;118(52). doi: 10.1073/pnas.2023836118. Epub 2021 Dec 23.
4
Can Mitogenomes of the Northern Wheatear (Oenanthe oenanthe) Reconstruct Its Phylogeography and Reveal the Origin of Migrant Birds?北方杓鹬(Oenanthe oenanthe)的线粒体基因组能否重建其系统地理学并揭示候鸟的起源?
Sci Rep. 2020 Jun 9;10(1):9290. doi: 10.1038/s41598-020-66287-0.
5
Phylogeny of the Eurasian Wren Nannus troglodytes (Aves: Passeriformes: Troglodytidae) reveals deep and complex diversification patterns of Ibero-Maghrebian and Cyrenaican populations.欧亚鹪鹩 Nannus troglodytes(鸟纲:雀形目:鹪鹩科)的系统发育揭示了伊比利亚-马格里布和昔兰尼加种群的深刻而复杂的多样化模式。
PLoS One. 2020 Mar 19;15(3):e0230151. doi: 10.1371/journal.pone.0230151. eCollection 2020.
6
Molecular identification of subspecies on the Arabian Peninsula using three mitochondrial barcoding genes and ISSR markers.利用三个线粒体条形码基因和ISSR标记对阿拉伯半岛的亚种进行分子鉴定。
Saudi J Biol Sci. 2020 Jan;27(1):480-488. doi: 10.1016/j.sjbs.2019.11.014. Epub 2019 Nov 25.
7
Population genomics of two congeneric Palaearctic shorebirds reveals differential impacts of Quaternary climate oscillations across habitats types.两个古北界滨鸟的种群基因组研究揭示了第四纪气候振荡对不同生境类型的影响存在差异。
Sci Rep. 2019 Dec 3;9(1):18172. doi: 10.1038/s41598-019-54715-9.
8
Messy eaters: Swabbing prey DNA from the exterior of inconspicuous predators when foraging cannot be observed.进食不讲究的动物:当无法观察到觅食行为时,从不太显眼的捕食者体外擦拭猎物DNA。
Ecol Evol. 2019 Jan 15;9(3):1452-1457. doi: 10.1002/ece3.4866. eCollection 2019 Feb.
9
DNA barcoding a unique avifauna: an important tool for evolution, systematics and conservation.DNA 条形码与独特的鸟类区系:进化、系统学和保护的重要工具。
BMC Evol Biol. 2019 Feb 11;19(1):52. doi: 10.1186/s12862-019-1346-y.
10
Mitonuclear coevolution as the genesis of speciation and the mitochondrial DNA barcode gap.线粒体-核基因协同进化作为物种形成的起源及线粒体DNA条形码间隙
Ecol Evol. 2016 Jul 22;6(16):5831-42. doi: 10.1002/ece3.2338. eCollection 2016 Aug.
Mol Ecol Resour. 2008 Nov;8(6):1169-77. doi: 10.1111/j.1755-0998.2008.02218.x. Epub 2008 Sep 15.
4
Countering criticisms of single mitochondrial DNA gene barcoding in birds.反驳鸟类单线粒体 DNA 基因条码分析的批评。
Mol Ecol Resour. 2009 May;9 Suppl s1:257-68. doi: 10.1111/j.1755-0998.2009.02650.x.
5
Identifying sharks with DNA barcodes: assessing the utility of a nucleotide diagnostic approach.利用 DNA 条码鉴定鲨鱼:评估一种核苷酸诊断方法的效用。
Mol Ecol Resour. 2009 May;9 Suppl s1:243-56. doi: 10.1111/j.1755-0998.2009.02653.x.
6
Taxonomic status and evolutionary history of the Saxicola torquata complex.穗鵖复合体的分类地位与进化史。
Mol Phylogenet Evol. 2009 Sep;52(3):769-73. doi: 10.1016/j.ympev.2009.05.016. Epub 2009 May 21.
7
Multigene phylogeny and DNA barcoding indicate that the Sandwich tern complex (Thalasseus sandvicensis, Laridae, Sternini) comprises two species.多基因系统发育和DNA条形码分析表明,三趾鸥复合体(三趾鸥,鸥科,燕鸥亚科)由两个物种组成。
Mol Phylogenet Evol. 2009 Jul;52(1):263-7. doi: 10.1016/j.ympev.2009.03.030. Epub 2009 Apr 5.
8
The erratic mitochondrial clock: variations of mutation rate, not population size, affect mtDNA diversity across birds and mammals.不稳定的线粒体时钟:突变率的变化而非种群大小影响鸟类和哺乳动物线粒体DNA的多样性。
BMC Evol Biol. 2009 Mar 10;9:54. doi: 10.1186/1471-2148-9-54.
9
Identification and dynamics of a cryptic suture zone in tropical rainforest.热带雨林中一个隐秘缝合带的识别与动态变化
Proc Biol Sci. 2009 Apr 7;276(1660):1235-44. doi: 10.1098/rspb.2008.1622. Epub 2009 Jan 20.
10
Probing evolutionary patterns in neotropical birds through DNA barcodes.通过DNA条形码探究新热带界鸟类的进化模式。
PLoS One. 2009;4(2):e4379. doi: 10.1371/journal.pone.0004379. Epub 2009 Feb 5.