AIDS Research Center, National Institute of Infectious Diseases, Shinjuku-ku, Tokyo, Japan.
PLoS Pathog. 2009 Dec;5(12):e1000700. doi: 10.1371/journal.ppat.1000700. Epub 2009 Dec 18.
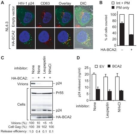
Host cell factors can either positively or negatively regulate the assembly and egress of HIV-1 particles from infected cells. Recent reports have identified a previously uncharacterized transmembrane protein, tetherin/CD317/BST-2, as a crucial host restriction factor that acts during a late budding step in HIV-1 replication by inhibiting viral particle release. Although tetherin has been shown to promote the retention of nascent viral particles on the host cell surface, the precise molecular mechanisms that occur during and after these tethering events remain largely unknown. We here report that a RING-type E3 ubiquitin ligase, BCA2 (Breast cancer-associated gene 2; also called Rabring7, ZNF364 or RNF115), is a novel tetherin-interacting host protein that facilitates the restriction of HIV-1 particle production in tetherin-positive cells. The expression of human BCA2 in "tetherin-positive" HeLa, but not in "tetherin-negative" HOS cells, resulted in a strong restriction of HIV-1 particle production. Upon the expression of tetherin in HOS cells, BCA2 was capable of inhibiting viral particle production as in HeLa cells. The targeted depletion of endogenous BCA2 by RNA interference (RNAi) in HeLa cells reduced the intracellular accumulation of viral particles, which were nevertheless retained on the plasma membrane. BCA2 was also found to facilitate the internalization of HIV-1 virions into CD63(+) intracellular vesicles leading to their lysosomal degradation. These results indicate that BCA2 accelerates the internalization and degradation of viral particles following their tethering to the cell surface and is a co-factor or enhancer for the tetherin-dependent restriction of HIV-1 release from infected cells.
宿主细胞因子可以正向或负向调节 HIV-1 粒子从感染细胞中的组装和出芽。最近的报告确定了一种以前未被表征的跨膜蛋白, tetherin/CD317/BST-2,作为一种关键的宿主限制因子,通过抑制病毒粒子释放,在 HIV-1 复制的晚期出芽步骤中发挥作用。尽管 tetherin 已被证明可促进新生病毒粒子在宿主细胞表面的保留,但这些 tethering 事件期间和之后发生的确切分子机制在很大程度上仍不清楚。我们在这里报告,一种 RING 型 E3 泛素连接酶,BCA2(乳腺癌相关基因 2;也称为 Rabring7、ZNF364 或 RNF115),是一种新型的 tetherin 相互作用的宿主蛋白,可促进 tetherin 阳性细胞中 HIV-1 粒子产生的限制。在“tetherin 阳性”HeLa 中表达人 BCA2,但不在“tetherin 阴性”HOS 细胞中表达,导致 HIV-1 粒子产生强烈受限。在 HOS 细胞中表达 tetherin 后,BCA2 能够抑制病毒粒子产生,就像在 HeLa 细胞中一样。用 RNA 干扰 (RNAi) 在 HeLa 细胞中靶向耗尽内源性 BCA2 会减少病毒粒子的细胞内积累,但仍保留在质膜上。还发现 BCA2 有助于 HIV-1 病毒粒子内化到 CD63(+) 细胞内囊泡中,导致其溶酶体降解。这些结果表明,BCA2 加速了病毒粒子在与细胞表面 tethering 后的内化和降解,是 tetherin 依赖的限制 HIV-1 从感染细胞中释放的辅助因子或增强子。