Suppr超能文献

RNF115 在先天抗病毒反应中发挥双重作用,通过催化 MAVS 和 MITA 的不同泛素化。

RNF115 plays dual roles in innate antiviral responses by catalyzing distinct ubiquitination of MAVS and MITA.

机构信息

Department of Virology, College of Life Sciences, Zhongnan Hospital of Wuhan University, 430071, Wuhan, China.

Department of Gastrointestinal Surgery, Zhongnan Hospital of Wuhan University, 430071, Wuhan, China.

出版信息

Nat Commun. 2020 Nov 2;11(1):5536. doi: 10.1038/s41467-020-19318-3.

Abstract

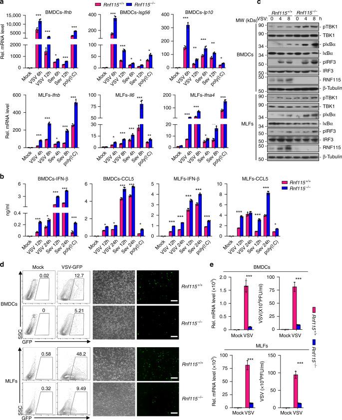
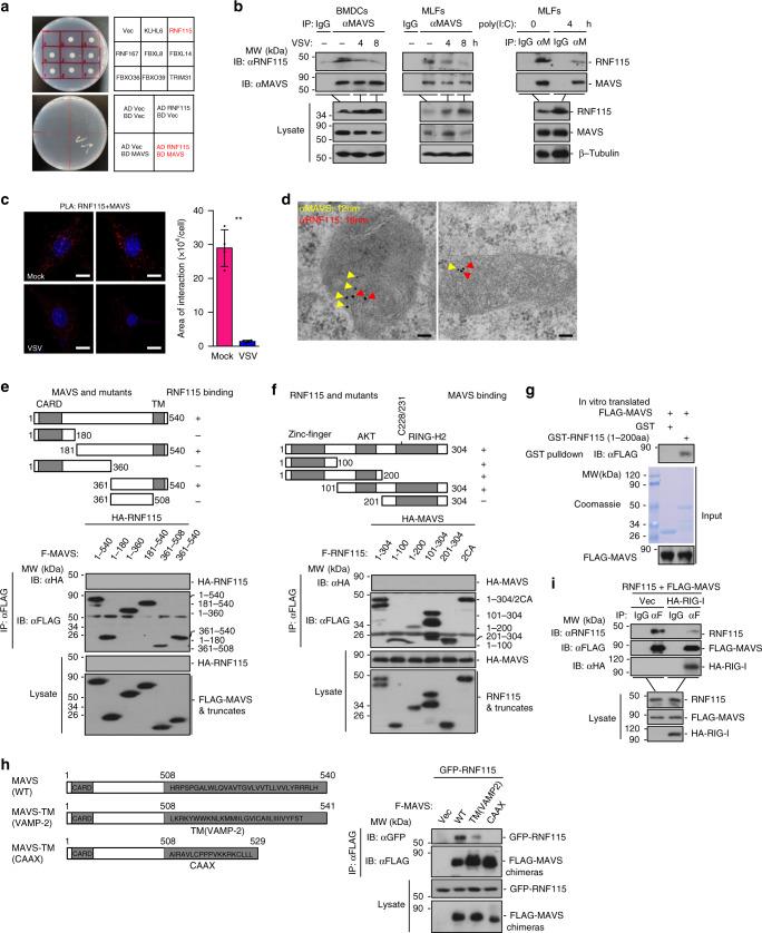
MAVS and MITA are essential adaptor proteins mediating innate antiviral immune responses against RNA and DNA viruses, respectively. Here we show that RNF115 plays dual roles in response to RNA or DNA virus infections by catalyzing distinct types of ubiquitination of MAVS and MITA at different phases of viral infection. RNF115 constitutively interacts with and induces K48-linked ubiquitination and proteasomal degradation of homeostatic MAVS in uninfected cells, whereas associates with and catalyzes K63-linked ubiquitination of MITA after HSV-1 infection. Consistently, the protein levels of MAVS are substantially increased in Rnf115 organs or cells without viral infection, and HSV-1-induced aggregation of MITA is impaired in Rnf115 cells compared to the wild-type counterparts. Consequently, the Rnf115 mice exhibit hypo- and hyper-sensitivity to EMCV and HSV-1 infection, respectively. These findings highlight dual regulation of cellular antiviral responses by RNF115-mediated ubiquitination of MAVS and MITA and contribute to our understanding of innate immune signaling.

摘要

MAVS 和 MITA 分别是介导针对 RNA 和 DNA 病毒的先天抗病毒免疫反应的必需衔接蛋白。在这里,我们发现 RNF115 通过在病毒感染的不同阶段催化 MAVS 和 MITA 的不同类型泛素化,在应对 RNA 或 DNA 病毒感染时发挥双重作用。RNF115 在未感染细胞中与稳态 MAVS 持续相互作用,并诱导其 K48 连接的泛素化和蛋白酶体降解,而在 HSV-1 感染后与 MITA 结合并催化其 K63 连接的泛素化。一致地,在没有病毒感染的情况下,Rnf115 器官或细胞中的 MAVS 蛋白水平显著增加,并且与野生型相比,在 Rnf115 细胞中,HSV-1 诱导的 MITA 聚集受损。因此,Rnf115 小鼠对 EMCV 和 HSV-1 感染的敏感性分别降低和增强。这些发现强调了 RNF115 介导的 MAVS 和 MITA 泛素化对细胞抗病毒反应的双重调节,并有助于我们理解先天免疫信号。

https://cdn.ncbi.nlm.nih.gov/pmc/blobs/3edb/7606512/d9d2eefb8366/41467_2020_19318_Fig1_HTML.jpg

文献检索

告别复杂PubMed语法,用中文像聊天一样搜索,搜遍4000万医学文献。AI智能推荐,让科研检索更轻松。

立即免费搜索

文件翻译

保留排版,准确专业,支持PDF/Word/PPT等文件格式,支持 12+语言互译。

免费翻译文档

深度研究

AI帮你快速写综述,25分钟生成高质量综述,智能提取关键信息,辅助科研写作。

立即免费体验