Suppr超能文献

成骨细胞中的机械转导涉及应变调节的雌激素受体 α 介导的对环境 IGF 中 IGF-I 受体敏感性的控制,导致磷脂酰肌醇 3-激酶/AKT 依赖性 Wnt/LRP5 受体非依赖性激活β-连环蛋白信号通路。

Mechano-transduction in osteoblastic cells involves strain-regulated estrogen receptor alpha-mediated control of insulin-like growth factor (IGF) I receptor sensitivity to Ambient IGF, leading to phosphatidylinositol 3-kinase/AKT-dependent Wnt/LRP5 receptor-independent activation of beta-catenin signaling.

机构信息

Department of Veterinary Basic Sciences, Royal Veterinary College, Royal College Street, London NW1 0TU, United Kingdom.

出版信息

J Biol Chem. 2010 Mar 19;285(12):8743-58. doi: 10.1074/jbc.M109.027086. Epub 2009 Dec 30.

Abstract

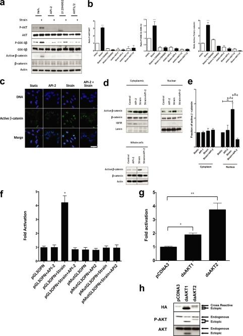
The capacity of bones to adjust their mass and architecture to withstand the loads of everyday activity derives from the ability of their resident cells to respond appropriately to the strains engendered. To elucidate the mechanisms of strain responsiveness in bone cells, we investigated in vitro the responses of primary mouse osteoblasts and UMR-106 osteoblast-like cells to a single period of dynamic strain. This stimulates a cascade of events, including activation of insulin-like growth factor I receptor (IGF-IR), phosphatidylinositol 3-kinase-mediated phosphorylation of AKT, inhibition of GSK-3beta, increased activation of beta-catenin, and associated lymphoid-enhancing factor/T cell factor-mediated transcription. Initiation of this pathway does not involve the Wnt/LRP5/Frizzled receptor and does not culminate in increased IGF transcription. The effect of strain on IGF-IR is mimicked by exogenous des-(1-3)IGF-I and is blocked by the IGF-IR inhibitor H1356. Inhibition of strain-related prostanoid and nitric oxide production inhibits strain-related (and basal) AKT activity, but their separate ectopic administration does not mimic it. Strain-related IGF-IR activation of AKT requires estrogen receptor alpha (ERalpha) with which IGF-1R physically associates. The ER blocker ICI 182,780 increases the concentration of des-(1-3)IGF-I necessary to activate this cascade, whereas estrogen inhibits both basal AKT activity and its activation by des-(1-3)IGF-I. These data suggest an initial cascade of strain-related events in osteoblasts in which strain activates IGF-IR, in association with ERalpha, so initiating phosphatidylinositol 3-kinase/AKT-dependent activation of beta-catenin and altered lymphoid-enhancing factor/T cell factor transcription. This cascade requires prostanoid/nitric oxide production and is independent of Wnt/LRP5.

摘要

骨骼具有根据日常活动的负荷调整其质量和结构的能力,这源自其固有细胞对产生的应变做出适当反应的能力。为了阐明骨细胞对应变的反应机制,我们研究了原代小鼠成骨细胞和 UMR-106 成骨样细胞对单次动态应变的体外反应。这会刺激一系列事件,包括胰岛素样生长因子 I 受体 (IGF-IR) 的激活、AKT 的磷脂酰肌醇 3-激酶介导的磷酸化、GSK-3β 的抑制、β-连环蛋白的激活以及相关的淋巴增强因子/T 细胞因子介导的转录。该途径的启动不涉及 Wnt/LRP5/Frizzled 受体,也不会导致 IGF 转录增加。外源性去(1-3)IGF-I 模拟应变对 IGF-IR 的作用,并被 IGF-IR 抑制剂 H1356 阻断。前列腺素和一氧化氮产生的应变相关抑制作用抑制了应变相关(和基础)AKT 活性,但它们的单独异位给药并不能模拟它。应变相关的 IGF-IR 对 AKT 的激活需要与 IGF-1R 物理结合的雌激素受体 α (ERα)。ER 阻断剂 ICI 182,780 增加了激活该级联反应所需的去(1-3)IGF-I 的浓度,而雌激素抑制了基础 AKT 活性及其对去(1-3)IGF-I 的激活。这些数据表明,成骨细胞中存在与雌激素受体 α (ERα) 相关的应变相关初始级联事件,该级联事件中应变激活 IGF-IR,从而启动磷脂酰肌醇 3-激酶/AKT 依赖性β-连环蛋白激活和改变的淋巴增强因子/T 细胞因子转录。该级联反应需要前列腺素/一氧化氮的产生,并且不依赖于 Wnt/LRP5。

https://cdn.ncbi.nlm.nih.gov/pmc/blobs/aaa0/2838297/67c020620362/zbc0141007720001.jpg

文献AI研究员

20分钟写一篇综述,助力文献阅读效率提升50倍。

立即体验

用中文搜PubMed

大模型驱动的PubMed中文搜索引擎

马上搜索

文档翻译

学术文献翻译模型,支持多种主流文档格式。

立即体验