Suppr超能文献

通过 Omi/HtrA2 与线粒体融合因子 OPA1 的相互作用调节线粒体功能和形态。

Modulation of mitochondrial function and morphology by interaction of Omi/HtrA2 with the mitochondrial fusion factor OPA1.

机构信息

Center of Neurology and Hertie Institute for Clinical Brain Research, Tübingen, Germany.

出版信息

Exp Cell Res. 2010 Apr 15;316(7):1213-24. doi: 10.1016/j.yexcr.2010.01.005. Epub 2010 Jan 11.

Abstract

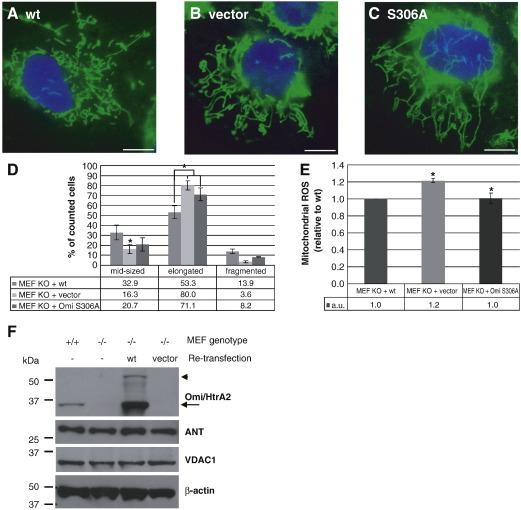
Loss of Omi/HtrA2 function leads to nerve cell loss in mouse models and has been linked to neurodegeneration in Parkinson's and Huntington's disease. Omi/HtrA2 is a serine protease released as a pro-apoptotic factor from the mitochondrial intermembrane space into the cytosol. Under physiological conditions, Omi/HtrA2 is thought to be involved in protection against cellular stress, but the cytological and molecular mechanisms are not clear. Omi/HtrA2 deficiency caused an accumulation of reactive oxygen species and reduced mitochondrial membrane potential. In Omi/HtrA2 knockout mouse embryonic fibroblasts, as well as in Omi/HtrA2 silenced human HeLa cells and Drosophila S2R+ cells, we found elongated mitochondria by live cell imaging. Electron microscopy confirmed the mitochondrial morphology alterations and showed abnormal cristae structure. Examining the levels of proteins involved in mitochondrial fusion, we found a selective up-regulation of more soluble OPA1 protein. Complementation of knockout cells with wild-type Omi/HtrA2 but not with the protease mutant [S306A]Omi/HtrA2 reversed the mitochondrial elongation phenotype and OPA1 alterations. Finally, co-immunoprecipitation showed direct interaction of Omi/HtrA2 with endogenous OPA1. Thus, we show for the first time a direct effect of loss of Omi/HtrA2 on mitochondrial morphology and demonstrate a novel role of this mitochondrial serine protease in the modulation of OPA1. Our results underscore a critical role of impaired mitochondrial dynamics in neurodegenerative disorders.

摘要

Omi/HtrA2 功能缺失会导致小鼠模型中的神经细胞丢失,并与帕金森病和亨廷顿病的神经退行性变有关。Omi/HtrA2 是一种丝氨酸蛋白酶,作为一种促凋亡因子从线粒体膜间隙释放到细胞质中。在生理条件下,Omi/HtrA2 被认为参与了对细胞应激的保护,但细胞和分子机制尚不清楚。Omi/HtrA2 缺乏导致活性氧的积累和线粒体膜电位的降低。在 Omi/HtrA2 敲除的小鼠胚胎成纤维细胞以及 Omi/HtrA2 沉默的人 HeLa 细胞和果蝇 S2R+细胞中,我们通过活细胞成像发现线粒体伸长。电子显微镜证实了线粒体形态的改变,并显示了异常嵴结构。检查参与线粒体融合的蛋白质水平,我们发现更多可溶性 OPA1 蛋白的选择性上调。用野生型 Omi/HtrA2 而不是蛋白酶突变体[S306A]Omi/HtrA2 补充敲除细胞,可逆转线粒体伸长表型和 OPA1 改变。最后,免疫共沉淀显示 Omi/HtrA2 与内源性 OPA1 直接相互作用。因此,我们首次证明了 Omi/HtrA2 的缺失对线粒体形态的直接影响,并证明了这种线粒体丝氨酸蛋白酶在调节 OPA1 中的新作用。我们的结果强调了受损线粒体动力学在神经退行性疾病中的关键作用。

https://cdn.ncbi.nlm.nih.gov/pmc/blobs/00a1/3063334/32b8fdc6e4a1/gr1.jpg

相似文献

1
Modulation of mitochondrial function and morphology by interaction of Omi/HtrA2 with the mitochondrial fusion factor OPA1.
Exp Cell Res. 2010 Apr 15;316(7):1213-24. doi: 10.1016/j.yexcr.2010.01.005. Epub 2010 Jan 11.
3
Inactivation of Omi/HtrA2 protease leads to the deregulation of mitochondrial Mulan E3 ubiquitin ligase and increased mitophagy.
Biochim Biophys Acta. 2014 Jul;1843(7):1295-307. doi: 10.1016/j.bbamcr.2014.03.027. Epub 2014 Apr 5.
4
Neural-specific deletion of Htra2 causes cerebellar neurodegeneration and defective processing of mitochondrial OPA1.
PLoS One. 2014 Dec 22;9(12):e115789. doi: 10.1371/journal.pone.0115789. eCollection 2014.
5
Deficiency of HTRA2/Omi is associated with infantile neurodegeneration and 3-methylglutaconic aciduria.
J Med Genet. 2016 Oct;53(10):690-6. doi: 10.1136/jmedgenet-2016-103922. Epub 2016 May 12.
6
Enhanced HtrA2/Omi expression in oxidative injury to retinal pigment epithelial cells and murine models of neurodegeneration.
Invest Ophthalmol Vis Sci. 2009 Oct;50(10):4957-66. doi: 10.1167/iovs.09-3381. Epub 2009 May 14.
7
Akt attenuation of the serine protease activity of HtrA2/Omi through phosphorylation of serine 212.
J Biol Chem. 2007 Apr 13;282(15):10981-7. doi: 10.1074/jbc.M700445200. Epub 2007 Feb 20.
8
Neuroprotective role of the Reaper-related serine protease HtrA2/Omi revealed by targeted deletion in mice.
Mol Cell Biol. 2004 Nov;24(22):9848-62. doi: 10.1128/MCB.24.22.9848-9862.2004.
9
Stress Conditions Increase Vimentin Cleavage by Omi/HtrA2 Protease in Human Primary Neurons and Differentiated Neuroblastoma Cells.
Mol Neurobiol. 2015 Dec;52(3):1077-1092. doi: 10.1007/s12035-014-8906-3. Epub 2014 Oct 8.
10
A novel role for the mitochondrial HTRA2/OMI protease in aging.
Autophagy. 2013 Mar;9(3):420-1. doi: 10.4161/auto.22920. Epub 2012 Dec 14.

引用本文的文献

2
Protease-independent control of parthanatos by HtrA2/Omi.
Cell Mol Life Sci. 2023 Aug 18;80(9):258. doi: 10.1007/s00018-023-04904-7.
4
Dusp26 phosphatase regulates mitochondrial respiration and oxidative stress and protects neuronal cell death.
Cell Mol Life Sci. 2022 Mar 21;79(4):198. doi: 10.1007/s00018-022-04162-z.
5
Molecular mechanisms of developmental pathways in neurological disorders: a pharmacological and therapeutic review.
Open Biol. 2022 Mar;12(3):210289. doi: 10.1098/rsob.210289. Epub 2022 Mar 16.
8
Parkinson Disease from Mendelian Forms to Genetic Susceptibility: New Molecular Insights into the Neurodegeneration Process.
Cell Mol Neurobiol. 2018 Aug;38(6):1153-1178. doi: 10.1007/s10571-018-0587-4. Epub 2018 Apr 26.
10
Pathogenic variants in HTRA2 cause an early-onset mitochondrial syndrome associated with 3-methylglutaconic aciduria.
J Inherit Metab Dis. 2017 Jan;40(1):121-130. doi: 10.1007/s10545-016-9977-2. Epub 2016 Sep 30.

本文引用的文献

1
Loss of parkin or PINK1 function increases Drp1-dependent mitochondrial fragmentation.
J Biol Chem. 2009 Aug 21;284(34):22938-51. doi: 10.1074/jbc.M109.035774. Epub 2009 Jun 22.
2
Parkin-induced mitophagy in the pathogenesis of Parkinson disease.
Autophagy. 2009 Jul;5(5):706-8. doi: 10.4161/auto.5.5.8505. Epub 2009 Jul 22.
3
Mitochondrial dynamics in Parkinson's disease.
Exp Neurol. 2009 Aug;218(2):247-56. doi: 10.1016/j.expneurol.2009.03.019. Epub 2009 Mar 28.
4
Drosophila HtrA2 is dispensable for apoptosis but acts downstream of PINK1 independently from Parkin.
Cell Death Differ. 2009 Aug;16(8):1118-25. doi: 10.1038/cdd.2009.23. Epub 2009 Mar 13.
5
6
Rhomboid-7 and HtrA2/Omi act in a common pathway with the Parkinson's disease factors Pink1 and Parkin.
Dis Model Mech. 2008 Sep-Oct;1(2-3):168-74; discussion 173. doi: 10.1242/dmm.000109. Epub 2008 Sep 18.
8
Accumulation of HtrA2/Omi in neuronal and glial inclusions in brains with alpha-synucleinopathies.
J Neuropathol Exp Neurol. 2008 Oct;67(10):984-93. doi: 10.1097/NEN.0b013e31818809f4.
9
Genetic variation of Omi/HtrA2 and Parkinson's disease.
Parkinsonism Relat Disord. 2008 Nov;14(7):539-43. doi: 10.1016/j.parkreldis.2008.08.003. Epub 2008 Sep 14.
10
Mpv17l protects against mitochondrial oxidative stress and apoptosis by activation of Omi/HtrA2 protease.
Proc Natl Acad Sci U S A. 2008 Sep 16;105(37):14106-11. doi: 10.1073/pnas.0801146105. Epub 2008 Sep 4.

文献AI研究员

20分钟写一篇综述,助力文献阅读效率提升50倍。

立即体验

用中文搜PubMed

大模型驱动的PubMed中文搜索引擎

马上搜索

文档翻译

学术文献翻译模型,支持多种主流文档格式。

立即体验