Suppr超能文献

在小鼠胚胎干细胞中的一种发光蛋白可测量细胞和动物中的 Ca2+ 动员。

A photoprotein in mouse embryonic stem cells measures Ca2+ mobilization in cells and in animals.

机构信息

Axxam SpA, Milan, Italy.

出版信息

PLoS One. 2010 Jan 27;5(1):e8882. doi: 10.1371/journal.pone.0008882.

Abstract

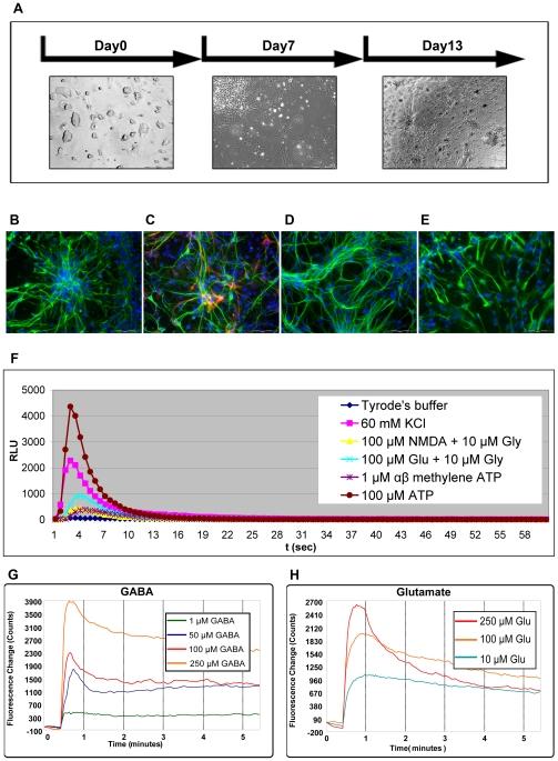
Exogenous expression of pharmacological targets in transformed cell lines has been the traditional platform for high throughput screening of small molecules. However, exogenous expression in these cells is limited by aberrant dosage, or its toxicity, the potential lack of interaction partners, and alterations to physiology due to transformation itself. Instead, primary cells or cells differentiated from precursors are more physiological, but less amenable to exogenous expression of reporter systems. To overcome this challenge, we stably expressed c-Photina, a Ca(2+)-sensitive photoprotein, driven by a ubiquitous promoter in a mouse embryonic stem (mES) cell line. The same embryonic stem cell line was also used to generate a transgenic mouse that expresses c-Photina in most tissues. We show here that these cells and mice provide an efficient source of primary cells, cells differentiated from mES cells, including cardiomyocytes, neurons, astrocytes, macrophages, endothelial cells, pancreatic islet cells, stably and robustly expressing c-Photina, and may be exploited for miniaturized high throughput screening. Moreover, we provide evidence that the transgenic mice may be suitable for ex-vivo bioimaging studies in both cells and tissues.

摘要

外源性表达药理学靶点已经成为转化细胞系中小分子高通量筛选的传统平台。然而,这些细胞中外源表达受到异常剂量或其毒性、潜在缺乏相互作用伙伴以及转化本身引起的生理改变的限制。相反,原代细胞或由前体细胞分化而来的细胞更具生理意义,但不太适合外源性表达报告系统。为了克服这一挑战,我们在小鼠胚胎干细胞(mES)细胞系中,利用一个普遍启动子稳定表达了对钙离子敏感的光蛋白 c-Photina。同一胚胎干细胞系还被用于生成一种转基因小鼠,该小鼠在大多数组织中表达 c-Photina。我们在这里表明,这些细胞和小鼠提供了一种高效的原代细胞来源,包括分化自 mES 细胞的细胞,如心肌细胞、神经元、星形胶质细胞、巨噬细胞、内皮细胞、胰岛细胞,稳定而强烈地表达 c-Photina,并可用于微型高通量筛选。此外,我们提供的证据表明,转基因小鼠可能适合细胞和组织的离体生物成像研究。

https://cdn.ncbi.nlm.nih.gov/pmc/blobs/07c9/2811732/2f94eff323df/pone.0008882.g001.jpg

文献检索

告别复杂PubMed语法,用中文像聊天一样搜索,搜遍4000万医学文献。AI智能推荐,让科研检索更轻松。

立即免费搜索

文件翻译

保留排版,准确专业,支持PDF/Word/PPT等文件格式,支持 12+语言互译。

免费翻译文档

深度研究

AI帮你快速写综述,25分钟生成高质量综述,智能提取关键信息,辅助科研写作。

立即免费体验