• 文献检索
  • 文档翻译
  • 深度研究
  • 学术资讯
  • Suppr Zotero 插件Zotero 插件
  • 邀请有礼
  • 套餐&价格
  • 历史记录
应用&插件
Suppr Zotero 插件Zotero 插件浏览器插件Mac 客户端Windows 客户端微信小程序
定价
高级版会员购买积分包购买API积分包
服务
文献检索文档翻译深度研究API 文档MCP 服务
关于我们
关于 Suppr公司介绍联系我们用户协议隐私条款
关注我们

Suppr 超能文献

核心技术专利:CN118964589B侵权必究
粤ICP备2023148730 号-1Suppr @ 2026

文献检索

告别复杂PubMed语法,用中文像聊天一样搜索,搜遍4000万医学文献。AI智能推荐,让科研检索更轻松。

立即免费搜索

文件翻译

保留排版,准确专业,支持PDF/Word/PPT等文件格式,支持 12+语言互译。

免费翻译文档

深度研究

AI帮你快速写综述,25分钟生成高质量综述,智能提取关键信息,辅助科研写作。

立即免费体验

PICH 和靶向 Plk1 共同维持着前期染色体臂的结构。

PICH and cotargeted Plk1 coordinately maintain prometaphase chromosome arm architecture.

机构信息

Department of Medicine, Baylor College of Medicine, Houston, TX 77030, USA.

出版信息

Mol Biol Cell. 2010 Apr 1;21(7):1188-99. doi: 10.1091/mbc.e09-11-0950. Epub 2010 Feb 3.

DOI:10.1091/mbc.e09-11-0950
PMID:20130082
原文链接:https://pmc.ncbi.nlm.nih.gov/articles/PMC2847523/
Abstract

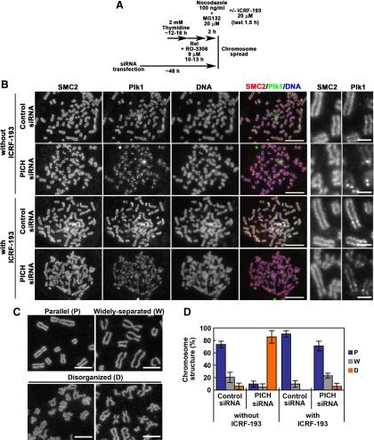
To maintain genomic stability, chromosome architecture needs to be tightly regulated as chromosomes undergo condensation during prophase and separation during anaphase, but the mechanisms remain poorly understood. Here, we show that the Plk1-binding protein PICH and Plk1 kinase coordinately maintain chromosome architecture during prometaphase. PICH knockdown results in a loss of Plk1 from the chromosome arm and an increase in highly disorganized "wavy" chromosomes that exhibit an "open" or "X-shaped" configuration, consistent with a loss of chromosome arm cohesion. Such chromosome disorganization occurs with essentially no change in the localization of condensin or cohesin on chromosomes. Interestingly, the chromosome disorganization could be prevented by treatment with a topoisomerase II inhibitor ICRF-193, suggesting that the PICH-Plk1 complex normally maintains chromosome architecture in a manner that involves topoisomerase II activity. PICH knockdown does not affect initial chromosome compaction at prophase but causes anaphase DNA bridge formation and failed abscission. Our studies suggest that the PICH-Plk1 complex plays a critical role in maintaining prometaphase chromosome architecture.

摘要

为了维持基因组的稳定性,染色体结构需要在前期进行浓缩和后期进行分离时受到严格的调控,但调控机制仍知之甚少。在这里,我们发现 Plk1 结合蛋白 PICH 和 Plk1 激酶在前期协同维持染色体结构。PICH 敲低导致 Plk1 从染色体臂上丢失,并增加高度紊乱的“波浪状”染色体,表现出“开放”或“X 形”的结构,这与染色体臂内聚力的丧失一致。这种染色体的紊乱发生在染色体上的凝聚蛋白或黏连蛋白的定位基本没有变化的情况下。有趣的是,用拓扑异构酶 II 抑制剂 ICRF-193 处理可以防止染色体的紊乱,这表明 PICH-Plk1 复合物通常以涉及拓扑异构酶 II 活性的方式维持染色体结构。PICH 敲低不影响前期的染色体初始浓缩,但导致后期 DNA 桥的形成和分裂失败。我们的研究表明,PICH-Plk1 复合物在维持前期染色体结构方面起着关键作用。

https://cdn.ncbi.nlm.nih.gov/pmc/blobs/935d/2847523/93a9bb7dea98/zmk0071094050009.jpg
https://cdn.ncbi.nlm.nih.gov/pmc/blobs/935d/2847523/abebac2890f7/zmk0071094050001.jpg
https://cdn.ncbi.nlm.nih.gov/pmc/blobs/935d/2847523/5fdbc5c81c7c/zmk0071094050002.jpg
https://cdn.ncbi.nlm.nih.gov/pmc/blobs/935d/2847523/684abc592a5d/zmk0071094050003.jpg
https://cdn.ncbi.nlm.nih.gov/pmc/blobs/935d/2847523/ada00183f852/zmk0071094050004.jpg
https://cdn.ncbi.nlm.nih.gov/pmc/blobs/935d/2847523/03ac186ea288/zmk0071094050005.jpg
https://cdn.ncbi.nlm.nih.gov/pmc/blobs/935d/2847523/db161e81e0c4/zmk0071094050006.jpg
https://cdn.ncbi.nlm.nih.gov/pmc/blobs/935d/2847523/3ee61d8dbc95/zmk0071094050007.jpg
https://cdn.ncbi.nlm.nih.gov/pmc/blobs/935d/2847523/680b8cff5c92/zmk0071094050008.jpg
https://cdn.ncbi.nlm.nih.gov/pmc/blobs/935d/2847523/93a9bb7dea98/zmk0071094050009.jpg
https://cdn.ncbi.nlm.nih.gov/pmc/blobs/935d/2847523/abebac2890f7/zmk0071094050001.jpg
https://cdn.ncbi.nlm.nih.gov/pmc/blobs/935d/2847523/5fdbc5c81c7c/zmk0071094050002.jpg
https://cdn.ncbi.nlm.nih.gov/pmc/blobs/935d/2847523/684abc592a5d/zmk0071094050003.jpg
https://cdn.ncbi.nlm.nih.gov/pmc/blobs/935d/2847523/ada00183f852/zmk0071094050004.jpg
https://cdn.ncbi.nlm.nih.gov/pmc/blobs/935d/2847523/03ac186ea288/zmk0071094050005.jpg
https://cdn.ncbi.nlm.nih.gov/pmc/blobs/935d/2847523/db161e81e0c4/zmk0071094050006.jpg
https://cdn.ncbi.nlm.nih.gov/pmc/blobs/935d/2847523/3ee61d8dbc95/zmk0071094050007.jpg
https://cdn.ncbi.nlm.nih.gov/pmc/blobs/935d/2847523/680b8cff5c92/zmk0071094050008.jpg
https://cdn.ncbi.nlm.nih.gov/pmc/blobs/935d/2847523/93a9bb7dea98/zmk0071094050009.jpg

相似文献

1
PICH and cotargeted Plk1 coordinately maintain prometaphase chromosome arm architecture.PICH 和靶向 Plk1 共同维持着前期染色体臂的结构。
Mol Biol Cell. 2010 Apr 1;21(7):1188-99. doi: 10.1091/mbc.e09-11-0950. Epub 2010 Feb 3.
2
Targeting Plk1 to chromosome arms and regulating chromosome compaction by the PICH ATPase.将Plk1靶向染色体臂并通过PICH ATP酶调节染色体浓缩。
Cell Cycle. 2008 May 15;7(10):1480-9. doi: 10.4161/cc.7.10.5951. Epub 2008 Mar 16.
3
Bloom's syndrome and PICH helicases cooperate with topoisomerase IIα in centromere disjunction before anaphase.布卢姆综合征蛋白和 PICH 解旋酶在有丝分裂后期前与拓扑异构酶 IIα 共同作用于着丝粒分离。
PLoS One. 2012;7(4):e33905. doi: 10.1371/journal.pone.0033905. Epub 2012 Apr 26.
4
On the regulation, function, and localization of the DNA-dependent ATPase PICH.关于DNA依赖性ATP酶PICH的调控、功能及定位
Chromosoma. 2012 Aug;121(4):395-408. doi: 10.1007/s00412-012-0370-0. Epub 2012 Apr 25.
5
PICH, a centromere-associated SNF2 family ATPase, is regulated by Plk1 and required for the spindle checkpoint.PICH是一种与着丝粒相关的SNF2家族ATP酶,受Plk1调控,是纺锤体检查点所必需的。
Cell. 2007 Jan 12;128(1):101-14. doi: 10.1016/j.cell.2006.11.041.
6
Mps1 phosphorylation of condensin II controls chromosome condensation at the onset of mitosis.Mps1 对 condensin II 的磷酸化作用控制有丝分裂起始时的染色体凝聚。
J Cell Biol. 2014 Jun 23;205(6):781-90. doi: 10.1083/jcb.201308172. Epub 2014 Jun 16.
7
Plk1 phosphorylation of CAP-H2 triggers chromosome condensation by condensin II at the early phase of mitosis.PLK1 对 CAP-H2 的磷酸化作用在有丝分裂早期通过凝聚素 II 引发染色体凝聚。
Sci Rep. 2017 Jul 17;7(1):5583. doi: 10.1038/s41598-017-05986-7.
8
Regulation of sister chromatid cohesion between chromosome arms.染色体臂间姐妹染色单体黏连的调控。
Curr Biol. 2004 Jul 13;14(13):1187-93. doi: 10.1016/j.cub.2004.06.052.
9
The condensin component NCAPG2 regulates microtubule-kinetochore attachment through recruitment of Polo-like kinase 1 to kinetochores.着丝粒成分 NCAPG2 通过招募 Polo 样激酶 1 到着丝粒来调节微管-动粒附着。
Nat Commun. 2014 Aug 11;5:4588. doi: 10.1038/ncomms5588.
10
Re-examination of siRNA specificity questions role of PICH and Tao1 in the spindle checkpoint and identifies Mad2 as a sensitive target for small RNAs.对小干扰RNA(siRNA)特异性问题的重新审视揭示了PICH和Tao1在纺锤体检查点中的作用,并确定Mad2是小RNA的敏感靶点。
Chromosoma. 2010 Apr;119(2):149-65. doi: 10.1007/s00412-009-0244-2. Epub 2009 Nov 11.

引用本文的文献

1
PICH impacts the spindle assembly checkpoint via its DNA translocase and SUMO-interaction activities.PICH通过其DNA转位酶和SUMO相互作用活性影响纺锤体组装检查点。
Life Sci Alliance. 2025 Feb 7;8(4). doi: 10.26508/lsa.202403140. Print 2025 Apr.
2
The interplay of the translocase activity and protein recruitment function of PICH in ultrafine anaphase bridge resolution and genomic stability.PICH的转位酶活性与蛋白质募集功能在超细后期桥解体及基因组稳定性中的相互作用。
Nucleic Acids Res. 2025 Jan 24;53(3). doi: 10.1093/nar/gkae1249.
3
ERCC6L facilitates the onset of mammary neoplasia and promotes the high malignance of breast cancer by accelerating the cell cycle.

本文引用的文献

1
Re-examination of siRNA specificity questions role of PICH and Tao1 in the spindle checkpoint and identifies Mad2 as a sensitive target for small RNAs.对小干扰RNA(siRNA)特异性问题的重新审视揭示了PICH和Tao1在纺锤体检查点中的作用,并确定Mad2是小RNA的敏感靶点。
Chromosoma. 2010 Apr;119(2):149-65. doi: 10.1007/s00412-009-0244-2. Epub 2009 Nov 11.
2
Introduction: emerging themes in DNA topoisomerase research.引言:DNA拓扑异构酶研究中的新主题
Methods Mol Biol. 2009;582:1-9. doi: 10.1007/978-1-60761-340-4_1.
3
DNA topoisomerase II and its growing repertoire of biological functions.
ERCC6L 通过加速细胞周期促进乳腺肿瘤的发生并促进乳腺癌的高恶性。
J Exp Clin Cancer Res. 2023 Sep 4;42(1):227. doi: 10.1186/s13046-023-02806-x.
4
PLK-1 Interacting Checkpoint Helicase, PICH, Mediates Cellular Oxidative Stress Response.PLK-1相互作用的检查点解旋酶PICH介导细胞氧化应激反应。
Epigenomes. 2022 Oct 18;6(4):36. doi: 10.3390/epigenomes6040036.
5
Overexpression of ERCC6L correlates with poor prognosis and confers malignant phenotypes of lung adenocarcinoma.ERCC6L 过表达与肺腺癌不良预后相关,并赋予其恶性表型。
Oncol Rep. 2022 Jul;48(1). doi: 10.3892/or.2022.8342. Epub 2022 Jun 3.
6
Regulation of mitotic chromosome architecture and resolution of ultrafine anaphase bridges by PICH.PICH 调控有丝分裂染色体结构和解决超细线末期桥。
Cell Cycle. 2021 Oct;20(20):2077-2090. doi: 10.1080/15384101.2021.1970877. Epub 2021 Sep 16.
7
Upregulation of ERCC6L is associated with tumor progression and unfavorable prognosis in hepatocellular carcinoma.ERCC6L的上调与肝细胞癌的肿瘤进展及不良预后相关。
J Gastrointest Oncol. 2020 Oct;11(5):1009-1023. doi: 10.21037/jgo-20-192.
8
The CINs of Polo-Like Kinase 1 in Cancer.癌症中类Polo样激酶1的细胞周期蛋白依赖性激酶抑制因子
Cancers (Basel). 2020 Oct 13;12(10):2953. doi: 10.3390/cancers12102953.
9
PICH regulates the abundance and localization of SUMOylated proteins on mitotic chromosomes.PICH 调控有丝分裂染色体上 SUMO 化蛋白的丰度和定位。
Mol Biol Cell. 2020 Nov 1;31(23):2537-2556. doi: 10.1091/mbc.E20-03-0180. Epub 2020 Sep 2.
10
ERCC6L promotes cell growth and invasion in human colorectal cancer.ERCC6L促进人类结直肠癌的细胞生长和侵袭。
Oncol Lett. 2019 Jul;18(1):237-246. doi: 10.3892/ol.2019.10297. Epub 2019 Apr 30.
DNA拓扑异构酶II及其不断增加的生物学功能种类
Nat Rev Cancer. 2009 May;9(5):327-37. doi: 10.1038/nrc2608. Epub 2009 Apr 20.
4
Condensin-dependent rDNA decatenation introduces a temporal pattern to chromosome segregation.凝缩素依赖的核糖体DNA解连环为染色体分离引入了一种时间模式。
Curr Biol. 2008 Jul 22;18(14):1084-9. doi: 10.1016/j.cub.2008.06.058.
5
Chromosome cohesion - rings, knots, orcs and fellowship.染色体黏连——环、结、纺锤体组装因子与伙伴关系。
J Cell Sci. 2008 Jul 1;121(Pt 13):2107-14. doi: 10.1242/jcs.029132.
6
Targeting Plk1 to chromosome arms and regulating chromosome compaction by the PICH ATPase.将Plk1靶向染色体臂并通过PICH ATP酶调节染色体浓缩。
Cell Cycle. 2008 May 15;7(10):1480-9. doi: 10.4161/cc.7.10.5951. Epub 2008 Mar 16.
7
Plk1-dependent phosphorylation regulates functions of DNA topoisomerase IIalpha in cell cycle progression.依赖Plk1的磷酸化作用在细胞周期进程中调节DNA拓扑异构酶IIα的功能。
J Biol Chem. 2008 Mar 7;283(10):6209-21. doi: 10.1074/jbc.M709007200. Epub 2008 Jan 2.
8
The complete removal of cohesin from chromosome arms depends on separase.黏连蛋白从染色体臂上的完全去除依赖于分离酶。
J Cell Sci. 2007 Dec 1;120(Pt 23):4188-96. doi: 10.1242/jcs.011528. Epub 2007 Nov 14.
9
New insights into mitotic chromosome condensation: a role for the prolyl isomerase Pin1.有丝分裂染色体凝聚的新见解:脯氨酰异构酶Pin1的作用。
Cell Cycle. 2007 Dec 1;6(23):2896-901. doi: 10.4161/cc.6.23.4977. Epub 2007 Aug 29.
10
Persistence of DNA threads in human anaphase cells suggests late completion of sister chromatid decatenation.人类后期细胞中DNA细丝的持续存在表明姐妹染色单体解连环化完成较晚。
Chromosoma. 2008 Apr;117(2):123-35. doi: 10.1007/s00412-007-0131-7. Epub 2007 Nov 8.