Department of Radiation Oncology, Thomas Jefferson University, Philadelphia, PA 19107, USA.
Br J Cancer. 2010 Mar 2;102(5):862-6. doi: 10.1038/sj.bjc.6605572. Epub 2010 Feb 9.
We recently identified matrix extracellular phosphoglycoprotein/osteoblast factor 45 (MEPE/OF45) as a new cofactor of CHK1 in rat cells. The aim of this study was to determine the role of human MEPE/OF45 (hMEPE/OF45 has approximately 50% homology with rat MEPE/OF45 (rMEPE/OF45)) in affecting the sensitivity of human tumour cells to DNA damage.
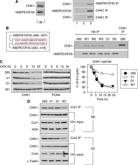
hMEPE/OF45 expression in different human tumour cell lines and its relevance to the resistance of cell lines to DNA damage inducers such as ionising radiation (IR) or camptothecin (CPT) were assessed. Cells lines stably expressing wild-type MEPE/OF45 or mutant MEPE/OF45 (with the CHK1 interactive key domain (amino acids 488-507) deleted) were established. Cell survival, G(2) accumulation, CHK1 half-life and the CHK1 level in ligase 3 complexes were examined.
hMEPE/OF45 expression correlates with the resistance of cell lines to IR or CPT. Upregulating wild-type hMEPE/OF45 (but not mutant hMEPE/OF45) could stabilize CHK1 by reducing CHK1 interaction for its E3 ligases Cul1 or Cula4A; it increases the G(2) checkpoint response and increases the resistance of tumour cells to IR or CPT treatment.
hMEPE/OF45 could be a new target for sensitizing tumour cells to radiotherapy or chemotherapy.
我们最近发现基质细胞外磷糖蛋白/成骨因子 45(MEPE/OF45)是大鼠细胞中 CHK1 的新辅助因子。本研究旨在确定人 MEPE/OF45(hMEPE/OF45 与大鼠 MEPE/OF45(rMEPE/OF45)有约 50%的同源性)在影响人肿瘤细胞对 DNA 损伤敏感性中的作用。
评估不同人肿瘤细胞系中 hMEPE/OF45 的表达及其与细胞系对电离辐射(IR)或喜树碱(CPT)等 DNA 损伤诱导剂的抗性的相关性。建立稳定表达野生型 MEPE/OF45 或突变型 MEPE/OF45(缺失 CHK1 相互作用关键域(氨基酸 488-507))的细胞系。检测细胞存活、G2 期积累、CHK1 半衰期和 ligase 3 复合物中的 CHK1 水平。
hMEPE/OF45 的表达与细胞系对 IR 或 CPT 的抗性相关。上调野生型 hMEPE/OF45(而非突变型 hMEPE/OF45)可通过减少 CHK1 与其 E3 连接酶 Cul1 或 Cula4A 的相互作用来稳定 CHK1;它增加 G2 检查点反应,并增加肿瘤细胞对 IR 或 CPT 治疗的抗性。
hMEPE/OF45 可能成为使肿瘤细胞对放疗或化疗敏感的新靶标。