Suppr超能文献

前列腺癌中 erbB3 结合蛋白 1 对雄激素受体 mRNA 的转录后调控。

Post-transcriptional regulation of androgen receptor mRNA by an ErbB3 binding protein 1 in prostate cancer.

机构信息

Greenebaum Cancer Center, Department of Pathology, University of Maryland School of Medicine, Baltimore, Maryland 21201, USA.

出版信息

Nucleic Acids Res. 2010 Jun;38(11):3619-31. doi: 10.1093/nar/gkq084. Epub 2010 Feb 16.

Abstract

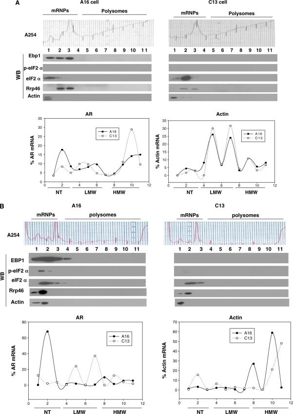
Androgen receptor (AR)-mediated pathways play a critical role in the development and progression of prostate cancer. However, little is known about the regulation of AR mRNA stability and translation, two central processes that control AR expression. The ErbB3 binding protein 1 (EBP1), an AR corepressor, negatively regulates crosstalk between ErbB3 ligand heregulin (HRG)-triggered signaling and the AR axis, affecting biological properties of prostate cancer cells. EBP1 protein expression is also decreased in clinical prostate cancer. We previously demonstrated that EBP1 overexpression results in decreased AR protein levels by affecting AR promoter activity. However, EBP1 has recently been demonstrated to be an RNA binding protein. We therefore examined the ability of EBP1 to regulate AR post-transcriptionally. Here we show that EBP1 promoted AR mRNA decay through physical interaction with a conserved UC-rich motif within the 3'-UTR of AR. The ability of EBP1 to accelerate AR mRNA decay was further enhanced by HRG treatment. EBP1 also bound to a CAG-formed stem-loop in the 5' coding region of AR mRNA and was able to inhibit AR translation. Thus, decreases of EBP1 in prostate cancer could be important for the post-transcriptional up-regulation of AR contributing to aberrant AR expression and disease progression.

摘要

雄激素受体 (AR) 介导的途径在前列腺癌的发展和进展中起着关键作用。然而,对于 AR mRNA 稳定性和翻译的调节知之甚少,这两个过程是控制 AR 表达的两个核心过程。表皮生长因子受体结合蛋白 1 (EBP1) 是 AR 核心抑制剂,可负调控表皮生长因子受体 3 配体在这里提到的信号和 AR 轴之间的串扰,影响前列腺癌细胞的生物学特性。EBP1 蛋白表达在临床前列腺癌中也降低。我们之前证明 EBP1 过表达通过影响 AR 启动子活性导致 AR 蛋白水平降低。然而,EBP1 最近已被证明是一种 RNA 结合蛋白。因此,我们检查了 EBP1 在后转录水平调节 AR 的能力。在这里,我们表明 EBP1 通过与 AR 3'UTR 中保守的富含 UC 基序的物理相互作用促进 AR mRNA 降解。EBP1 还结合了 AR mRNA 5'编码区中形成 CAG 的茎环,并能够抑制 AR 翻译。因此,前列腺癌中 EBP1 的减少可能对 AR 的转录后上调很重要,这有助于异常的 AR 表达和疾病进展。

https://cdn.ncbi.nlm.nih.gov/pmc/blobs/eddf/2887957/50ddc081c725/gkq084f1.jpg

文献检索

告别复杂PubMed语法,用中文像聊天一样搜索,搜遍4000万医学文献。AI智能推荐,让科研检索更轻松。

立即免费搜索

文件翻译

保留排版,准确专业,支持PDF/Word/PPT等文件格式,支持 12+语言互译。

免费翻译文档

深度研究

AI帮你快速写综述,25分钟生成高质量综述,智能提取关键信息,辅助科研写作。

立即免费体验