Suppr超能文献

组蛋白 H3 赖氨酸 4 甲基化与卵母细胞对体细胞核的转录重编程效率有关。

Histone H3 lysine 4 methylation is associated with the transcriptional reprogramming efficiency of somatic nuclei by oocytes.

机构信息

The Wellcome Trust/Cancer Research UK Gurdon Institute, University of Cambridge, Tennis Court Road, Cambridge CB2 1QN, UK.

出版信息

Epigenetics Chromatin. 2010 Feb 4;3(1):4. doi: 10.1186/1756-8935-3-4.

Abstract

BACKGROUND

When the nuclei of mammalian somatic cells are transplanted to amphibian oocytes in the first meiotic prophase, they are rapidly induced to begin transcribing several pluripotency genes, including Sox2 and Oct4. The more differentiated the donor cells of the nuclei, the longer it takes for the pluripotency genes to be activated after the nuclear transfer to oocytes. We have used this effect in order to investigate the role of histone modifications in this example of nuclear reprogramming.

RESULTS

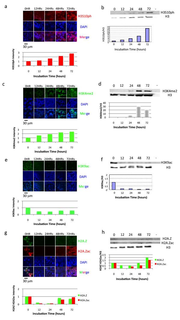
Reverse transcription polymerase chain reaction analysis shows that the transcriptional reprogramming of pluripotency genes, such as Sox2 and Oct4, takes place in transplanted nuclei from C3H10T1/2 cells and from newly differentiated mouse embryonic stem cells. We find that the reprogramming of 10T1/2 nuclei is accompanied by an increased phosphorylation, an increased methylation and a rapidly reduced acetylation of several amino acids in H3 and other histones. These results are obtained by the immunofluorescent staining of transplanted nuclei and by Western blot analysis. We have also used chromatin immunoprecipitation analysis to define histone modifications associated with the regulatory or coding regions of pluripotency genes in transplanted nuclei. Histone phosphorylation is increased and histone acetylation is decreased in several regulatory and gene coding regions. An increase of histone H3 lysine 4 dimethylation (H3K4 me2) is seen in the regulatory regions and gene coding region of pluripotency genes in reprogrammed nuclei. Furthermore, histone H3 lysine 4 trimethylation (H3K4 me3) is observed more strongly in the regulatory regions of pluripotency genes in transplanted nuclei that are rapidly reprogrammed than in nuclei that are reprogrammed slowly and are not seen in beta-globin, a gene that is not reprogrammed. When 10T1/2 nuclei are incubated in Xenopus oocyte extracts, histone H3 serine 10 (H3S10) is strongly phosphorylated within a few hours. Immunodepletion of Aurora B prevents this phosphorylation.

CONCLUSION

We conclude that H3K4 me2 and me3 are likely to be important for the efficient reprogramming of pluripotency genes in somatic nuclei by amphibian oocytes and that Aurora B kinase is required for H3S10 phosphorylation which is induced in transplanted somatic cell nuclei.

摘要

背景

当哺乳动物体细胞的细胞核移植到第一次减数分裂前期的两栖类卵母细胞中时,细胞核会迅速被诱导开始转录几个多能性基因,包括 Sox2 和 Oct4。供体细胞核的分化程度越高,细胞核转移到卵母细胞后多能性基因被激活所需的时间就越长。我们利用这一效应来研究组蛋白修饰在核重编程中的作用。

结果

逆转录聚合酶链反应分析显示,Sox2 和 Oct4 等多能性基因的转录重编程发生在从 C3H10T1/2 细胞和新分化的小鼠胚胎干细胞中转录的细胞核中。我们发现,10T1/2 细胞核的重编程伴随着几种组蛋白 H3 和其他组蛋白中氨基酸的磷酸化、甲基化增加和乙酰化迅速减少。这些结果是通过移植细胞核的免疫荧光染色和 Western blot 分析获得的。我们还使用染色质免疫沉淀分析来定义与移植细胞核中多能性基因的调控或编码区相关的组蛋白修饰。在几个调控区和基因编码区,组蛋白磷酸化增加,组蛋白乙酰化减少。在重编程细胞核中,多能性基因的调控区和基因编码区观察到组蛋白 H3 赖氨酸 4 二甲基化(H3K4me2)增加。此外,在快速重编程的移植核中,多能性基因的调控区观察到更强的组蛋白 H3 赖氨酸 4 三甲基化(H3K4me3),而在缓慢重编程的核中和不进行重编程的β-珠蛋白基因中则观察不到。当 10T1/2 细胞核在非洲爪蟾卵提取物中孵育时,H3 丝氨酸 10(H3S10)在几小时内被强烈磷酸化。Aurora B 的免疫耗竭阻止了这种磷酸化。

结论

我们的结论是,H3K4me2 和 me3 可能对两栖类卵母细胞中体细胞核的多能性基因的有效重编程很重要,并且 Aurora B 激酶是移植体细胞细胞核中诱导的 H3S10 磷酸化所必需的。

https://cdn.ncbi.nlm.nih.gov/pmc/blobs/5b7e/2829560/b2a6b7cb921d/1756-8935-3-4-1.jpg

文献检索

告别复杂PubMed语法,用中文像聊天一样搜索,搜遍4000万医学文献。AI智能推荐,让科研检索更轻松。

立即免费搜索

文件翻译

保留排版,准确专业,支持PDF/Word/PPT等文件格式,支持 12+语言互译。

免费翻译文档

深度研究

AI帮你快速写综述,25分钟生成高质量综述,智能提取关键信息,辅助科研写作。

立即免费体验