Suppr超能文献

基于异核体的人类B淋巴细胞重编程为多能性需要Oct4,但不需要Sox2。

Heterokaryon-based reprogramming of human B lymphocytes for pluripotency requires Oct4 but not Sox2.

作者信息

Pereira Carlos F, Terranova Rémi, Ryan Natalie K, Santos Joana, Morris Kelly J, Cui Wei, Merkenschlager Matthias, Fisher Amanda G

机构信息

Lymphocyte Development Group, MRC Clinical Sciences Centre, Imperial College School of Medicine, Hammersmith Hospital, London, United Kingdom.

出版信息

PLoS Genet. 2008 Sep 5;4(9):e1000170. doi: 10.1371/journal.pgen.1000170.

Abstract

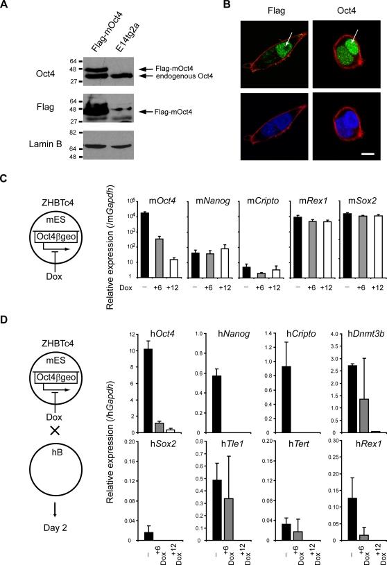
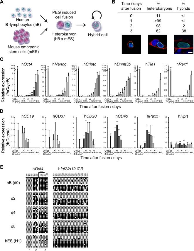
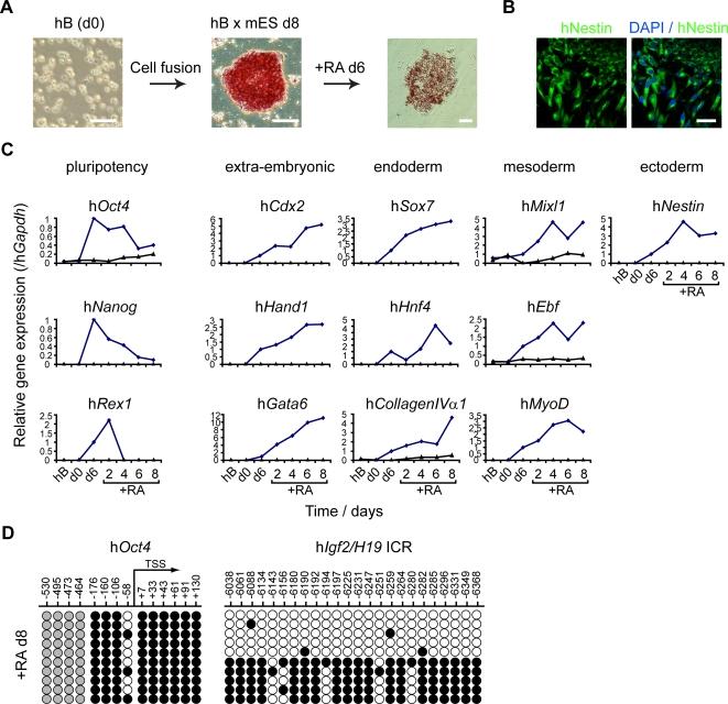
Differentiated cells can be reprogrammed through the formation of heterokaryons and hybrid cells when fused with embryonic stem (ES) cells. Here, we provide evidence that conversion of human B-lymphocytes towards a multipotent state is initiated much more rapidly than previously thought, occurring in transient heterokaryons before nuclear fusion and cell division. Interestingly, reprogramming of human lymphocytes by mouse ES cells elicits the expression of a human ES-specific gene profile, in which markers of human ES cells are expressed (hSSEA4, hFGF receptors and ligands), but markers that are specific to mouse ES cells are not (e.g., Bmp4 and LIF receptor). Using genetically engineered mouse ES cells, we demonstrate that successful reprogramming of human lymphocytes is independent of Sox2, a factor thought to be required for induced pluripotent stem (iPS) cells. In contrast, there is a distinct requirement for Oct4 in the establishment but not the maintenance of the reprogrammed state. Experimental heterokaryons, therefore, offer a powerful approach to trace the contribution of individual factors to the reprogramming of human somatic cells towards a multipotent state.

摘要

当与胚胎干细胞(ES细胞)融合时,分化细胞可通过形成异核体和杂交细胞进行重编程。在此,我们提供的证据表明,人类B淋巴细胞向多能状态的转化比之前认为的要快得多,发生在核融合和细胞分裂之前的瞬时异核体中。有趣的是,小鼠ES细胞对人类淋巴细胞的重编程引发了人类ES细胞特异性基因谱的表达,其中人类ES细胞的标志物(hSSEA4、hFGF受体和配体)得以表达,但小鼠ES细胞特异性的标志物(如Bmp4和LIF受体)则未表达。利用基因工程改造的小鼠ES细胞,我们证明人类淋巴细胞的成功重编程独立于Sox2,而Sox2被认为是诱导多能干细胞(iPS细胞)所必需的一个因子。相比之下,Oct4在重编程状态的建立而非维持过程中有着明显的需求。因此,实验性异核体为追踪单个因子对人类体细胞向多能状态重编程的贡献提供了一种强有力的方法。

https://cdn.ncbi.nlm.nih.gov/pmc/blobs/7f80/2527997/4949e56e45a1/pgen.1000170.g001.jpg

文献检索

告别复杂PubMed语法,用中文像聊天一样搜索,搜遍4000万医学文献。AI智能推荐,让科研检索更轻松。

立即免费搜索

文件翻译

保留排版,准确专业,支持PDF/Word/PPT等文件格式,支持 12+语言互译。

免费翻译文档

深度研究

AI帮你快速写综述,25分钟生成高质量综述,智能提取关键信息,辅助科研写作。

立即免费体验