• 文献检索
  • 文档翻译
  • 深度研究
  • 学术资讯
  • Suppr Zotero 插件Zotero 插件
  • 邀请有礼
  • 套餐&价格
  • 历史记录
应用&插件
Suppr Zotero 插件Zotero 插件浏览器插件Mac 客户端Windows 客户端微信小程序
定价
高级版会员购买积分包购买API积分包
服务
文献检索文档翻译深度研究API 文档MCP 服务
关于我们
关于 Suppr公司介绍联系我们用户协议隐私条款
关注我们

Suppr 超能文献

核心技术专利:CN118964589B侵权必究
粤ICP备2023148730 号-1Suppr @ 2026

文献检索

告别复杂PubMed语法,用中文像聊天一样搜索,搜遍4000万医学文献。AI智能推荐,让科研检索更轻松。

立即免费搜索

文件翻译

保留排版,准确专业,支持PDF/Word/PPT等文件格式,支持 12+语言互译。

免费翻译文档

深度研究

AI帮你快速写综述,25分钟生成高质量综述,智能提取关键信息,辅助科研写作。

立即免费体验

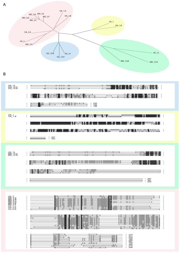
MS4A 和 TMEM176 基因家族的系统发育分析。

Phylogenetic analysis of the MS4A and TMEM176 gene families.

机构信息

Department of Biochemistry and Molecular Biology, University of Calgary, Calgary, Alberta, Canada.

出版信息

PLoS One. 2010 Feb 23;5(2):e9369. doi: 10.1371/journal.pone.0009369.

DOI:10.1371/journal.pone.0009369
PMID:20186339
原文链接:https://pmc.ncbi.nlm.nih.gov/articles/PMC2826416/
Abstract

BACKGROUND

The MS4A gene family in humans includes CD20 (MS4A1), FcRbeta (MS4A2), Htm4 (MS4A3), and at least 13 other syntenic genes encoding membrane proteins, most having characteristic tetraspanning topology. Expression of MS4A genes is variable in tissues throughout the body; however, several are limited to cells in the hematopoietic system where they have known roles in immune cell functions. Genes in the small TMEM176 group share significant sequence similarity with MS4A genes and there is evidence of immune function of at least one of the encoded proteins. In this study, we examined the evolutionary history of the MS4A/TMEM176 families as well as tissue expression of the phylogenetically earliest members, in order to investigate their possible origins in immune cells.

PRINCIPAL FINDINGS

Orthologs of human MS4A genes were found only in mammals; however, MS4A gene homologs were found in most jawed vertebrates. TMEM176 genes were found only in mammals and bony fish. Several unusual MS4A genes having 2 or more tandem MS4A sequences were identified in the chicken (Gallus gallus) and early mammals (opossum, Monodelphis domestica and platypus, Ornithorhyncus anatinus). A large number of highly conserved MS4A and TMEM176 genes was found in zebrafish (Danio rerio). The most primitive organism identified to have MS4A genes was spiny dogfish (Squalus acanthus). Tissue expression of MS4A genes in S. acanthias and D. rerio showed no evidence of expression restricted to the hematopoietic system.

CONCLUSIONS/SIGNIFICANCE: Our findings suggest that MS4A genes first appeared in cartilaginous fish with expression outside of the immune system, and have since diversified in many species into their modern forms with expression and function in both immune and nonimmune cells.

摘要

背景

人类 MS4A 基因家族包括 CD20(MS4A1)、FcRβ(MS4A2)、Htm4(MS4A3)和至少 13 个其他编码膜蛋白的直系同源基因,大多数具有特征性的四跨膜拓扑结构。MS4A 基因在全身组织中的表达具有可变性;然而,有几个基因仅限于造血系统中的细胞,在这些细胞中,它们在免疫细胞功能中具有已知的作用。TMEM176 小基因簇中的基因与 MS4A 基因具有显著的序列相似性,并且至少有一种编码蛋白具有免疫功能的证据。在这项研究中,我们研究了 MS4A/TMEM176 家族的进化历史以及进化上最早成员的组织表达,以研究它们在免疫细胞中的可能起源。

主要发现

仅在哺乳动物中发现了人类 MS4A 基因的同源物;然而,在大多数有颚脊椎动物中发现了 MS4A 基因的同源物。TMEM176 基因仅在哺乳动物和硬骨鱼中发现。在鸡(Gallus gallus)和早期哺乳动物(负鼠,Monodelphis domestica 和鸭嘴兽,Ornithorhyncus anatinus)中鉴定出了几个具有 2 个或更多串联 MS4A 序列的异常 MS4A 基因。在斑马鱼(Danio rerio)中发现了大量高度保守的 MS4A 和 TMEM176 基因。鉴定出的具有 MS4A 基因的最原始生物是棘鲨(Squalus acanthus)。在 S. acanthias 和 D. rerio 中,MS4A 基因的组织表达没有证据表明其表达局限于造血系统。

结论/意义:我们的发现表明,MS4A 基因首先出现在软骨鱼类中,其表达不在免疫系统之外,此后,在许多物种中,它们多样化为具有免疫和非免疫细胞表达和功能的现代形式。

https://cdn.ncbi.nlm.nih.gov/pmc/blobs/cff7/2826416/30db53802248/pone.0009369.g005.jpg
https://cdn.ncbi.nlm.nih.gov/pmc/blobs/cff7/2826416/d10c2ee5d861/pone.0009369.g001.jpg
https://cdn.ncbi.nlm.nih.gov/pmc/blobs/cff7/2826416/386da2806d69/pone.0009369.g002.jpg
https://cdn.ncbi.nlm.nih.gov/pmc/blobs/cff7/2826416/b45d0a67c2d8/pone.0009369.g003.jpg
https://cdn.ncbi.nlm.nih.gov/pmc/blobs/cff7/2826416/63118494774f/pone.0009369.g004.jpg
https://cdn.ncbi.nlm.nih.gov/pmc/blobs/cff7/2826416/30db53802248/pone.0009369.g005.jpg
https://cdn.ncbi.nlm.nih.gov/pmc/blobs/cff7/2826416/d10c2ee5d861/pone.0009369.g001.jpg
https://cdn.ncbi.nlm.nih.gov/pmc/blobs/cff7/2826416/386da2806d69/pone.0009369.g002.jpg
https://cdn.ncbi.nlm.nih.gov/pmc/blobs/cff7/2826416/b45d0a67c2d8/pone.0009369.g003.jpg
https://cdn.ncbi.nlm.nih.gov/pmc/blobs/cff7/2826416/63118494774f/pone.0009369.g004.jpg
https://cdn.ncbi.nlm.nih.gov/pmc/blobs/cff7/2826416/30db53802248/pone.0009369.g005.jpg

相似文献

1
Phylogenetic analysis of the MS4A and TMEM176 gene families.MS4A 和 TMEM176 基因家族的系统发育分析。
PLoS One. 2010 Feb 23;5(2):e9369. doi: 10.1371/journal.pone.0009369.
2
Structural organization of the human MS4A gene cluster on Chromosome 11q12.位于染色体11q12上的人类MS4A基因簇的结构组织
Immunogenetics. 2001 Jul;53(5):357-68. doi: 10.1007/s002510100339.
3
Expression of MS4A and TMEM176 Genes in Human B Lymphocytes.MS4A 和 TMEM176 基因在人 B 淋巴细胞中的表达。
Front Immunol. 2013 Jul 15;4:195. doi: 10.3389/fimmu.2013.00195. eCollection 2013.
4
Emilin genes are duplicated and dynamically expressed during zebrafish embryonic development.埃米林基因在斑马鱼胚胎发育过程中发生复制并动态表达。
Dev Dyn. 2008 Jan;237(1):222-32. doi: 10.1002/dvdy.21402.
5
Identification of a CD20-, FcepsilonRIbeta-, and HTm4-related gene family: sixteen new MS4A family members expressed in human and mouse.一个与CD20、FcεRIβ和HTm4相关的基因家族的鉴定:在人和小鼠中表达的16个新的MS4A家族成员
Genomics. 2001 Mar 1;72(2):119-27. doi: 10.1006/geno.2000.6472.
6
The MS4A family: counting past 1, 2 and 3.MS4A家族:超过1、2和3的计数
Immunol Cell Biol. 2016 Jan;94(1):11-23. doi: 10.1038/icb.2015.48. Epub 2015 Apr 3.
7
Identification of a new multigene four-transmembrane family (MS4A) related to CD20, HTm4 and beta subunit of the high-affinity IgE receptor.鉴定一个与CD20、HTm4及高亲和力IgE受体β亚基相关的新的多基因四跨膜家族(MS4A)。
Gene. 2001 Feb 7;264(1):87-93. doi: 10.1016/s0378-1119(00)00598-9.
8
Differential expression and regulation of MS4A family members in myeloid cells in physiological and pathological conditions.MS4A 家族成员在生理和病理条件下髓样细胞中的差异表达和调控。
J Leukoc Biol. 2022 Apr;111(4):817-836. doi: 10.1002/JLB.2A0421-200R. Epub 2021 Aug 4.
9
Identification and expression analysis of mical family genes in zebrafish.斑马鱼 mical 家族基因的鉴定和表达分析。
J Genet Genomics. 2010 Oct;37(10):685-93. doi: 10.1016/S1673-8527(09)60086-2.
10
Identification of multiple integrin beta1 homologs in zebrafish (Danio rerio).斑马鱼(Danio rerio)中多个整合素β1同源物的鉴定。
BMC Cell Biol. 2006 Jun 20;7:24. doi: 10.1186/1471-2121-7-24.

引用本文的文献

1
Identification of genetic architecture shared between schizophrenia and Alzheimer's disease.精神分裂症与阿尔茨海默病之间共享的遗传结构鉴定。
Transl Psychiatry. 2025 Apr 16;15(1):150. doi: 10.1038/s41398-025-03348-w.
2
TMEM176B inhibits ovarian cancer progression by regulating EMT via the Wnt/β-catenin signaling pathway.跨膜蛋白176B通过Wnt/β-连环蛋白信号通路调控上皮-间质转化,从而抑制卵巢癌进展。
J Transl Med. 2025 Mar 19;23(1):350. doi: 10.1186/s12967-025-06362-0.
3
MS4A superfamily molecules in tumors, Alzheimer's and autoimmune diseases.

本文引用的文献

1
MS4A4B is a GITR-associated membrane adapter, expressed by regulatory T cells, which modulates T cell activation.MS4A4B是一种与糖皮质激素诱导肿瘤坏死因子受体(GITR)相关的膜衔接蛋白,由调节性T细胞表达,可调节T细胞活化。
J Immunol. 2009 Oct 1;183(7):4197-204. doi: 10.4049/jimmunol.0901070. Epub 2009 Sep 14.
2
CDD: specific functional annotation with the Conserved Domain Database.CDD:使用保守结构域数据库进行特定功能注释。
Nucleic Acids Res. 2009 Jan;37(Database issue):D205-10. doi: 10.1093/nar/gkn845. Epub 2008 Nov 4.
3
CD27 instructs CD4+ T cells to provide help for the memory CD8+ T cell response after protein immunization.
肿瘤、阿尔茨海默病和自身免疫性疾病中的MS4A超家族分子。
Front Immunol. 2024 Dec 9;15:1481494. doi: 10.3389/fimmu.2024.1481494. eCollection 2024.
4
Stress-induced epigenetic effects driven by maternal lactation in dairy cattle: a comethylation network approach.应激诱导的奶牛母性哺乳引起的表观遗传效应:共甲基化网络方法。
Epigenetics. 2024 Dec;19(1):2381856. doi: 10.1080/15592294.2024.2381856. Epub 2024 Jul 23.
5
Immunohistochemical identification of T and B lymphocytes in formalin-fixed, paraffin-embedded tissues of 53 avian species using commercial antibodies.使用商业抗体对 53 种禽类福尔马林固定、石蜡包埋组织中的 T 和 B 淋巴细胞进行免疫组织化学鉴定。
J Vet Med Sci. 2023 Oct 19;85(10):1121-1130. doi: 10.1292/jvms.23-0255. Epub 2023 Sep 1.
6
A genome-wide screen for resilient responses in growing pigs.一个全基因组筛选生长猪的弹性反应。
Genet Sel Evol. 2022 Jul 4;54(1):50. doi: 10.1186/s12711-022-00739-1.
7
Blood mRNA biomarkers distinguish variable systemic and sputum inflammation at treatment initiation of inhaled antibiotics in cystic fibrosis: A prospective non-randomized trial.血液 mRNA 生物标志物可区分囊性纤维化患者吸入抗生素治疗起始时的可变系统性和痰液炎症:一项前瞻性非随机试验。
PLoS One. 2022 May 5;17(5):e0267592. doi: 10.1371/journal.pone.0267592. eCollection 2022.
8
TMEM176B Regulates AKT/mTOR Signaling and Tumor Growth in Triple-Negative Breast Cancer.TMEM176B 调控三阴性乳腺癌中的 AKT/mTOR 信号和肿瘤生长。
Cells. 2021 Dec 6;10(12):3430. doi: 10.3390/cells10123430.
9
Plasma Membrane Localized GCaMP-MS4A12 by Orai1 Co-Expression Shows Thapsigargin- and Ca-Dependent Fluorescence Increases.通过共表达 Orai1 将 GCaMP-MS4A12 定位于质膜,显示出毒胡萝卜素和 Ca 依赖性荧光增强。
Mol Cells. 2021 Apr 30;44(4):223-232. doi: 10.14348/molcells.2021.2031.
10
Overexpression of TMEM47 Induces Tamoxifen Resistance in Human Breast Cancer Cells.TMEM47的过表达诱导人乳腺癌细胞对他莫昔芬耐药。
Technol Cancer Res Treat. 2021 Jan-Dec;20:15330338211004916. doi: 10.1177/15330338211004916.
CD27指导CD4 + T细胞在蛋白质免疫后为记忆性CD8 + T细胞反应提供帮助。
J Immunol. 2008 Jul 15;181(2):1071-82. doi: 10.4049/jimmunol.181.2.1071.
4
CD20 homo-oligomers physically associate with the B cell antigen receptor. Dissociation upon receptor engagement and recruitment of phosphoproteins and calmodulin-binding proteins.CD20 同源寡聚体与 B 细胞抗原受体发生物理缔合。受体结合以及磷蛋白和钙调蛋白结合蛋白募集时会发生解离。
J Biol Chem. 2008 Jul 4;283(27):18545-52. doi: 10.1074/jbc.M800784200. Epub 2008 May 12.
5
MS4A12 is a colon-selective store-operated calcium channel promoting malignant cell processes.MS4A12是一种促进恶性细胞进程的结肠选择性储存性钙通道。
Cancer Res. 2008 May 1;68(9):3458-66. doi: 10.1158/0008-5472.CAN-07-5768.
6
Clustal W and Clustal X version 2.0.Clustal W和Clustal X 2.0版本
Bioinformatics. 2007 Nov 1;23(21):2947-8. doi: 10.1093/bioinformatics/btm404. Epub 2007 Sep 10.
7
The emerging role of rituximab in organ transplantation.利妥昔单抗在器官移植中的新作用。
Transpl Int. 2006 Aug;19(8):621-8. doi: 10.1111/j.1432-2277.2006.00345.x.
8
Role of Clast1 in development of cerebellar granule cells.Clast1在小脑颗粒细胞发育中的作用。
Brain Res. 2006 Aug 9;1104(1):18-26. doi: 10.1016/j.brainres.2006.05.068. Epub 2006 Jun 30.
9
Rituximab, an anti-cd20 monoclonal antibody: history and mechanism of action.利妥昔单抗,一种抗CD20单克隆抗体:历史与作用机制
Am J Transplant. 2006 May;6(5 Pt 1):859-66. doi: 10.1111/j.1600-6143.2006.01288.x.
10
The evolution of adaptive immune systems.适应性免疫系统的进化
Cell. 2006 Feb 24;124(4):815-22. doi: 10.1016/j.cell.2006.02.001.