Suppr超能文献

MS4A 家族成员在生理和病理条件下髓样细胞中的差异表达和调控。

Differential expression and regulation of MS4A family members in myeloid cells in physiological and pathological conditions.

机构信息

Department of Biomedical Sciences, Humanitas University, Pieve Emanuele, Milan, Italy.

IRCCS Humanitas Research Hospital, Rozzano, Milan, Italy.

出版信息

J Leukoc Biol. 2022 Apr;111(4):817-836. doi: 10.1002/JLB.2A0421-200R. Epub 2021 Aug 4.

Abstract

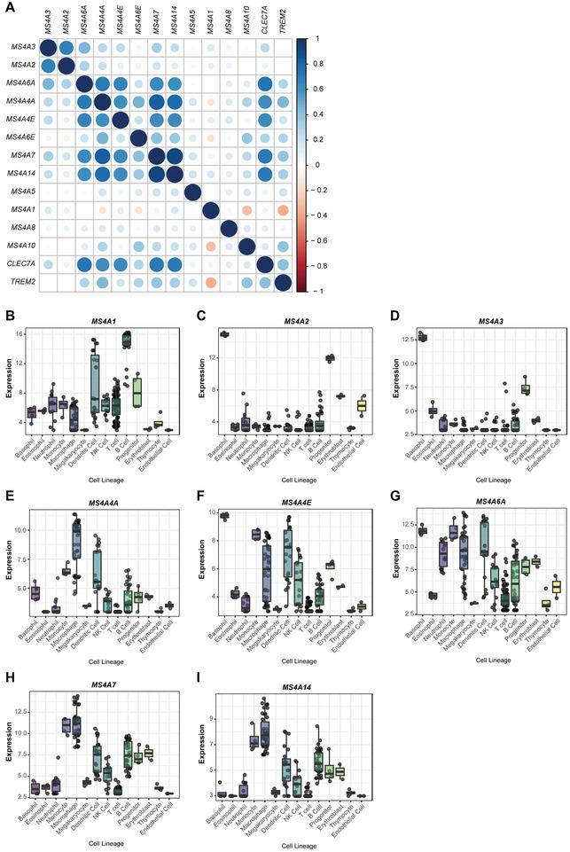
The MS4A gene family encodes 18 tetraspanin-like proteins, most of which with unknown function. MS4A1 (CD20), MS4A2 (FcεRIβ), MS4A3 (HTm4), and MS4A4A play important roles in immunity, whereas expression and function of other members of the family are unknown. The present investigation was designed to obtain an expression fingerprint of MS4A family members, using bioinformatics analysis of public databases, RT-PCR, and protein analysis when possible. MS4A3, MS4A4A, MS4A4E, MS4A6A, MS4A7, and MS4A14 were expressed by myeloid cells. MS4A6A and MS4A14 were expressed in circulating monocytes and decreased during monocyte-to-Mϕ differentiation in parallel with an increase in MS4A4A expression. Analysis of gene expression regulation revealed a strong induction of MS4A4A, MS4A6A, MS4A7, and MS4A4E by glucocorticoid hormones. Consistently with in vitro findings, MS4A4A and MS4A7 were expressed in tissue Mϕs from COVID-19 and rheumatoid arthritis patients. Interestingly, MS4A3, selectively expressed in myeloid precursors, was found to be a marker of immature circulating neutrophils, a cellular population associated to COVID-19 severe disease. The results reported here show that members of the MS4A family are differentially expressed and regulated during myelomonocytic differentiation, and call for assessment of their functional role and value as therapeutic targets.

摘要

MS4A 基因家族编码 18 种四跨膜蛋白,其中大多数的功能未知。MS4A1(CD20)、MS4A2(FcεRIβ)、MS4A3(HTm4)和 MS4A4A 在免疫中发挥重要作用,而该家族其他成员的表达和功能尚不清楚。本研究旨在通过公共数据库的生物信息学分析、RT-PCR 和可能的蛋白质分析,获得 MS4A 家族成员的表达特征。MS4A3、MS4A4A、MS4A4E、MS4A6A、MS4A7 和 MS4A14 由髓样细胞表达。MS4A6A 和 MS4A14 在循环单核细胞中表达,并随着 MS4A4A 表达的增加而在单核细胞向 Mϕ 分化过程中减少。基因表达调控分析显示,糖皮质激素激素强烈诱导 MS4A4A、MS4A6A、MS4A7 和 MS4A4E 的表达。与体外研究结果一致,MS4A4A 和 MS4A7 在 COVID-19 和类风湿关节炎患者的组织 Mϕ 中表达。有趣的是,选择性在髓样前体中表达的 MS4A3 被发现是不成熟循环中性粒细胞的标志物,而中性粒细胞与 COVID-19 严重疾病相关。这里报道的结果表明,MS4A 家族成员在髓系单核细胞分化过程中差异表达和调控,并呼吁评估它们作为治疗靶点的功能作用和价值。

https://cdn.ncbi.nlm.nih.gov/pmc/blobs/ed31/9290968/6658cfde2f7f/JLB-111-817-g002.jpg

文献AI研究员

20分钟写一篇综述,助力文献阅读效率提升50倍。

立即体验

用中文搜PubMed

大模型驱动的PubMed中文搜索引擎

马上搜索

文档翻译

学术文献翻译模型,支持多种主流文档格式。

立即体验