Suppr超能文献

CD95 死亡诱导信号复合物内的动力学决定了细胞的生死。

Dynamics within the CD95 death-inducing signaling complex decide life and death of cells.

机构信息

Division of Theoretical Bioinformatics, German Cancer Research Center (DKFZ), Heidelberg, Germany.

出版信息

Mol Syst Biol. 2010;6:352. doi: 10.1038/msb.2010.6. Epub 2010 Mar 9.

Abstract

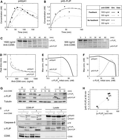
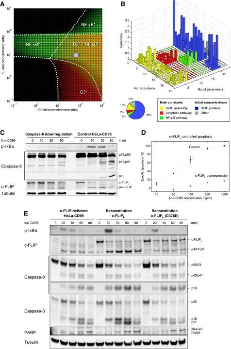
This study explores the dilemma in cellular signaling that triggering of CD95 (Fas/APO-1) in some situations results in cell death and in others leads to the activation of NF-kappaB. We established an integrated kinetic mathematical model for CD95-mediated apoptotic and NF-kappaB signaling. Systematic model reduction resulted in a surprisingly simple model well approximating experimentally observed dynamics. The model postulates a new link between c-FLIP(L) cleavage in the death-inducing signaling complex (DISC) and the NF-kappaB pathway. We validated experimentally that CD95 stimulation resulted in an interaction of p43-FLIP with the IKK complex followed by its activation. Furthermore, we showed that the apoptotic and NF-kappaB pathways diverge already at the DISC. Model and experimental analysis of DISC formation showed that a subtle balance of c-FLIP(L) and procaspase-8 determines life/death decisions in a nonlinear manner. We present an integrated model describing the complex dynamics of CD95-mediated apoptosis and NF-kappaB signaling.

摘要

本研究探讨了细胞信号转导中的一个困境,即在某些情况下,CD95(Fas/APO-1)的触发会导致细胞死亡,而在其他情况下则会激活 NF-κB。我们建立了一个用于 CD95 介导的凋亡和 NF-κB 信号转导的综合动力学数学模型。系统的模型简化导致了一个非常简单的模型,很好地近似了实验观察到的动力学。该模型假设了死亡诱导信号复合物(DISC)中 c-FLIP(L)裂解与 NF-κB 途径之间的新联系。我们通过实验验证了 CD95 刺激导致 p43-FLIP 与 IKK 复合物相互作用,随后其被激活。此外,我们还表明,凋亡和 NF-κB 途径在 DISC 处已经分叉。DISC 形成的模型和实验分析表明,c-FLIP(L)和 procaspase-8 的微妙平衡以非线性方式决定了生死决策。我们提出了一个整合模型,描述了 CD95 介导的凋亡和 NF-κB 信号转导的复杂动力学。

https://cdn.ncbi.nlm.nih.gov/pmc/blobs/55b9/2858442/4bcbd7df582a/msb20106-f1.jpg

文献AI研究员

20分钟写一篇综述,助力文献阅读效率提升50倍。

立即体验

用中文搜PubMed

大模型驱动的PubMed中文搜索引擎

马上搜索

文档翻译

学术文献翻译模型,支持多种主流文档格式。

立即体验