Suppr超能文献

在小鼠胚胎干细胞和胚胎中分析 Cdk7.cyclin H.Mat1 复合物的功能。

Functional analysis of the Cdk7.cyclin H.Mat1 complex in mouse embryonic stem cells and embryos.

机构信息

Abramson Family Cancer Research Institute, University of Pennsylvania, Philadelphia, Pennsylvania 19104; School of Medicine, University of Pennsylvania, Philadelphia, Pennsylvania 19104.

Abramson Family Cancer Research Institute, University of Pennsylvania, Philadelphia, Pennsylvania 19104; School of Medicine, University of Pennsylvania, Philadelphia, Pennsylvania 19104; Howard Hughes Medical Institute, University of Pennsylvania, Philadelphia, Pennsylvania 19104.

出版信息

J Biol Chem. 2010 May 14;285(20):15587-15598. doi: 10.1074/jbc.M109.081687. Epub 2010 Mar 15.

Abstract

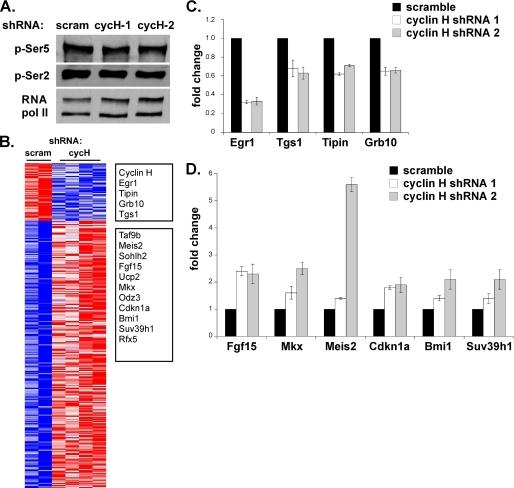
The trimeric Cdk7.cyclin H.Mat1 complex functions in cell cycle regulation, as the Cdk-activating kinase, and in transcription, as a module of the general transcription factor TFIIH. As a component of TFIIH, Cdk7 phosphorylates serines 5 and 7 of the carboxyl-terminal domain of RNA polymerase II and can also directly phosphorylate transcription factors to regulate gene expression. Here we have investigated the function of the Cdk7.cyclin H.Mat1 complex in murine embryonic stem (ES) cells and preimplantation embryos to determine whether it regulates the unique cell cycle structure and transcriptional network of pluripotent cells. We demonstrate that depletion of cyclin H leads to differentiation of ES cells independent of changes in cell cycle progression. In contrast, we observed that developmental genes are acutely up-regulated after cyclin H down-regulation, likely perturbing normal ES self-renewal pathways. We further demonstrate that Spt5, a known phosphorylation target of Cdk7, similarly regulates ES pluripotency and gene expression. Consistent with its function in ES cells, cyclin H depletion from mouse embryos also leads to defects in the expansion of the inner cell mass of blastocysts, a transient pluripotent stem cell population in vivo. Our findings indicate that cyclin H has an essential function in promoting the self-renewal of the pluripotent stem cells of blastocyst stage embryos. Collectively, these studies demonstrate a critical and novel role for cyclin H in maintaining ES cell identity and suggest that cyclin H has important functions in early embryonic development.

摘要

三聚体 Cdk7.cyclin H.Mat1 复合物作为 Cdk 激活激酶在细胞周期调控中发挥作用,作为一般转录因子 TFIIH 的一个模块在转录中发挥作用。作为 TFIIH 的一个组成部分,Cdk7 磷酸化 RNA 聚合酶 II 羧基末端结构域的丝氨酸 5 和 7,并且还可以直接磷酸化转录因子来调节基因表达。在这里,我们研究了 Cdk7.cyclin H.Mat1 复合物在小鼠胚胎干细胞 (ES) 和植入前胚胎中的功能,以确定它是否调节多能细胞独特的细胞周期结构和转录网络。我们证明,cyclin H 的耗竭导致 ES 细胞分化,而不改变细胞周期进程的变化。相比之下,我们观察到 cyclin H 下调后发育基因被急性上调,可能扰乱了 ES 细胞的正常自我更新途径。我们进一步证明,Spt5 是 Cdk7 的已知磷酸化靶标,也同样调节 ES 细胞多能性和基因表达。与它在 ES 细胞中的功能一致,胚胎中的 cyclin H 耗竭也导致囊胚内细胞团的扩张缺陷,内细胞团是体内短暂的多能干细胞群体。我们的发现表明 cyclin H 在促进囊胚期胚胎多能干细胞的自我更新中具有重要功能。总之,这些研究表明 cyclin H 在维持 ES 细胞特性方面具有重要和新颖的作用,并表明 cyclin H 在早期胚胎发育中具有重要功能。

https://cdn.ncbi.nlm.nih.gov/pmc/blobs/0c48/2865308/165adb9d3774/zbc0231016270001.jpg

文献AI研究员

20分钟写一篇综述,助力文献阅读效率提升50倍。

立即体验

用中文搜PubMed

大模型驱动的PubMed中文搜索引擎

马上搜索

文档翻译

学术文献翻译模型,支持多种主流文档格式。

立即体验