• 文献检索
  • 文档翻译
  • 深度研究
  • 学术资讯
  • Suppr Zotero 插件Zotero 插件
  • 邀请有礼
  • 套餐&价格
  • 历史记录
应用&插件
Suppr Zotero 插件Zotero 插件浏览器插件Mac 客户端Windows 客户端微信小程序
定价
高级版会员购买积分包购买API积分包
服务
文献检索文档翻译深度研究API 文档MCP 服务
关于我们
关于 Suppr公司介绍联系我们用户协议隐私条款
关注我们

Suppr 超能文献

核心技术专利:CN118964589B侵权必究
粤ICP备2023148730 号-1Suppr @ 2026

文献检索

告别复杂PubMed语法,用中文像聊天一样搜索,搜遍4000万医学文献。AI智能推荐,让科研检索更轻松。

立即免费搜索

文件翻译

保留排版,准确专业,支持PDF/Word/PPT等文件格式,支持 12+语言互译。

免费翻译文档

深度研究

AI帮你快速写综述,25分钟生成高质量综述,智能提取关键信息,辅助科研写作。

立即免费体验

起初是结肠切除术:家族性腺瘤性息肉病的当前手术选择。

In the beginning there was colectomy: current surgical options in familial adenomatous polyposis.

作者信息

McGrath Daniel R, Spigelman Allan D

机构信息

Discipline of Surgical Science, University of Newcastle, Australia.

出版信息

Hered Cancer Clin Pract. 2004 Nov 15;2(4):153-60. doi: 10.1186/1897-4287-2-4-153.

DOI:10.1186/1897-4287-2-4-153
PMID:20233459
原文链接:https://pmc.ncbi.nlm.nih.gov/articles/PMC2840002/
Abstract

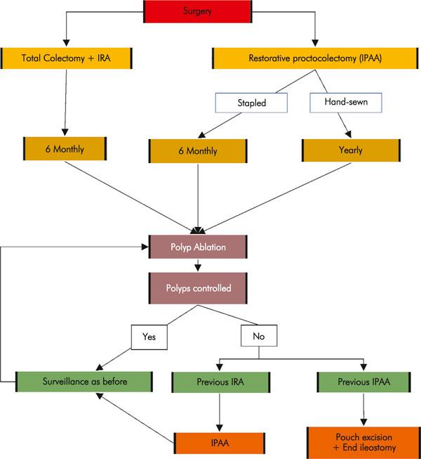
Multiple colonic polyps, almost guaranteed colorectal cancer by the age of forty-five and an increased risk of non-colonic cancers characterise the autosomal dominant condition Familial Adenomatous Polyposis (FAP) 1. The patients and families faced with such a diagnosis present many difficult management challenges, both surgical and non-surgical. We discuss the current surgical options for treatment of the more significant manifestations of FAP arising in the colorectum and duodenum as well as desmoid disease.

摘要

多发性结肠息肉几乎可以确定到45岁时会发展为结直肠癌,并且患非结肠癌的风险增加,这是常染色体显性遗传病家族性腺瘤性息肉病(FAP)的特征。面临这种诊断的患者和家庭在手术和非手术管理方面都面临许多难题。我们讨论了目前针对结直肠癌、十二指肠癌以及硬纤维瘤病等FAP更严重表现的手术治疗选择。

https://cdn.ncbi.nlm.nih.gov/pmc/blobs/f725/2840002/d70c2febee34/1897-4287-2-4-153-2.jpg
https://cdn.ncbi.nlm.nih.gov/pmc/blobs/f725/2840002/0ae8e172cb4b/1897-4287-2-4-153-1.jpg
https://cdn.ncbi.nlm.nih.gov/pmc/blobs/f725/2840002/d70c2febee34/1897-4287-2-4-153-2.jpg
https://cdn.ncbi.nlm.nih.gov/pmc/blobs/f725/2840002/0ae8e172cb4b/1897-4287-2-4-153-1.jpg
https://cdn.ncbi.nlm.nih.gov/pmc/blobs/f725/2840002/d70c2febee34/1897-4287-2-4-153-2.jpg

相似文献

1
In the beginning there was colectomy: current surgical options in familial adenomatous polyposis.起初是结肠切除术:家族性腺瘤性息肉病的当前手术选择。
Hered Cancer Clin Pract. 2004 Nov 15;2(4):153-60. doi: 10.1186/1897-4287-2-4-153.
2
Familial adenomatous polyposis in pediatrics: natural history, emerging surveillance and management protocols, chemopreventive strategies, and areas of ongoing debate.儿科家族性腺瘤性息肉病:自然病史、新出现的监测与管理方案、化学预防策略以及持续存在争议的领域。
Fam Cancer. 2016 Jul;15(3):477-85. doi: 10.1007/s10689-016-9905-5.
3
Updated Perspectives on the Diagnosis and Management of Familial Adenomatous Polyposis.家族性腺瘤性息肉病诊断与管理的最新观点
Appl Clin Genet. 2023 Aug 14;16:139-153. doi: 10.2147/TACG.S372241. eCollection 2023.
4
Clinical characteristics of gastric cancer in patients with familial adenomatous polyposis.家族性腺瘤性息肉病患者胃癌的临床特征。
Tohoku J Exp Med. 2013 Feb;229(2):143-6. doi: 10.1620/tjem.229.143.
5
Familial adenomatous polyposis (FAP) and hereditary nonpolyposis colorectal cancer (HNPCC): a review of clinical, genetic and therapeutic aspects.家族性腺瘤性息肉病(FAP)与遗传性非息肉病性结直肠癌(HNPCC):临床、遗传及治疗方面的综述
Schweiz Med Wochenschr. 1997 Apr 19;127(16):682-90.
6
Surgical treatment of familial adenomatous polyposis: dilemmas and current recommendations.家族性腺瘤性息肉病的外科治疗:困境与当前建议
World J Gastroenterol. 2014 Nov 28;20(44):16620-9. doi: 10.3748/wjg.v20.i44.16620.
7
Clinical features and genotype-phenotype correlations in 41 Italian families with adenomatosis coli.41个意大利家族性结肠腺瘤病的临床特征及基因型-表型相关性
Ital J Gastroenterol Hepatol. 1999 Dec;31(9):850-60.
8
Knowledge of the adenomatous polyposis coli gene and its clinical application.腺瘤性息肉病 coli 基因的知识及其临床应用。
Ann Med. 1994 Jun;26(3):205-8. doi: 10.3109/07853899409147891.
9
[Familial adenomatous polyposis].
Ugeskr Laeger. 2013 May 6;175(19):1335-9.
10
Desmoid tumor in patients with familial adenomatous polyposis.家族性腺瘤性息肉病患者的硬纤维瘤
Arq Gastroenterol. 2010 Oct-Dec;47(4):373-8. doi: 10.1590/s0004-28032010000400010.

引用本文的文献

1
Surgical treatment of familial adenomatous polyposis: dilemmas and current recommendations.家族性腺瘤性息肉病的外科治疗:困境与当前建议
World J Gastroenterol. 2014 Nov 28;20(44):16620-9. doi: 10.3748/wjg.v20.i44.16620.
2
The FAP self-concept scale (adult form).FAP自我概念量表(成人版)。
Fam Cancer. 2009;8(1):39-50. doi: 10.1007/s10689-008-9204-x. Epub 2008 Aug 13.

本文引用的文献

1
Guidelines for the surveillance and management of familial adenomatous polyposis (FAP): a world wide survey among 41 registries.家族性腺瘤性息肉病(FAP)监测和管理指南:41 个登记处的全球调查。
Colorectal Dis. 1999 Jul;1(4):214-21. doi: 10.1046/j.1463-1318.1999.00050.x.
2
THE CAUSATION AND TREATMENT OF MULTIPLE ADENOMATOSIS OF THE COLON.结肠多发性腺瘤病的病因及治疗
Ann Surg. 1934 Jan;99(1):178-84. doi: 10.1097/00000658-193401000-00018.
3
Multidetector-row CT duodenography in familial adenomatous polyposis: a pilot study.
多排螺旋CT十二指肠造影在家族性腺瘤性息肉病中的应用:一项初步研究。
Clin Radiol. 2004 Oct;59(10):939-45. doi: 10.1016/j.crad.2004.05.011.
4
Clinical characteristics of familial adenomatous polyposis and management of duodenal adenomas.家族性腺瘤性息肉病的临床特征及十二指肠腺瘤的管理
J Gastrointest Surg. 2004 Jul-Aug;8(5):559-64. doi: 10.1016/j.gassur.2004.03.001.
5
Treatment of Hereditary Colorectal Cancer Syndromes.遗传性结直肠癌综合征的治疗
Curr Treat Options Gastroenterol. 2004 Jun;7(3):213-224. doi: 10.1007/s11938-004-0042-0.
6
Long-term outcome of familial adenomatous polyposis patients after restorative coloproctectomy.家族性腺瘤性息肉病患者行结直肠重建切除术后的长期预后
Ann Surg. 2004 Mar;239(3):378-82. doi: 10.1097/01.sla.0000114216.90947.f6.
7
Surveillance and Treatment of Periampullary and Duodenal Adenomas in Familial Adenomatous Polyposis.家族性腺瘤性息肉病中壶腹周围和十二指肠腺瘤的监测与治疗
Curr Treat Options Gastroenterol. 2004 Apr;7(2):79-89. doi: 10.1007/s11938-004-0028-y.
8
Significance of incidental desmoids identified during surgery for familial adenomatous polyposis.家族性腺瘤性息肉病手术中发现的偶发性硬纤维瘤的意义。
Dis Colon Rectum. 2004 Mar;47(3):334-8; discussion 339-40. doi: 10.1007/s10350-003-0063-0.
9
Adenocarcinoma in the anal canal after ileal pouch-anal anastomosis for familial adenomatous polyposis using a double-stapled technique: report of two cases.家族性腺瘤性息肉病行回肠储袋肛管吻合术采用双吻合器技术后肛管腺癌:2例报告
Dis Colon Rectum. 2004 Apr;47(4):530-4. doi: 10.1007/s10350-003-0073-y. Epub 2004 Feb 26.
10
Duodenal adenomatosis in familial adenomatous polyposis.家族性腺瘤性息肉病中的十二指肠腺瘤病
Gut. 2004 Mar;53(3):381-6. doi: 10.1136/gut.2003.027771.