Suppr超能文献

角蛋白 8/18 调节蛋白激酶 C 介导的整合素依赖性肝上皮细胞黏附和迁移。

Keratin 8/18 modulation of protein kinase C-mediated integrin-dependent adhesion and migration of liver epithelial cells.

机构信息

Centre de Recherche en Cancérologie and Département de Médecine de l'Université Laval, and Centre de Recherche du Centre Hospitalier Universitaire de Québec (CRCHUQ), Quebec City, QC, Canada.

出版信息

Mol Biol Cell. 2010 May 15;21(10):1698-713. doi: 10.1091/mbc.e09-05-0373. Epub 2010 Mar 31.

Abstract

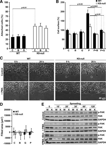
Keratins are intermediate filament (IF) proteins of epithelial cells, expressed as pairs in a lineage/differentiation manner. Hepatocyte and hepatoma cell IFs are made solely of keratins 8/18 (K8/K18), the hallmark of all simple epithelia. Cell attachment/spreading (adhesion) and migration involve the formation of focal adhesions at sites of integrin interactions with extracellular matrix, actin adaptors such as talin and vinculin, and signaling molecules such as focal adhesion kinase (FAK) and member(s) of the protein kinase C (PKC) family. Here, we identify the novel PKCdelta as mediator of the K8/K18 modulation of hepatoma cell adhesion and migration. We also demonstrate a K8/K18-dependent relationship between PKCdelta and FAK activation through an integrin/FAK-positive feedback loop, in correlation with a reduced FAK time residency at focal adhesions. Notably, a K8/K18 loss results to a time course modulation of the receptor of activated C-kinase-1, beta1-integrin, plectin, PKC, and c-Src complex formation. Although the K8/K18 modulation of hepatocyte adhesion also occurs through a PKC mediation, these differentiated epithelial cells exhibit minimal migrating ability, in link with marked differences in protein partner content and distribution. Together, these results uncover a key regulatory function for K8/K18 IFs in the PKC-mediated integrin/FAK-dependent adhesion and migration of simple epithelial cells.

摘要

角蛋白是上皮细胞的中间丝(IF)蛋白,以谱系/分化的方式成对表达。肝细胞和肝癌细胞的 IF 仅由角蛋白 8/18(K8/K18)组成,这是所有简单上皮细胞的标志。细胞附着/扩散(粘附)和迁移涉及整合素与细胞外基质相互作用部位的焦点粘连的形成,肌动蛋白接头蛋白如 talin 和 vinculin,以及信号分子如粘着斑激酶(FAK)和蛋白激酶 C(PKC)家族成员。在这里,我们确定新型 PKCdelta 是肝癌细胞粘附和迁移的 K8/K18 调节的介质。我们还通过整合素/FAK 正反馈环证明了 K8/K18 与 PKCdelta 和 FAK 激活之间的 K8/K18 依赖性关系,这与粘着斑处 FAK 的时间停留减少有关。值得注意的是,K8/K18 的丧失导致激活的 C 激酶-1、β1 整联蛋白、plectin、PKC 和 c-Src 复合物形成的受体的时间过程调节。尽管 K8/K18 对肝细胞粘附的调节也通过 PKC 介导,但这些分化的上皮细胞表现出最小的迁移能力,与蛋白质伴侣含量和分布的明显差异有关。总之,这些结果揭示了 K8/K18 IF 在 PKC 介导的整合素/FAK 依赖性粘附和迁移中的关键调节功能简单上皮细胞。

https://cdn.ncbi.nlm.nih.gov/pmc/blobs/6c21/2869376/4ce94b286ad3/zmk0101094500001.jpg

文献检索

告别复杂PubMed语法,用中文像聊天一样搜索,搜遍4000万医学文献。AI智能推荐,让科研检索更轻松。

立即免费搜索

文件翻译

保留排版,准确专业,支持PDF/Word/PPT等文件格式,支持 12+语言互译。

免费翻译文档

深度研究

AI帮你快速写综述,25分钟生成高质量综述,智能提取关键信息,辅助科研写作。

立即免费体验