Department of Neurobiology, Harvard Medical School, Boston, Massachusetts, USA.
PLoS Biol. 2010 Apr 6;8(4):e1000348. doi: 10.1371/journal.pbio.1000348.
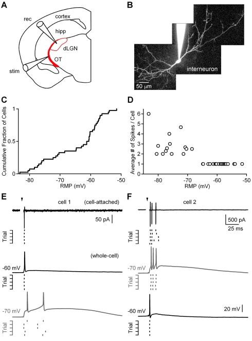
In many brain regions, inhibition is mediated by numerous classes of specialized interneurons, but within the rodent dorsal lateral geniculate nucleus (dLGN), a single class of interneuron is present. dLGN interneurons inhibit thalamocortical (TC) neurons and regulate the activity of TC neurons evoked by retinal ganglion cells (RGCs), thereby controlling the visually evoked signals reaching the cortex. It is not known whether neuromodulation can regulate interneuron firing mode and the resulting inhibition. Here, we examine this in brain slices. We find that cholinergic modulation regulates the output mode of these interneurons and controls the resulting inhibition in a manner that is dependent on the level of afferent activity. When few RGCs are activated, acetylcholine suppresses synaptically evoked interneuron spiking, and strongly reduces disynaptic inhibition. In contrast, when many RGCs are coincidently activated, single stimuli promote the generation of a calcium spike, and stimulation with a brief train evokes prolonged plateau potentials lasting for many seconds that in turn lead to sustained inhibition. These findings indicate that cholinergic modulation regulates feedforward inhibition in a context-dependent manner.
在许多脑区,抑制作用是由许多特定的中间神经元类别介导的,但在啮齿动物背外侧膝状体核(dLGN)中,只存在一种中间神经元。dLGN 中间神经元抑制丘脑皮质(TC)神经元,并调节由视网膜神经节细胞(RGCs)引发的 TC 神经元的活动,从而控制到达皮质的视觉诱发信号。目前尚不清楚神经调质是否可以调节中间神经元的放电模式和由此产生的抑制作用。在这里,我们在脑片中对此进行了研究。我们发现,胆碱能调制调节这些中间神经元的输出模式,并以依赖传入活动水平的方式控制由此产生的抑制作用。当激活的 RGC 较少时,乙酰胆碱会抑制突触诱发的中间神经元放电,并强烈减少双突触抑制。相比之下,当许多 RGC 同时被激活时,单个刺激会促进钙峰的产生,而短暂的刺激会引发持续数秒的延长平台电位,进而导致持续的抑制。这些发现表明,胆碱能调制以依赖上下文的方式调节前馈抑制。