Suppr超能文献

粒细胞集落刺激因子激活 HIF-1alpha 与促红细胞生成素协同作用促进组织可塑性。

Granulocyte colony-stimulating factor activating HIF-1alpha acts synergistically with erythropoietin to promote tissue plasticity.

机构信息

Center for Neuropsychiatry, China Medical University Hospital, Taichung, Taiwan.

出版信息

PLoS One. 2010 Apr 9;5(4):e10093. doi: 10.1371/journal.pone.0010093.

Abstract

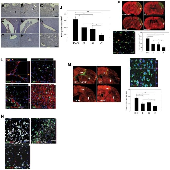
Stroke and peripheral limb ischemia are serious clinical problems with poor prognosis and limited treatment. The cytokines erythropoietin (EPO) and granulocyte-colony stimulating factor (G-CSF) have been used to induce endogenous cell repair and angiogenesis. Here, we demonstrated that the combination therapy of EPO and G-CSF exerted synergistic effects on cell survival and functional recovery from cerebral and peripheral limbs ischemia. We observed that even under normoxic conditions, G-CSF activates hypoxia-inducible factor-1alpha (HIF-1alpha), which then binds to the EPO promoter and enhances EPO expression. Serum EPO level was significantly increased by G-CSF injection, with the exception of Tg-HIF-1alpha(+f/+f) mice. The neuroplastic mechanisms exerted by EPO combined with G-CSF included enhanced expression of the antiapoptotic protein of Bcl-2, augmented neurotrophic factors synthesis, and promoted neovascularization. Further, the combination therapy significantly increased homing and differentiation of bone marrow stem cells (BMSCs) and intrinsic neural progenitor cells (INPCs) into the ischemic area. In summary, EPO in combination with G-CSF synergistically enhanced angiogenesis and tissue plasticity in ischemic animal models, leading to greater functional recovery than either agent alone.

摘要

中风和外周肢体缺血是严重的临床问题,预后不良,治疗手段有限。细胞因子促红细胞生成素(EPO)和粒细胞集落刺激因子(G-CSF)已被用于诱导内源性细胞修复和血管生成。在这里,我们证明了 EPO 和 G-CSF 的联合治疗对脑和外周肢体缺血后的细胞存活和功能恢复具有协同作用。我们观察到,即使在常氧条件下,G-CSF 也能激活缺氧诱导因子-1α(HIF-1α),然后 HIF-1α 与 EPO 启动子结合并增强 EPO 的表达。除了 Tg-HIF-1α(+f/+f) 小鼠外,G-CSF 注射显著增加了血清 EPO 水平。EPO 与 G-CSF 联合发挥的神经可塑性机制包括增强抗凋亡蛋白 Bcl-2 的表达、增加神经营养因子的合成以及促进血管新生。此外,联合治疗还显著增加了骨髓间充质干细胞(BMSCs)和内源性神经前体细胞(INPCs)向缺血区域的归巢和分化。总之,EPO 与 G-CSF 的联合使用可协同增强缺血动物模型中的血管生成和组织可塑性,从而使功能恢复优于单独使用任何一种药物。

https://cdn.ncbi.nlm.nih.gov/pmc/blobs/8878/2852409/99c92b007514/pone.0010093.g001.jpg

文献AI研究员

20分钟写一篇综述,助力文献阅读效率提升50倍。

立即体验

用中文搜PubMed

大模型驱动的PubMed中文搜索引擎

马上搜索

文档翻译

学术文献翻译模型,支持多种主流文档格式。

立即体验