Suppr超能文献

SIRT1 可减少动脉粥样硬化形成过程中 Lox-1 介导的泡沫细胞形成。

SIRT1 decreases Lox-1-mediated foam cell formation in atherogenesis.

机构信息

Cardiovascular Research, Institute of Physiology, Zurich University and Cardiology, Cardiovascular Center, University Hospital Zurich, Winterthurerstrasse 190, CH-8057 Zurich, Switzerland.

出版信息

Eur Heart J. 2010 Sep;31(18):2301-9. doi: 10.1093/eurheartj/ehq107. Epub 2010 Apr 23.

Abstract

AIMS

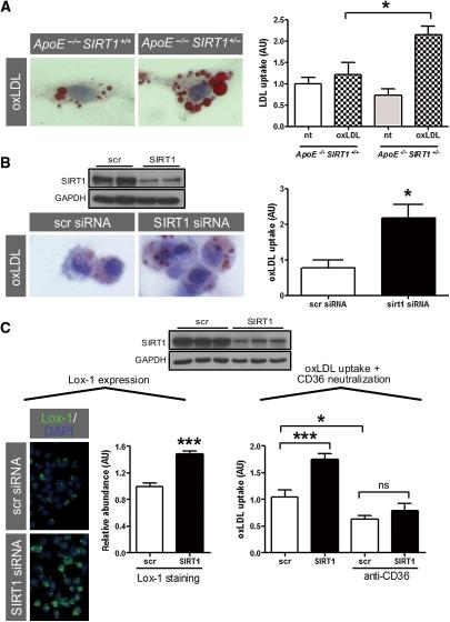
Endothelial activation, macrophage infiltration, and foam cell formation are pivotal steps in atherogenesis. Our aim in this study was to analyse the role of SIRT1, a class III deacetylase with important metabolic functions, in plaque macrophages and atherogenesis.

METHODS AND RESULTS

Using partial SIRT1 deletion in atherosclerotic mice, we demonstrate that SIRT1 protects against atherosclerosis by reducing macrophage foam cell formation. Peritoneal macrophages from heterozygous SIRT1 mice accumulate more oxidized low-density lipoprotein (oxLDL), thereby promoting foam cell formation. Bone marrow-restricted SIRT1 deletion confirmed that SIRT1 function in macrophages is sufficient to decrease atherogenesis. Moreover, we show that SIRT1 reduces the uptake of oxLDL by diminishing the expression of lectin-like oxLDL receptor-1 (Lox-1) via suppression of the NF-κB signalling pathway.

CONCLUSION

Our findings demonstrate protective effects of SIRT1 in atherogenesis and suggest pharmacological SIRT1 activation as a novel anti-atherosclerotic strategy by reducing macrophage foam cell formation.

摘要

目的

内皮细胞激活、巨噬细胞浸润和泡沫细胞形成是动脉粥样硬化形成的关键步骤。本研究旨在分析 SIRT1(一种具有重要代谢功能的 III 类去乙酰化酶)在斑块巨噬细胞和动脉粥样硬化中的作用。

方法和结果

使用动脉粥样硬化小鼠的部分 SIRT1 缺失,我们证明 SIRT1 通过减少巨噬细胞泡沫细胞形成来保护免受动脉粥样硬化。杂合 SIRT1 小鼠的腹腔巨噬细胞积累更多氧化低密度脂蛋白(oxLDL),从而促进泡沫细胞形成。骨髓特异性 SIRT1 缺失证实了 SIRT1 在巨噬细胞中的功能足以减少动脉粥样硬化。此外,我们表明 SIRT1 通过抑制 NF-κB 信号通路降低了凝集素样 oxLDL 受体-1(Lox-1)的表达,从而减少了 oxLDL 的摄取。

结论

我们的研究结果表明 SIRT1 在动脉粥样硬化形成中的保护作用,并提出通过减少巨噬细胞泡沫细胞形成来激活 SIRT1 的药理学方法作为一种新的抗动脉粥样硬化策略。

https://cdn.ncbi.nlm.nih.gov/pmc/blobs/68d1/2938465/5de8af368fab/ehq10701.jpg

文献AI研究员

20分钟写一篇综述,助力文献阅读效率提升50倍。

立即体验

用中文搜PubMed

大模型驱动的PubMed中文搜索引擎

马上搜索

文档翻译

学术文献翻译模型,支持多种主流文档格式。

立即体验