Department of Molecular Genetics and Microbiology, Duke University Medical Center, Durham, North Carolina, United States of America.
PLoS Pathog. 2010 Apr 22;6(4):e1000850. doi: 10.1371/journal.ppat.1000850.
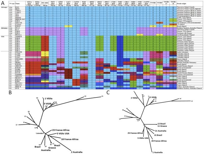
Cryptococcus gattii causes life-threatening disease in otherwise healthy hosts and to a lesser extent in immunocompromised hosts. The highest incidence for this disease is on Vancouver Island, Canada, where an outbreak is expanding into neighboring regions including mainland British Columbia and the United States. This outbreak is caused predominantly by C. gattii molecular type VGII, specifically VGIIa/major. In addition, a novel genotype, VGIIc, has emerged in Oregon and is now a major source of illness in the region. Through molecular epidemiology and population analysis of MLST and VNTR markers, we show that the VGIIc group is clonal and hypothesize it arose recently. The VGIIa/IIc outbreak lineages are sexually fertile and studies support ongoing recombination in the global VGII population. This illustrates two hallmarks of emerging outbreaks: high clonality and the emergence of novel genotypes via recombination. In macrophage and murine infections, the novel VGIIc genotype and VGIIa/major isolates from the United States are highly virulent compared to similar non-outbreak VGIIa/major-related isolates. Combined MLST-VNTR analysis distinguishes clonal expansion of the VGIIa/major outbreak genotype from related but distinguishable less-virulent genotypes isolated from other geographic regions. Our evidence documents emerging hypervirulent genotypes in the United States that may expand further and provides insight into the possible molecular and geographic origins of the outbreak.
新型隐球菌引起无免疫缺陷宿主的致命疾病,而在免疫功能低下宿主中的发病率较低。这种疾病在加拿大温哥华岛的发病率最高,疫情正在向包括不列颠哥伦比亚省大陆和美国在内的邻近地区蔓延。此次疫情主要由新型隐球菌分子型 VGII 引起,特别是 VGIIa/主要型。此外,一种新型基因型 VGIIc 已在俄勒冈州出现,现已成为该地区主要的致病源。通过 MLST 和 VNTR 标记的分子流行病学和种群分析,我们发现 VGIIc 组是克隆的,并假设它是最近出现的。VGIIa/IIc 暴发谱系是有性繁殖的,研究支持全球 VGII 种群的持续重组。这说明了新兴疫情的两个特征:高克隆性和通过重组产生新型基因型。在巨噬细胞和鼠类感染中,新型 VGIIc 基因型和来自美国的 VGIIa/主要分离株比类似的非暴发 VGIIa/主要相关分离株的毒力更高。综合 MLST-VNTR 分析可区分 VGIIa/主要暴发基因型的克隆扩张与来自其他地理区域的相关但可区分的毒力较低的基因型。我们的证据证明了美国新兴的高毒力基因型可能会进一步扩张,并深入了解了疫情可能的分子和地理起源。