Suppr超能文献

连接醇通过抑制 eIF2B 来调节翻译起始,从而减少三元复合物,其机制可能涉及改变 eIF2B 复合物的完整性和动态性。

Fusel alcohols regulate translation initiation by inhibiting eIF2B to reduce ternary complex in a mechanism that may involve altering the integrity and dynamics of the eIF2B body.

机构信息

Faculty of Life Sciences, University of Manchester, Manchester M13 9PT, United Kingdom.

出版信息

Mol Biol Cell. 2010 Jul 1;21(13):2202-16. doi: 10.1091/mbc.e09-11-0962. Epub 2010 May 5.

Abstract

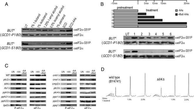
Recycling of eIF2-GDP to the GTP-bound form constitutes a core essential, regulated step in eukaryotic translation. This reaction is mediated by eIF2B, a heteropentameric factor with important links to human disease. eIF2 in the GTP-bound form binds to methionyl initiator tRNA to form a ternary complex, and the levels of this ternary complex can be a critical determinant of the rate of protein synthesis. Here we show that eIF2B serves as the target for translation inhibition by various fusel alcohols in yeast. Fusel alcohols are endpoint metabolites from amino acid catabolism, which signal nitrogen scarcity. We show that the inhibition of eIF2B leads to reduced ternary complex levels and that different eIF2B subunit mutants alter fusel alcohol sensitivity. A DNA tiling array strategy was developed that overcame difficulties in the identification of these mutants where the phenotypic distinctions were too subtle for classical complementation cloning. Fusel alcohols also lead to eIF2alpha dephosphorylation in a Sit4p-dependent manner. In yeast, eIF2B occupies a large cytoplasmic body where guanine nucleotide exchange on eIF2 can occur and be regulated. Fusel alcohols impact on both the movement and dynamics of this 2B body. Overall, these results confirm that the guanine nucleotide exchange factor, eIF2B, is targeted by fusel alcohols. Moreover, they highlight a potential connection between the movement or integrity of the 2B body and eIF2B regulation.

摘要

eIF2-GDP 到 GTP 结合形式的循环是真核翻译中一个核心的、受调控的步骤。该反应由 eIF2B 介导,eIF2B 是一种异五聚体因子,与人类疾病有重要联系。处于 GTP 结合形式的 eIF2 与甲硫氨酰起始 tRNA 结合形成三元复合物,该三元复合物的水平可以成为蛋白质合成速率的关键决定因素。在这里,我们表明 eIF2B 是酵母中各种杂醇抑制翻译的靶标。杂醇是氨基酸分解代谢的终产物代谢物,可作为氮缺乏的信号。我们表明,eIF2B 的抑制导致三元复合物水平降低,并且不同的 eIF2B 亚基突变体改变了杂醇敏感性。开发了一种 DNA 平铺阵列策略,克服了这些突变体识别中的困难,其中表型差异过于细微,无法进行经典的互补克隆。杂醇还以 Sit4p 依赖的方式导致 eIF2alpha 去磷酸化。在酵母中,eIF2B 占据一个大的细胞质体,其中 eIF2 的鸟嘌呤核苷酸交换可以发生并受到调节。杂醇会影响到这个 2B 体的运动和动力学。总的来说,这些结果证实了鸟嘌呤核苷酸交换因子 eIF2B 是杂醇的靶标。此外,它们突出了 2B 体的运动或完整性与 eIF2B 调节之间的潜在联系。

https://cdn.ncbi.nlm.nih.gov/pmc/blobs/bc46/2893985/d1bfdffcf345/zmk0131094860001.jpg

文献AI研究员

20分钟写一篇综述,助力文献阅读效率提升50倍。

立即体验

用中文搜PubMed

大模型驱动的PubMed中文搜索引擎

马上搜索

文档翻译

学术文献翻译模型,支持多种主流文档格式。

立即体验