Institute for Genome Sciences and Policy, Duke University Medical Center, Durham, North Carolina, USA.
Nat Methods. 2010 Jul;7(7):521-7. doi: 10.1038/nmeth.1464. Epub 2010 May 23.
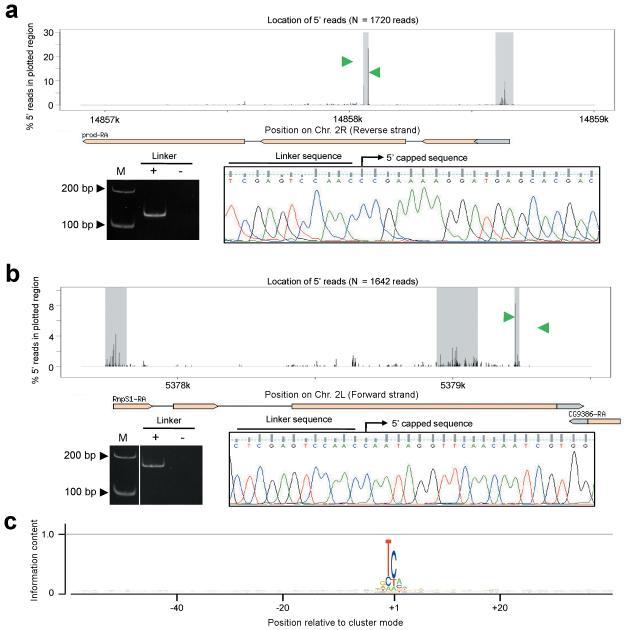
Recent studies using high-throughput sequencing protocols have uncovered the complexity of mammalian transcription by RNA polymerase II, helping to define several initiation patterns in which transcription start sites (TSSs) cluster in both narrow and broad genomic windows. Here we describe a paired-end sequencing strategy, which enables more robust mapping and characterization of capped transcripts. We used this strategy to explore the transcription initiation landscape in the Drosophila melanogaster embryo. Extending the previous findings in mammals, we found that fly promoters exhibited distinct initiation patterns, which were linked to specific promoter sequence motifs. Furthermore, we identified many 5' capped transcripts originating from coding exons; our analyses support that they are unlikely the result of alternative TSSs, but rather the product of post-transcriptional modifications. We demonstrated paired-end TSS analysis to be a powerful method to uncover the transcriptional complexity of eukaryotic genomes.
最近使用高通量测序技术的研究揭示了 RNA 聚合酶 II 介导的哺乳动物转录的复杂性,有助于定义几种起始模式,其中转录起始位点 (TSS) 在狭窄和广泛的基因组窗口中聚集。在这里,我们描述了一种配对末端测序策略,该策略可更稳健地映射和表征加帽转录本。我们使用这种策略来探索黑腹果蝇胚胎中的转录起始景观。扩展哺乳动物的先前发现,我们发现果蝇启动子表现出不同的起始模式,这些模式与特定的启动子序列基序有关。此外,我们鉴定了许多来自编码外显子的 5' 加帽转录本;我们的分析表明它们不太可能是替代 TSS 的结果,而是转录后修饰的产物。我们证明了配对末端 TSS 分析是揭示真核基因组转录复杂性的强大方法。