Frontier Science Organization and Cancer Research Institute, Kanazawa University, Kakuma-machi, Kanazawa, Ishikawa, 920-1192 Japan.
Mol Cancer. 2010 May 24;9:119. doi: 10.1186/1476-4598-9-119.
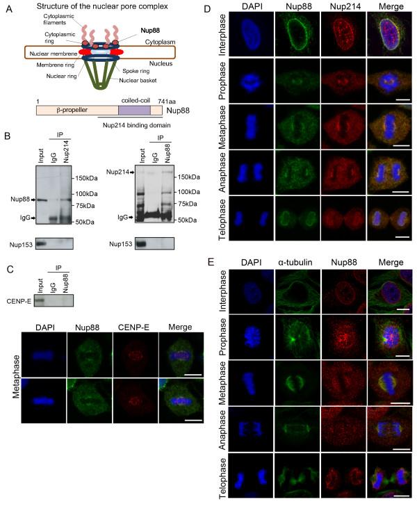
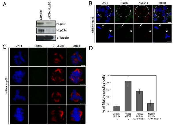
Nuclear pore complexes are massive multiprotein channels responsible for traffic between the nucleus and cytoplasm, and are composed of approximately 30 proteins, termed nucleoporins (Nup). Our recent studies indicated that the nucleoporins Rae1 and Tpr play critical roles in maintaining the spindle bipolarity during cell division. In the present study, we found that another nucleoporin, Nup88, was localized on the spindles together with Nup214 during mitosis. Nup88 expression is linked to the progression of carcinogenesis, Nup88 has been proposed as a tumor marker. Overexpression of Nup88 enhanced multinucleated cell formation. RNAi-mediated knockdown of Nup88 disrupted Nup214 expression and localization and caused multipolar spindle phenotypes. Our data indicate that proper expression of Nup88 is critical for preventing aneuploidy formation and tumorigenesis.
核孔复合体是一种负责核质间物质运输的大型多蛋白通道,由大约 30 种蛋白组成,称为核孔蛋白(Nup)。我们最近的研究表明,核孔蛋白 Rae1 和 Tpr 在细胞分裂过程中维持纺锤体双极性方面起着关键作用。在本研究中,我们发现另一种核孔蛋白 Nup88 在有丝分裂期间与 Nup214 一起定位于纺锤体上。Nup88 的表达与肿瘤发生的进展有关,Nup88 已被提议作为肿瘤标志物。Nup88 的过表达增强多核细胞的形成。RNAi 介导的 Nup88 敲低破坏了 Nup214 的表达和定位,并导致多极纺锤体表型。我们的数据表明,Nup88 的适当表达对于防止非整倍体形成和肿瘤发生至关重要。