Mendel Laboratory, Istituto di Ricovero e Cura a Carattere Scientifico Casa Sollievo della Sofferenza, San Giovanni Rotondo, Italy.
Nat Genet. 2010 Jul;42(7):619-25. doi: 10.1038/ng.594. Epub 2010 May 30.
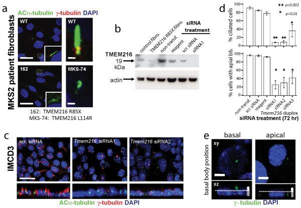
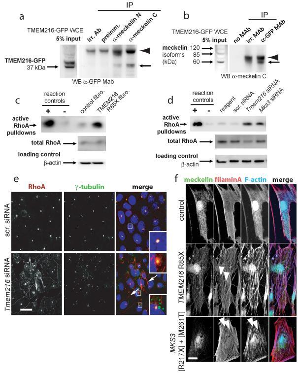
Joubert syndrome (JBTS), related disorders (JSRDs) and Meckel syndrome (MKS) are ciliopathies. We now report that MKS2 and CORS2 (JBTS2) loci are allelic and caused by mutations in TMEM216, which encodes an uncharacterized tetraspan transmembrane protein. Individuals with CORS2 frequently had nephronophthisis and polydactyly, and two affected individuals conformed to the oro-facio-digital type VI phenotype, whereas skeletal dysplasia was common in fetuses affected by MKS. A single G218T mutation (R73L in the protein) was identified in all cases of Ashkenazi Jewish descent (n=10). TMEM216 localized to the base of primary cilia, and loss of TMEM216 in mutant fibroblasts or after knockdown caused defective ciliogenesis and centrosomal docking, with concomitant hyperactivation of RhoA and Dishevelled. TMEM216 formed a complex with Meckelin, which is encoded by a gene also mutated in JSRDs and MKS. Disruption of tmem216 expression in zebrafish caused gastrulation defects similar to those in other ciliary morphants. These data implicate a new family of proteins in the ciliopathies and further support allelism between ciliopathy disorders.
杰伯综合征(JBTS)、相关疾病(JSRD)和梅克尔综合征(MKS)均为纤毛病。我们现在报告 MKS2 和 CORS2(JBTS2)位点是等位基因,由 TMEM216 基因突变引起,该基因编码一种尚未明确的四跨膜蛋白。CORS2 患者常伴有肾单位肾病变和多指(趾)畸形,且有两名患者符合六型口面指(趾)畸形表型,而骨骼发育不良在 MKS 受累胎儿中很常见。在所有具有阿什肯纳兹犹太血统的病例(n=10)中均发现单一 G218T 突变(蛋白中的 R73L)。TMEM216 定位于初级纤毛的基部,突变型成纤维细胞或敲低 TMEM216 后,会导致纤毛生成和中心体对接缺陷,同时 RhoA 和 Dishevelled 过度激活。TMEM216 与 Meckelin 形成复合物,后者由也在 JSRD 和 MKS 中突变的基因编码。斑马鱼中 tmem216 表达的破坏导致原肠胚形成缺陷,与其他纤毛病的形态发生缺陷相似。这些数据表明在纤毛病中存在新的蛋白家族,并进一步支持纤毛病之间的等位基因。