Suppr超能文献

乳腺癌对 PI3K 和 MEK 抑制剂的反应。利用 3D 培养系统研究与小鼠激素独立性相关的途径。

Responsiveness to PI3K and MEK inhibitors in breast cancer. Use of a 3D culture system to study pathways related to hormone independence in mice.

机构信息

Laboratory of Hormonal Carcinogenesis, Institute of Experimental Biology and Medicine (IBYME)-National Council for Scientific and Technical Research (CONICET), Buenos Aires, Argentina.

出版信息

PLoS One. 2010 May 26;5(5):e10786. doi: 10.1371/journal.pone.0010786.

Abstract

BACKGROUND

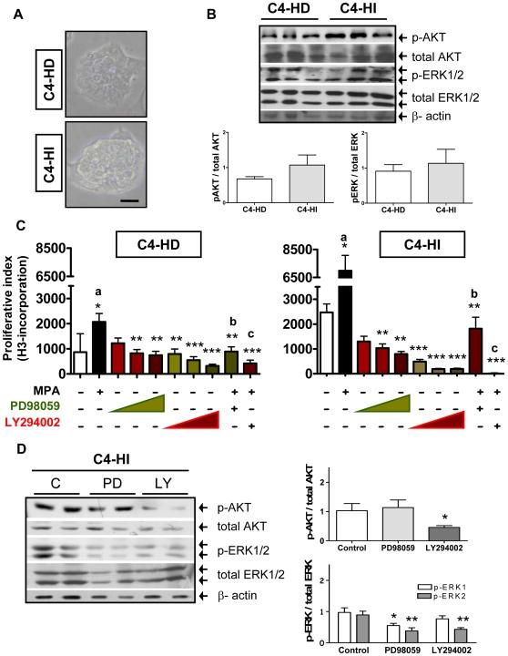
A significant proportion of breast cancer patients face failure of endocrine therapy due to the acquisition of endocrine resistance. We have explored mechanisms involved in such disease progression by using a mouse breast cancer model that is induced by medroxyprogesterone acetate (MPA). These tumors transit through different stages of hormone sensitivity. However, when cells from tumor variants were seeded on plastic, all were stimulated by progestins and inhibited by antiprogestins such as RU486. Furthermore, cells from a RU486-resistant tumor variant recovered antiprogestin sensitivity.

HYPOTHESIS

A three-dimensional (3D) culture system, by maintaining differential cellular organization that is typical of each tumor variant, may allow for the maintenance of particular hormone responses and thus be appropriate for the study of the effects of specific inhibitors of signaling pathways associated with disease progression.

METHOD

We compared the behavior of tumors growing in vivo and cancer cells ex vivo (in 3D Matrigel). In this system, we evaluated the effects of kinase inhibitors and hormone antagonists on tumor growth.

PRINCIPAL FINDINGS

LY294002, a PI3K/AKT pathway inhibitor, decreased both tumor growth in vivo and cell survival in Matrigel in MPA-independent tumors with higher AKT activity. Induction of cell death by anti-hormones such as ICI182780 and ZK230211 was more effective in MPA-dependent tumors with lower AKT activity. Inhibition of MEK with PD98059 did not affect tumor growth in any tested variant. Finally, while Matrigel reproduced differential responsiveness of MPA-dependent and -independent breast cancer cells, it was not sufficient to preserve antiprogestin resistance of RU486-resistant tumors.

CONCLUSION

We demonstrated that the PI3K/AKT pathway is relevant for MPA-independent tumor growth. Three-dimensional cultures were useful to test the effects of kinase inhibitors on breast cancer growth and highlight the need for in vivo models to validate experimental tools used for selective therapeutic targeting.

摘要

背景

由于内分泌抵抗的出现,相当一部分乳腺癌患者的内分泌治疗失败。我们使用一种由醋酸甲羟孕酮(MPA)诱导的小鼠乳腺癌模型来探索这种疾病进展的相关机制。这些肿瘤经历了不同阶段的激素敏感性。然而,当肿瘤变体的细胞接种在塑料上时,所有细胞都被孕激素刺激,并且被抗孕激素如 RU486 抑制。此外,来自 RU486 抗性肿瘤变体的细胞恢复了抗孕激素敏感性。

假设

通过维持每个肿瘤变体特有的细胞分化组织,三维(3D)培养系统可能允许维持特定的激素反应,因此适合研究与疾病进展相关的特定信号通路抑制剂的作用。

方法

我们比较了体内生长的肿瘤和体外(在 3D Matrigel 中)的癌细胞的行为。在这个系统中,我们评估了激酶抑制剂和激素拮抗剂对肿瘤生长的影响。

主要发现

PI3K/AKT 通路抑制剂 LY294002 降低了 AKT 活性较高的 MPA 非依赖性肿瘤的体内肿瘤生长和 Matrigel 中的细胞存活率。用 ICI182780 和 ZK230211 等抗激素诱导的细胞死亡在 AKT 活性较低的 MPA 依赖性肿瘤中更为有效。用 PD98059 抑制 MEK 对任何测试变体都没有影响肿瘤生长。最后,虽然 Matrigel 再现了 MPA 依赖性和非依赖性乳腺癌细胞的差异反应性,但它不足以保持 RU486 抗性肿瘤的抗孕激素耐药性。

结论

我们证明了 PI3K/AKT 通路与 MPA 非依赖性肿瘤生长相关。3D 培养物可用于测试激酶抑制剂对乳腺癌生长的影响,并突出了需要体内模型来验证用于选择性治疗靶向的实验工具。

https://cdn.ncbi.nlm.nih.gov/pmc/blobs/0b2f/2877092/a7382cb57026/pone.0010786.g001.jpg

文献AI研究员

20分钟写一篇综述,助力文献阅读效率提升50倍。

立即体验

用中文搜PubMed

大模型驱动的PubMed中文搜索引擎

马上搜索

文档翻译

学术文献翻译模型,支持多种主流文档格式。

立即体验