Neurosciences Group, Department of Clinical Neurology, University of Oxford, John Radcliffe Hospital, Oxford, UK.
Brain. 2010 Sep;133(9):2734-48. doi: 10.1093/brain/awq213. Epub 2010 Jul 27.
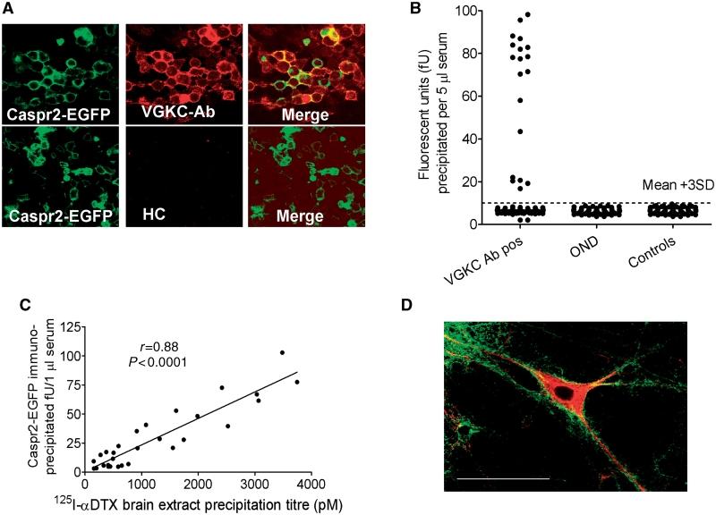
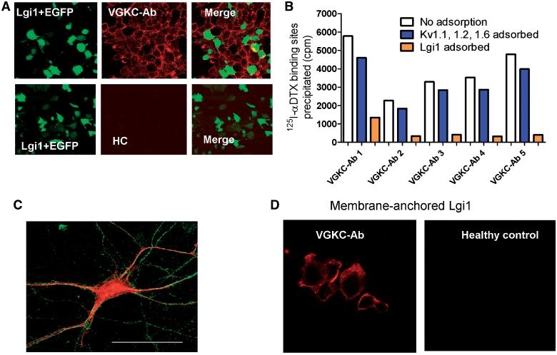
Antibodies that immunoprecipitate (125)I-alpha-dendrotoxin-labelled voltage-gated potassium channels extracted from mammalian brain tissue have been identified in patients with neuromyotonia, Morvan's syndrome, limbic encephalitis and a few cases of adult-onset epilepsy. These conditions often improve following immunomodulatory therapies. However, the proportions of the different syndromes, the numbers with associated tumours and the relationships with potassium channel subunit antibody specificities have been unclear. We documented the clinical phenotype and tumour associations in 96 potassium channel antibody positive patients (titres >400 pM). Five had thymomas and one had an endometrial adenocarcinoma. To define the antibody specificities, we looked for binding of serum antibodies and their effects on potassium channel currents using human embryonic kidney cells expressing the potassium channel subunits. Surprisingly, only three of the patients had antibodies directed against the potassium channel subunits. By contrast, we found antibodies to three proteins that are complexed with (125)I-alpha-dendrotoxin-labelled potassium channels in brain extracts: (i) contactin-associated protein-2 that is localized at the juxtaparanodes in myelinated axons; (ii) leucine-rich, glioma inactivated 1 protein that is most strongly expressed in the hippocampus; and (iii) Tag-1/contactin-2 that associates with contactin-associated protein-2. Antibodies to Kv1 subunits were found in three sera, to contactin-associated protein-2 in 19 sera, to leucine-rich, glioma inactivated 1 protein in 55 sera and to contactin-2 in five sera, four of which were also positive for the other antibodies. The remaining 18 sera were negative for potassium channel subunits and associated proteins by the methods employed. Of the 19 patients with contactin-associated protein-antibody-2, 10 had neuromyotonia or Morvan's syndrome, compared with only 3 of the 55 leucine-rich, glioma inactivated 1 protein-antibody positive patients (P < 0.0001), who predominantly had limbic encephalitis. The responses to immunomodulatory therapies, defined by changes in modified Rankin scores, were good except in the patients with tumours, who all had contactin-associated-2 protein antibodies. This study confirms that the majority of patients with high potassium channel antibodies have limbic encephalitis without tumours. The identification of leucine-rich, glioma inactivated 1 protein and contactin-associated protein-2 as the major targets of potassium channel antibodies, and their associations with different clinical features, begins to explain the diversity of these syndromes; furthermore, detection of contactin-associated protein-2 antibodies should help identify the risk of an underlying tumour and a poor prognosis in future patients.
从哺乳动物脑组织中提取的免疫沉淀(125)I-α-树突毒素标记的电压门控钾通道的抗体已在神经肌痛、莫尔万综合征、边缘性脑炎和少数成年发作性癫痫患者中被发现。这些病症通常在免疫调节治疗后得到改善。然而,不同综合征的比例、与肿瘤相关的病例数以及与钾通道亚基抗体特异性的关系尚不清楚。我们在 96 名钾通道抗体阳性患者(滴度>400 pM)中记录了临床表型和肿瘤相关性。其中 5 例患有胸腺瘤,1 例患有子宫内膜腺癌。为了确定抗体特异性,我们使用表达钾通道亚基的人胚肾细胞寻找血清抗体的结合及其对钾通道电流的影响。令人惊讶的是,只有 3 名患者的抗体针对钾通道亚基。相比之下,我们发现了三种与脑提取物中(125)I-α-树突毒素标记的钾通道复合物的蛋白质的抗体:(i)在有髓轴突的近旁节区定位的接触蛋白相关蛋白-2;(ii)富含亮氨酸、失活的神经胶质瘤 1 蛋白,在海马体中表达最强;(iii)与接触蛋白相关蛋白-2 相关的 Tag-1/接触蛋白-2。在三种血清中发现了针对 Kv1 亚基的抗体,在 19 种血清中发现了针对接触蛋白相关蛋白-2 的抗体,在 55 种血清中发现了针对富含亮氨酸、失活的神经胶质瘤 1 蛋白的抗体,在五种血清中发现了针对接触蛋白-2 的抗体,其中四种还对其他抗体呈阳性。采用所使用的方法,其余 18 种血清对钾通道亚基和相关蛋白均呈阴性。在 19 名接触蛋白相关蛋白-2 抗体阳性患者中,10 名患有神经肌痛或莫尔万综合征,而在 55 名富含亮氨酸、失活的神经胶质瘤 1 蛋白抗体阳性患者中,只有 3 名(P<0.0001),他们主要患有边缘性脑炎。通过改良的 Rankin 评分定义的免疫调节治疗反应良好,除了肿瘤患者外,他们都有接触蛋白相关-2 蛋白抗体。这项研究证实,大多数高钾通道抗体患者都患有边缘性脑炎,且没有肿瘤。鉴定富含亮氨酸、失活的神经胶质瘤 1 蛋白和接触蛋白相关蛋白-2 为钾通道抗体的主要靶标,以及它们与不同临床特征的关联,开始解释这些综合征的多样性;此外,检测接触蛋白相关蛋白-2 抗体应该有助于识别未来患者的潜在肿瘤风险和预后不良。