Suppr超能文献

Ataxin-3 通过调节整合素亚基水平在小鼠肌发生分化中发挥作用。

Ataxin-3 plays a role in mouse myogenic differentiation through regulation of integrin subunit levels.

机构信息

Life and Health Sciences Research Institute (ICVS), School of Health Sciences, University of Minho, Braga, Portugal.

出版信息

PLoS One. 2010 Jul 23;5(7):e11728. doi: 10.1371/journal.pone.0011728.

Abstract

BACKGROUND

During myogenesis several transcription factors and regulators of protein synthesis and assembly are rapidly degraded by the ubiquitin-proteasome system (UPS). Given the potential role of the deubiquitinating enzyme (DUB) ataxin-3 in the UPS, and the high expression of the murine ataxin-3 homolog in muscle during embryogenesis, we sought to define its role in muscle differentiation.

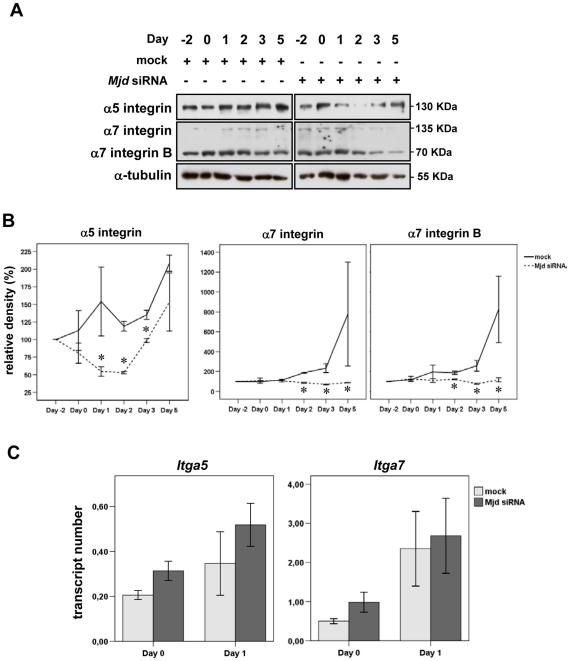
METHODOLOGY/PRINCIPAL FINDINGS: Using immunofluorescence analysis, we found murine ataxin-3 (mATX3) to be highly expressed in the differentiated myotome of E9.5 mouse embryos. C2C12 myoblasts depleted of mATX3 by RNA interference exhibited a round morphology, cell misalignment, and a delay in differentiation following myogenesis induction. Interestingly, these cells showed a down-regulation of alpha5 and alpha7 integrin subunit levels both by immunoblotting and immunofluorescence. Mouse ATX3 was found to interact with alpha5 integrin subunit and to stabilize this protein by repressing its degradation through the UPS. Proteomic analysis of mATX3-depleted C2C12 cells revealed alteration of the levels of several proteins related to integrin signaling.

CONCLUSIONS

Ataxin-3 is important for myogenesis through regulation of integrin subunit levels.

摘要

背景

在肌发生过程中,几种转录因子和蛋白质合成与组装的调节剂被泛素-蛋白酶体系统(UPS)迅速降解。鉴于去泛素化酶(DUB)ataxin-3 在 UPS 中的潜在作用,以及鼠类 ataxin-3 同源物在胚胎发生过程中肌肉中的高表达,我们试图确定其在肌肉分化中的作用。

方法/主要发现:通过免疫荧光分析,我们发现鼠类 ataxin-3(mATX3)在 E9.5 小鼠胚胎的分化肌节中高度表达。通过 RNA 干扰耗尽 mATX3 的 C2C12 成肌细胞表现出圆形形态、细胞排列不齐和肌生成诱导后分化延迟。有趣的是,这些细胞通过免疫印迹和免疫荧光显示 alpha5 和 alpha7 整合素亚基水平下调。发现小鼠 ATX3 与 alpha5 整合素亚基相互作用,并通过抑制其通过 UPS 的降解来稳定该蛋白。耗尽 mATX3 的 C2C12 细胞的蛋白质组分析显示与整合素信号相关的几种蛋白质水平发生改变。

结论

ataxin-3 通过调节整合素亚基水平对肌发生很重要。

https://cdn.ncbi.nlm.nih.gov/pmc/blobs/d5df/2909204/ec11e2d7aeed/pone.0011728.g001.jpg

文献AI研究员

20分钟写一篇综述,助力文献阅读效率提升50倍。

立即体验

用中文搜PubMed

大模型驱动的PubMed中文搜索引擎

马上搜索

文档翻译

学术文献翻译模型,支持多种主流文档格式。

立即体验