Suppr超能文献

一种用于鉴定哺乳动物细胞锚定非依赖性增殖的基因筛选方法,确定了一种膜结合神经调节蛋白。

A genetic screen for anchorage-independent proliferation in mammalian cells identifies a membrane-bound neuregulin.

机构信息

MRC Laboratory for Molecular Cell Biology and The UCL Cancer Institute, University College London, London, United Kingdom.

出版信息

PLoS One. 2010 Jul 26;5(7):e11774. doi: 10.1371/journal.pone.0011774.

Abstract

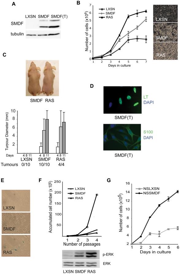
Anchorage-independent proliferation is a hallmark of oncogenic transformation and is thought to be conducive to proliferation of cancer cells away from their site of origin. We have previously reported that primary Schwann cells expressing the SV40 Large T antigen (LT) are not fully transformed in that they maintain a strict requirement for attachment, requiring a further genetic change, such as oncogenic Ras, to gain anchorage-independence. Using the LT-expressing cells, we performed a genetic screen for anchorage-independent proliferation and identified Sensory and Motor Neuron Derived Factor (SMDF), a transmembrane class III isoform of Neuregulin 1. In contrast to oncogenic Ras, SMDF induced enhanced proliferation in normal primary Schwann cells but did not trigger cellular senescence. In cooperation with LT, SMDF drove anchorage-independent proliferation, loss of contact inhibition and tumourigenicity. This transforming ability was shared with membrane-bound class III but not secreted class I isoforms of Neuregulin, indicating a distinct mechanism of action. Importantly, we show that despite being membrane-bound signalling molecules, class III neuregulins transform via a cell intrinsic mechanism, as a result of constitutive, elevated levels of ErbB signalling at high cell density and in anchorage-free conditions. This novel transforming mechanism may provide new targets for cancer therapy.

摘要

锚定非依赖性增殖是致癌转化的标志,被认为有利于癌细胞远离起源部位的增殖。我们之前曾报道过,表达 SV40 大 T 抗原(LT)的原代雪旺细胞并未完全转化,因为它们严格依赖于附着,需要进一步的遗传改变,如致癌 Ras,才能获得锚定非依赖性。我们使用表达 LT 的细胞进行了锚定非依赖性增殖的遗传筛选,并鉴定出感觉和运动神经元衍生因子(SMDF),即神经调节蛋白 1 的跨膜 III 类同工型。与致癌 Ras 相反,SMDF 诱导正常原代雪旺细胞增殖增强,但不会引发细胞衰老。SMDF 与 LT 协同作用,驱动锚定非依赖性增殖、接触抑制丧失和致瘤性。这种转化能力与膜结合的 III 类但不与分泌的 I 类神经调节蛋白同工型共享,表明存在不同的作用机制。重要的是,我们表明,尽管是膜结合的信号分子,但 III 类神经调节蛋白通过细胞内在机制转化,原因是在高细胞密度和无锚定条件下,ErbB 信号持续升高。这种新的转化机制可能为癌症治疗提供新的靶点。

https://cdn.ncbi.nlm.nih.gov/pmc/blobs/2da8/2909903/5a11fba8813d/pone.0011774.g001.jpg

文献AI研究员

20分钟写一篇综述,助力文献阅读效率提升50倍。

立即体验

用中文搜PubMed

大模型驱动的PubMed中文搜索引擎

马上搜索

文档翻译

学术文献翻译模型,支持多种主流文档格式。

立即体验