Suppr超能文献

中心体蛋白——pericentrin 在调控小鼠胰腺β细胞胰岛素分泌囊泡停泊中的新作用。

A novel role for the centrosomal protein, pericentrin, in regulation of insulin secretory vesicle docking in mouse pancreatic beta-cells.

机构信息

Department of Medicine, University of Massachusetts Medical School, Worcester, Massachusetts, United States of America.

出版信息

PLoS One. 2010 Jul 27;5(7):e11812. doi: 10.1371/journal.pone.0011812.

Abstract

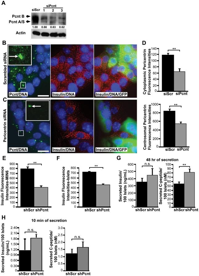
The centrosome is important for microtubule organization and cell cycle progression in animal cells. Recently, mutations in the centrosomal protein, pericentrin, have been linked to human microcephalic osteodysplastic primordial dwarfism (MOPD II), a rare genetic disease characterized by severe growth retardation and early onset of type 2 diabetes among other clinical manifestations. While the link between centrosomal and cell cycle defects may account for growth deficiencies, the mechanism linking pericentrin mutations with dysregulated glucose homeostasis and pre-pubertal onset of diabetes is unknown. In this report we observed abundant expression of pericentrin in quiescent pancreatic beta-cells of normal animals which led us to hypothesize that pericentrin may have a critical function in beta-cells distinct from its known role in regulating cell cycle progression. In addition to the typical centrosome localization, pericentrin was also enriched with secretory vesicles in the cytoplasm. Pericentrin overexpression in beta-cells resulted in aggregation of insulin-containing secretory vesicles with cytoplasmic, but not centrosomal, pericentriolar material and an increase in total levels of intracellular insulin. RNAi- mediated silencing of pericentrin in secretory beta-cells caused dysregulated secretory vesicle hypersecretion of insulin into the media. Together, these data suggest that pericentrin may regulate the intracellular distribution and secretion of insulin. Mice transplanted with pericentrin-depleted islets exhibited abnormal fasting hypoglycemia and inability to regulate blood glucose normally during a glucose challenge, which is consistent with our in vitro data. This previously unrecognized function for a centrosomal protein to mediate vesicle docking in secretory endocrine cells emphasizes the adaptability of these scaffolding proteins to regulate diverse cellular processes and identifies a novel target for modulating regulated protein secretion in disorders such as diabetes.

摘要

中心体对于动物细胞的微管组织和细胞周期进程非常重要。最近,中心体蛋白——外周蛋白的突变与人类小头畸形骨发育不良性原基侏儒症(MOPD II)有关,这是一种罕见的遗传性疾病,其特征是严重的生长迟缓,以及 2 型糖尿病等临床表现的早发。虽然中心体和细胞周期缺陷之间的联系可能导致生长缺陷,但外周蛋白突变与葡萄糖稳态失调和青春期前糖尿病发病之间的联系机制尚不清楚。在本报告中,我们观察到正常动物静止的胰岛β细胞中存在大量外周蛋白表达,这使我们假设外周蛋白在β细胞中的功能可能与其在调节细胞周期进程中的已知作用不同。除了典型的中心体定位外,外周蛋白还在细胞质中富含分泌小泡。β细胞中外周蛋白的过表达导致胰岛素含有分泌小泡与细胞质而非中心体的周质聚集,并增加细胞内胰岛素的总水平。RNAi 介导的分泌β细胞中外周蛋白沉默导致胰岛素分泌小泡的调节性分泌过度,分泌到培养基中。总之,这些数据表明外周蛋白可能调节胰岛素的细胞内分布和分泌。用耗尽外周蛋白的胰岛细胞移植的小鼠表现出异常的空腹低血糖和在葡萄糖挑战期间不能正常调节血糖,这与我们的体外数据一致。这种以前未被认识到的中心体蛋白在分泌内分泌细胞中调节囊泡对接的功能,强调了这些支架蛋白适应调节不同细胞过程的能力,并确定了在糖尿病等疾病中调节调节蛋白分泌的新靶标。

https://cdn.ncbi.nlm.nih.gov/pmc/blobs/838a/2910730/6a1ae49c8e9b/pone.0011812.g001.jpg

文献检索

告别复杂PubMed语法,用中文像聊天一样搜索,搜遍4000万医学文献。AI智能推荐,让科研检索更轻松。

立即免费搜索

文件翻译

保留排版,准确专业,支持PDF/Word/PPT等文件格式,支持 12+语言互译。

免费翻译文档

深度研究

AI帮你快速写综述,25分钟生成高质量综述,智能提取关键信息,辅助科研写作。

立即免费体验