• 文献检索
  • 文档翻译
  • 深度研究
  • 学术资讯
  • Suppr Zotero 插件Zotero 插件
  • 邀请有礼
  • 套餐&价格
  • 历史记录
应用&插件
Suppr Zotero 插件Zotero 插件浏览器插件Mac 客户端Windows 客户端微信小程序
定价
高级版会员购买积分包购买API积分包
服务
文献检索文档翻译深度研究API 文档MCP 服务
关于我们
关于 Suppr公司介绍联系我们用户协议隐私条款
关注我们

Suppr 超能文献

核心技术专利:CN118964589B侵权必究
粤ICP备2023148730 号-1Suppr @ 2026

文献检索

告别复杂PubMed语法,用中文像聊天一样搜索,搜遍4000万医学文献。AI智能推荐,让科研检索更轻松。

立即免费搜索

文件翻译

保留排版,准确专业,支持PDF/Word/PPT等文件格式,支持 12+语言互译。

免费翻译文档

深度研究

AI帮你快速写综述,25分钟生成高质量综述,智能提取关键信息,辅助科研写作。

立即免费体验

组织蛋白酶 B 抑制作用干扰人黑色素瘤的转移潜能:一项体外和体内研究。

Cathepsin B inhibition interferes with metastatic potential of human melanoma: an in vitro and in vivo study.

机构信息

Department of Therapeutic Research and Medicines Evaluation, Istituto Superiore di Sanità, Viale Regina Elena 299, 00161, Rome, Italy.

出版信息

Mol Cancer. 2010 Aug 4;9:207. doi: 10.1186/1476-4598-9-207.

DOI:10.1186/1476-4598-9-207
PMID:20684763
原文链接:https://pmc.ncbi.nlm.nih.gov/articles/PMC2925371/
Abstract

BACKGROUND

Cathepsins represent a group of proteases involved in determining the metastatic potential of cancer cells. Among these are cysteinyl- (e.g. cathepsin B and cathepsin L) and aspartyl-proteases (e.g. cathepsin D), normally present inside the lysosomes as inactive proenzymes. Once released in the extracellular space, cathepsins contribute to metastatic potential by facilitating cell migration and invasiveness.

RESULTS

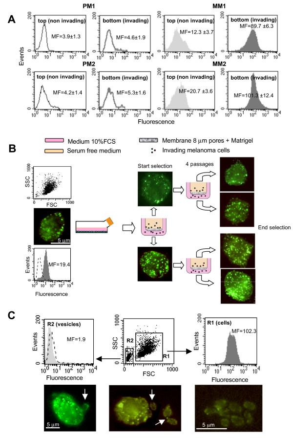
In the present work we first evaluated, by in vitro procedures, the role of cathepsins B, L and D, in the remodeling, spreading and invasiveness of eight different cell lines: four primary and four metastatic melanoma cell lines. Among these, we considered two cell lines derived from a primary cutaneous melanoma and from a supraclavicular lymph node metastasis of the same patient. To this purpose, the effects of specific chemical inhibitors of these proteases, i.e. CA-074 and CA-074Me for cathepsin B, Cathepsin inhibitor II for cathepsin L, and Pepstatin A for cathepsin D, were evaluated. In addition, we also analyzed the effects of the biological inhibitors of these cathepsins, i.e. specific antibodies, on cell invasiveness. We found that i) cathepsin B, but not cathepsins L and D, was highly expressed at the surface of metastatic but not of primary melanoma cell lines and that ii) CA-074, or specific antibodies to cathepsin B, hindered metastatic cell spreading and dissemination, whereas neither chemical nor biological inhibitors of cathepsins D and L had significant effects. Accordingly, in vivo studies, i.e. in murine xenografts, demonstrated that CA-074 significantly reduced human melanoma growth and the number of artificial lung metastases.

CONCLUSIONS

These results suggest a reappraisal of the use of cathepsin B inhibitors (either chemical or biological) as innovative strategy in the management of metastatic melanoma disease.

摘要

背景

组织蛋白酶属于一组蛋白酶,参与决定癌细胞的转移潜能。其中包括半胱氨酸(例如组织蛋白酶 B 和组织蛋白酶 L)和天冬氨酸蛋白酶(例如组织蛋白酶 D),通常以无活性的酶原形式存在于溶酶体中。一旦被释放到细胞外空间,组织蛋白酶就会通过促进细胞迁移和侵袭来促进转移潜能。

结果

在本工作中,我们首先通过体外程序评估了组织蛋白酶 B、L 和 D 在八种不同细胞系(四种原发性和四种转移性黑素瘤细胞系)的重塑、扩散和侵袭中的作用。在这些细胞系中,我们考虑了两种源自同一患者原发性皮肤黑素瘤和锁骨上淋巴结转移的细胞系。为此,评估了这些蛋白酶的特异性化学抑制剂,即 CA-074 和 CA-074Me 用于组织蛋白酶 B、组织蛋白酶抑制剂 II 用于组织蛋白酶 L 和 Pepstatin A 用于组织蛋白酶 D 的作用。此外,我们还分析了这些组织蛋白酶的生物抑制剂,即特异性抗体,对细胞侵袭的影响。我们发现,i)只有转移性黑素瘤细胞系表面高度表达组织蛋白酶 B,但不表达组织蛋白酶 L 和 D,以及 ii)CA-074 或特异性抗组织蛋白酶 B 的抗体阻碍了转移性细胞的扩散和传播,而组织蛋白酶 D 和 L 的化学或生物抑制剂均无明显作用。因此,体内研究,即在小鼠异种移植中,表明 CA-074 显著减少了人类黑素瘤的生长和人工肺转移的数量。

结论

这些结果表明,重新评估使用组织蛋白酶 B 抑制剂(化学或生物)作为治疗转移性黑素瘤疾病的创新策略的意义。

https://cdn.ncbi.nlm.nih.gov/pmc/blobs/83b2/2925371/ac03665e0d3c/1476-4598-9-207-6.jpg
https://cdn.ncbi.nlm.nih.gov/pmc/blobs/83b2/2925371/4ebe1580baa1/1476-4598-9-207-1.jpg
https://cdn.ncbi.nlm.nih.gov/pmc/blobs/83b2/2925371/a80650ac22d6/1476-4598-9-207-2.jpg
https://cdn.ncbi.nlm.nih.gov/pmc/blobs/83b2/2925371/04cfa49ae651/1476-4598-9-207-3.jpg
https://cdn.ncbi.nlm.nih.gov/pmc/blobs/83b2/2925371/99751a717ad3/1476-4598-9-207-4.jpg
https://cdn.ncbi.nlm.nih.gov/pmc/blobs/83b2/2925371/ac03665e0d3c/1476-4598-9-207-6.jpg
https://cdn.ncbi.nlm.nih.gov/pmc/blobs/83b2/2925371/4ebe1580baa1/1476-4598-9-207-1.jpg
https://cdn.ncbi.nlm.nih.gov/pmc/blobs/83b2/2925371/a80650ac22d6/1476-4598-9-207-2.jpg
https://cdn.ncbi.nlm.nih.gov/pmc/blobs/83b2/2925371/04cfa49ae651/1476-4598-9-207-3.jpg
https://cdn.ncbi.nlm.nih.gov/pmc/blobs/83b2/2925371/99751a717ad3/1476-4598-9-207-4.jpg
https://cdn.ncbi.nlm.nih.gov/pmc/blobs/83b2/2925371/ac03665e0d3c/1476-4598-9-207-6.jpg

相似文献

1
Cathepsin B inhibition interferes with metastatic potential of human melanoma: an in vitro and in vivo study.组织蛋白酶 B 抑制作用干扰人黑色素瘤的转移潜能:一项体外和体内研究。
Mol Cancer. 2010 Aug 4;9:207. doi: 10.1186/1476-4598-9-207.
2
Effect of cysteine proteinase inhibitors on murine B16 melanoma cell invasion in vitro.半胱氨酸蛋白酶抑制剂对小鼠B16黑色素瘤细胞体外侵袭的影响。
Biol Chem. 2002 May;383(5):839-42. doi: 10.1515/BC.2002.088.
3
An intracellular form of cathepsin B contributes to invasiveness in cancer.组织蛋白酶B的细胞内形式有助于癌症的侵袭性。
Cancer Res. 2001 Apr 15;61(8):3493-500.
4
Effects of E-64 (cysteine-proteinase inhibitor) and pepstatin (aspartyl-proteinase inhibitor) on metastasis formation in mice with mammary and ovarian tumors.E-64(半胱氨酸蛋白酶抑制剂)和胃蛋白酶抑制剂(天冬氨酸蛋白酶抑制剂)对患有乳腺和卵巢肿瘤的小鼠转移形成的影响。
In Vivo. 1994 Mar-Apr;8(2):231-6.
5
Melanoma heterogeneity: differential, invasive, metastatic properties and profiles of cathepsin B, D and L activities in subclones of the B16F10-NEX2 cell line.黑色素瘤异质性:B16F10-NEX2细胞系亚克隆中组织蛋白酶B、D和L活性的差异、侵袭性、转移特性及谱
Melanoma Res. 2004 Oct;14(5):333-44. doi: 10.1097/00008390-200410000-00002.
6
Toward understanding recurrent meningioma: the potential role of lysosomal cysteine proteases and their inhibitors.为了理解复发性脑膜瘤:溶酶体半胱氨酸蛋白酶及其抑制剂的潜在作用。
J Neurosurg. 2010 May;112(5):940-50. doi: 10.3171/2009.7.JNS081729.
7
Identification and discrimination of extracellularly active cathepsins B and L in high-invasive melanoma cells.高侵袭性黑色素瘤细胞中细胞外活性组织蛋白酶B和L的鉴定与区分
Anal Biochem. 2006 Jun 1;353(1):57-62. doi: 10.1016/j.ab.2006.01.037. Epub 2006 Feb 9.
8
TGF-β signaling, activated stromal fibroblasts, and cysteine cathepsins B and L drive the invasive growth of human melanoma cells.TGF-β 信号通路、激活的基质成纤维细胞以及半胱氨酸组织蛋白酶 B 和 L 驱动人黑色素瘤细胞的侵袭性生长。
Am J Pathol. 2012 Dec;181(6):2202-16. doi: 10.1016/j.ajpath.2012.08.027. Epub 2012 Oct 10.
9
Cathepsin L is required for ecotropic murine leukemia virus infection in NIH3T3 cells.组织蛋白酶L是NIH3T3细胞中嗜亲性鼠白血病病毒感染所必需的。
Virology. 2009 Nov 25;394(2):227-34. doi: 10.1016/j.virol.2009.08.045. Epub 2009 Sep 24.
10
Cathepsins B, L and D in inflammatory bowel disease macrophages and potential therapeutic effects of cathepsin inhibition in vivo.炎症性肠病巨噬细胞中的组织蛋白酶B、L和D以及组织蛋白酶抑制在体内的潜在治疗作用。
Clin Exp Immunol. 2006 Oct;146(1):169-80. doi: 10.1111/j.1365-2249.2006.03188.x.

引用本文的文献

1
Association between cathepsins and skin cancers: A bidirectional two-sample Mendelian randomization study.组织蛋白酶与皮肤癌的关联:一项双向两样本 Mendelian 随机化研究。
Skin Res Technol. 2024 Aug;30(8):e13905. doi: 10.1111/srt.13905.
2
Ruthenium-Cathepsin Inhibitor Conjugates for Green Light-Activated Photodynamic Therapy and Photochemotherapy.钌-组织蛋白酶抑制剂偶联物用于绿光激活光动力疗法和光化学疗法。
Inorg Chem. 2024 Apr 29;63(17):7973-7983. doi: 10.1021/acs.inorgchem.4c01008. Epub 2024 Apr 14.
3
Ectopic expression of DOCK8 regulates lysosome-mediated pancreatic tumor cell invasion.

本文引用的文献

1
Cathepsin L, target in cancer treatment?组织蛋白酶 L,癌症治疗的靶点?
Life Sci. 2010 Feb 13;86(7-8):225-33. doi: 10.1016/j.lfs.2009.11.016. Epub 2009 Nov 30.
2
Antiproliferative effect of benzophenones and their influence on cathepsin activity.苯并二酮类物质的抗增殖作用及其对组织蛋白酶活性的影响。
Phytother Res. 2010 Mar;24(3):379-83. doi: 10.1002/ptr.2954.
3
Epigenetic regulation of cystatins in cancer.癌症中胱抑素的表观遗传调控
DOCK8 的异位表达调节溶酶体介导线粒体肿瘤细胞侵袭。
Cell Rep. 2023 Sep 26;42(9):113042. doi: 10.1016/j.celrep.2023.113042. Epub 2023 Aug 30.
4
Isolation of Nocuolin A and Synthesis of New Oxadiazine Derivatives. Design, Synthesis, Molecular Docking, Apoptotic Evaluation, and Cathepsin B Inhibition.分离诺库林 A 和合成新的噁二嗪衍生物。设计、合成、分子对接、凋亡评价和组织蛋白酶 B 抑制。
Mar Drugs. 2023 Apr 29;21(5):284. doi: 10.3390/md21050284.
5
Dieckol Inhibits Autophagic Flux and Induces Apoptotic Cell Death in A375 Human Melanoma Cells via Lysosomal Dysfunction and Mitochondrial Membrane Impairment.二酮酸抑制自噬流并通过溶酶体功能障碍和线粒体膜损伤诱导 A375 人黑色素瘤细胞凋亡。
Int J Mol Sci. 2022 Nov 16;23(22):14149. doi: 10.3390/ijms232214149.
6
Uncloaking cell-impermeant gold nanorods via tumor microenvironmental cathepsin B facilitates cancer cell penetration and potent radiosensitization.通过肿瘤微环境组织蛋白酶 B 使细胞通透性差的金纳米棒解封闭,促进癌细胞渗透和有效的放射增敏。
Biomaterials. 2022 Dec;291:121887. doi: 10.1016/j.biomaterials.2022.121887. Epub 2022 Nov 2.
7
Melanoma Mediated Disruption of Brain Endothelial Barrier Integrity Is Not Prevented by the Inhibition of Matrix Metalloproteinases and Proteases.黑色素瘤导致的血脑屏障完整性破坏不能通过基质金属蛋白酶和蛋白酶抑制剂来预防。
Biosensors (Basel). 2022 Aug 19;12(8):660. doi: 10.3390/bios12080660.
8
The Dark Side of Melanin Secretion in Cutaneous Melanoma Aggressiveness.皮肤黑色素瘤侵袭性中黑色素分泌的阴暗面
Front Oncol. 2022 May 10;12:887366. doi: 10.3389/fonc.2022.887366. eCollection 2022.
9
The Lysosome in Malignant Melanoma: Biology, Function and Therapeutic Applications.恶性黑素瘤中的溶酶体:生物学、功能和治疗应用。
Cells. 2022 Apr 29;11(9):1492. doi: 10.3390/cells11091492.
10
Lysosomes in Stem Cell Quiescence: A Potential Therapeutic Target in Acute Myeloid Leukemia.干细胞静止状态下的溶酶体:急性髓系白血病的一个潜在治疗靶点
Cancers (Basel). 2022 Mar 23;14(7):1618. doi: 10.3390/cancers14071618.
Front Biosci (Landmark Ed). 2009 Jan 1;14(2):453-62. doi: 10.2741/3254.
4
Pyrimethamine induces apoptosis of melanoma cells via a caspase and cathepsin double-edged mechanism.乙胺嘧啶通过半胱天冬酶和组织蛋白酶双重机制诱导黑色素瘤细胞凋亡。
Cancer Res. 2008 Jul 1;68(13):5291-300. doi: 10.1158/0008-5472.CAN-08-0222.
5
Dual contrasting roles of cysteine cathepsins in cancer progression: apoptosis versus tumour invasion.半胱氨酸组织蛋白酶在癌症进展中的双重相反作用:细胞凋亡与肿瘤侵袭
Biochimie. 2008 Feb;90(2):380-6. doi: 10.1016/j.biochi.2007.10.004. Epub 2007 Oct 18.
6
New technologies used in the study of human melanoma.
Int Rev Cytol. 2007;261:247-86. doi: 10.1016/S0074-7696(07)61006-7.
7
Cathepsin L increases invasion and migration of B16 melanoma.组织蛋白酶L增加B16黑色素瘤的侵袭和迁移能力。
Cancer Cell Int. 2007 May 8;7:8. doi: 10.1186/1475-2867-7-8.
8
Human papillomavirus-16 E7 interacts with Siva-1 and modulates apoptosis in HaCaT human immortalized keratinocytes.人乳头瘤病毒16型E7蛋白与Siva-1相互作用并调节HaCaT人永生化角质形成细胞的凋亡。
J Cell Physiol. 2007 Jul;212(1):118-25. doi: 10.1002/jcp.21011.
9
Emerging roles of cysteine cathepsins in disease and their potential as drug targets.半胱氨酸组织蛋白酶在疾病中的新作用及其作为药物靶点的潜力。
Curr Pharm Des. 2007;13(4):387-403. doi: 10.2174/138161207780162962.
10
Cysteine cathepsins: multifunctional enzymes in cancer.半胱氨酸组织蛋白酶:癌症中的多功能酶
Nat Rev Cancer. 2006 Oct;6(10):764-75. doi: 10.1038/nrc1949.