Department of Biochemistry and Cell Biology, Max F. Perutz Laboratories, University of Vienna, A-1030 Vienna, Austria.
Mol Biol Cell. 2010 Oct 1;21(19):3362-75. doi: 10.1091/mbc.E10-02-0094. Epub 2010 Aug 11.
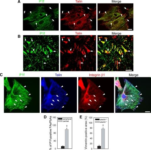
Focal adhesions (FAs) located at the ends of actin/myosin-containing contractile stress fibers form tight connections between fibroblasts and their underlying extracellular matrix. We show here that mature FAs and their derivative fibronectin fibril-aligned fibrillar adhesions (FbAs) serve as docking sites for vimentin intermediate filaments (IFs) in a plectin isoform 1f (P1f)-dependent manner. Time-lapse video microscopy revealed that FA-associated P1f captures mobile vimentin filament precursors, which then serve as seeds for de novo IF network formation via end-to-end fusion with other mobile precursors. As a consequence of IF association, the turnover of FAs is reduced. P1f-mediated IF network formation at FbAs creates a resilient cage-like core structure that encases and positions the nucleus while being stably connected to the exterior of the cell. We show that the formation of this structure affects cell shape with consequences for cell polarization.
黏着斑(FAs)位于含肌动蛋白/肌球蛋白的收缩应力纤维的末端,在成纤维细胞与其下的细胞外基质之间形成紧密的连接。在这里,我们表明成熟的 FAs 和它们衍生的纤维连接蛋白纤维对齐的纤维状黏附(FbAs)作为波形蛋白中间丝(IFs)的停泊位点,这是依赖于 1f 型纽蛋白异构体(P1f)的。延时视频显微镜显示,FA 相关的 P1f 捕获了可移动的波形蛋白丝原纤维前体,然后通过与其他可移动前体的端到端融合,作为从头开始形成 IF 网络的种子。由于 IF 的结合,FAs 的周转率降低。P1f 在 FbAs 处介导的 IF 网络形成创建了一个有弹性的笼状核心结构,将核封装并定位,同时与细胞的外部稳定连接。我们表明,这种结构的形成会影响细胞的形状,从而影响细胞的极化。