Department of Genetics and Genomic Sciences, Mount Sinai School of Medicine, New York, New York, United States of America.
PLoS One. 2010 Sep 9;5(9):e12639. doi: 10.1371/journal.pone.0012639.
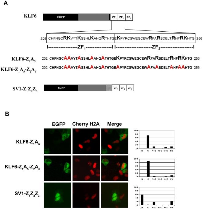
The tumor suppressor KLF6 and its oncogenic cytoplasmic splice variant KLF6-SV1 represent a paradigm in cancer biology in that their antagonistic cancer functions are encoded within the same gene. As a consequence of splicing, KLF6-SV1 loses both the C-terminus C2H2 three zinc finger (ZF) domain, which characterizes all KLF proteins, as well as the adjacent 5' basic region (5BR), a putative nuclear localization signal (NLS). It has been hypothesized that this NLS is a functional domain critical to direct the distinct subcellular localization of the tumor suppressor and its splice variant.
METHODOLOGY/PRINCIPAL FINDINGS: In this study, we demonstrate using EGFP fusion constructs that KLF6/KLF6-SV1 nucleo-cytoplasmic transport is not regulated by the 5' basic region but activated by a novel NLS encoded within the ZF domain, and a nuclear export signal (NES) located in the first 16 amino acids of the shared N-terminus sequence. We demonstrate KLF6 nuclear export to be Crm1-dependent. The dysregulation of nucleo-cytoplasmic transport when disrupting the KLF6 NLS using site-directed mutagenesis showed that its integrity is necessary for appropriate protein stability. Moreover, these mutations impaired transcriptional induction of two KLF6 well-characterized target genes, E-cadherin and p21, as shown by RT-PCR and luciferase promoter assays. The addition of the ZF domain to KLF6-SV1 results in its nuclear localization and a markedly decreased half-life similar to wild type KLF6.
CONCLUSIONS/SIGNIFICANCE: We describe the domains that control KLF6 nucleo-cytoplasmic shuttling and how these domains play a role in KLF6 protein half-life and tumor suppressor function. The results begin to mechanistically explain, at least in part, the opposing functions of KLF6 and KLF6-SV1 in cancer.
抑癌基因 KLF6 及其致癌性的细胞质剪接变异体 KLF6-SV1 在癌症生物学中代表了一个范例,因为它们拮抗的癌症功能都编码在同一个基因中。由于剪接,KLF6-SV1 失去了所有 KLF 蛋白都具有的 C 末端 C2H2 三个锌指(ZF)结构域,以及相邻的 5'碱性区域(5BR),这是一个假定的核定位信号(NLS)。有人假设,这个 NLS 是一个关键的功能域,可直接决定肿瘤抑制因子及其剪接变异体的不同亚细胞定位。
方法/主要发现:在这项研究中,我们使用 EGFP 融合构建体证明,KLF6/KLF6-SV1 的核质转运不受 5'碱性区域的调节,而是由 ZF 结构域内编码的新 NLS 和共享 N 端序列中第一个 16 个氨基酸的核输出信号(NES)激活。我们证明 KLF6 的核输出依赖于 Crm1。通过定点突变破坏 KLF6 NLS 时核质转运的失调表明,其完整性对于适当的蛋白质稳定性是必要的。此外,这些突变损害了两个 KLF6 特征明确的靶基因,E-钙粘蛋白和 p21 的转录诱导,如 RT-PCR 和荧光素酶启动子测定所示。将 ZF 结构域添加到 KLF6-SV1 中会导致其核定位和半衰期明显缩短,类似于野生型 KLF6。
结论/意义:我们描述了控制 KLF6 核质穿梭的结构域,以及这些结构域如何在 KLF6 蛋白半衰期和肿瘤抑制功能中发挥作用。研究结果开始从机制上解释,至少在一定程度上,KLF6 和 KLF6-SV1 在癌症中的相反功能。