• 文献检索
  • 文档翻译
  • 深度研究
  • 学术资讯
  • Suppr Zotero 插件Zotero 插件
  • 邀请有礼
  • 套餐&价格
  • 历史记录
应用&插件
Suppr Zotero 插件Zotero 插件浏览器插件Mac 客户端Windows 客户端微信小程序
定价
高级版会员购买积分包购买API积分包
服务
文献检索文档翻译深度研究API 文档MCP 服务
关于我们
关于 Suppr公司介绍联系我们用户协议隐私条款
关注我们

Suppr 超能文献

核心技术专利:CN118964589B侵权必究
粤ICP备2023148730 号-1Suppr @ 2026

文献检索

告别复杂PubMed语法,用中文像聊天一样搜索,搜遍4000万医学文献。AI智能推荐,让科研检索更轻松。

立即免费搜索

文件翻译

保留排版,准确专业,支持PDF/Word/PPT等文件格式,支持 12+语言互译。

免费翻译文档

深度研究

AI帮你快速写综述,25分钟生成高质量综述,智能提取关键信息,辅助科研写作。

立即免费体验

高度保守的 SOX6 双结合位点介导 SOX6 基因在红细胞中的下调。

A highly conserved SOX6 double binding site mediates SOX6 gene downregulation in erythroid cells.

机构信息

Dipartimento di Biotecnologie e Bioscienze, Università di Milano-Bicocca, Milan, Italy.

出版信息

Nucleic Acids Res. 2011 Jan;39(2):486-501. doi: 10.1093/nar/gkq819. Epub 2010 Sep 17.

DOI:10.1093/nar/gkq819
PMID:20852263
原文链接:https://pmc.ncbi.nlm.nih.gov/articles/PMC3025548/
Abstract

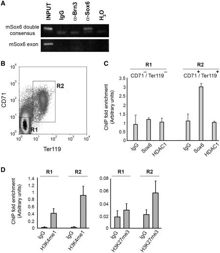
The Sox6 transcription factor plays critical roles in various cell types, including erythroid cells. Sox6-deficient mice are anemic due to impaired red cell maturation and show inappropriate globin gene expression in definitive erythrocytes. To identify new Sox6 target genes in erythroid cells, we used the known repressive double Sox6 consensus within the εy-globin promoter to perform a bioinformatic genome-wide search for similar, evolutionarily conserved motifs located within genes whose expression changes during erythropoiesis. We found a highly conserved Sox6 consensus within the Sox6 human gene promoter itself. This sequence is bound by Sox6 in vitro and in vivo, and mediates transcriptional repression in transient transfections in human erythroleukemic K562 cells and in primary erythroblasts. The binding of a lentiviral transduced Sox6FLAG protein to the endogenous Sox6 promoter is accompanied, in erythroid cells, by strong downregulation of the endogenous Sox6 transcript and by decreased in vivo chromatin accessibility of this region to the PstI restriction enzyme. These observations suggest that the negative Sox6 autoregulation, mediated by the double Sox6 binding site within its own promoter, may be relevant to control the Sox6 transcriptional downregulation that we observe in human erythroid cultures and in mouse bone marrow cells in late erythroid maturation.

摘要

Sox6 转录因子在各种细胞类型中发挥着关键作用,包括红细胞。Sox6 缺陷小鼠由于红细胞成熟受损而贫血,并在定型红细胞中表现出异常的珠蛋白基因表达。为了在红细胞中鉴定新的 Sox6 靶基因,我们使用已知的εy-珠蛋白启动子中的抑制性双 Sox6 共识序列,在基因组范围内进行生物信息学搜索,寻找在红细胞生成过程中表达变化的基因中具有相似的、进化上保守的基序。我们在 Sox6 人类基因启动子本身内发现了一个高度保守的 Sox6 共识序列。该序列在体外和体内被 Sox6 结合,并在人红白血病 K562 细胞和原代红细胞中的瞬时转染中介导转录抑制。慢病毒转导的 Sox6FLAG 蛋白与内源性 Sox6 启动子的结合伴随着内源性 Sox6 转录本的强烈下调,以及该区域在体内对 PstI 限制酶的染色质可及性降低。这些观察结果表明,由其自身启动子内的双 Sox6 结合位点介导的负性 Sox6 自身调节可能与我们在人红细胞培养物和小鼠骨髓细胞晚期红细胞成熟中观察到的 Sox6 转录下调有关。

https://cdn.ncbi.nlm.nih.gov/pmc/blobs/da32/3025548/f38436427439/gkq819f7.jpg
https://cdn.ncbi.nlm.nih.gov/pmc/blobs/da32/3025548/95fbe0ef8cff/gkq819f1.jpg
https://cdn.ncbi.nlm.nih.gov/pmc/blobs/da32/3025548/3e53f3e5a482/gkq819f2.jpg
https://cdn.ncbi.nlm.nih.gov/pmc/blobs/da32/3025548/88c57a436b8b/gkq819f3.jpg
https://cdn.ncbi.nlm.nih.gov/pmc/blobs/da32/3025548/74ea1c7fc3e2/gkq819f4.jpg
https://cdn.ncbi.nlm.nih.gov/pmc/blobs/da32/3025548/3046adb140e7/gkq819f5.jpg
https://cdn.ncbi.nlm.nih.gov/pmc/blobs/da32/3025548/ffe1b78357a2/gkq819f6.jpg
https://cdn.ncbi.nlm.nih.gov/pmc/blobs/da32/3025548/f38436427439/gkq819f7.jpg
https://cdn.ncbi.nlm.nih.gov/pmc/blobs/da32/3025548/95fbe0ef8cff/gkq819f1.jpg
https://cdn.ncbi.nlm.nih.gov/pmc/blobs/da32/3025548/3e53f3e5a482/gkq819f2.jpg
https://cdn.ncbi.nlm.nih.gov/pmc/blobs/da32/3025548/88c57a436b8b/gkq819f3.jpg
https://cdn.ncbi.nlm.nih.gov/pmc/blobs/da32/3025548/74ea1c7fc3e2/gkq819f4.jpg
https://cdn.ncbi.nlm.nih.gov/pmc/blobs/da32/3025548/3046adb140e7/gkq819f5.jpg
https://cdn.ncbi.nlm.nih.gov/pmc/blobs/da32/3025548/ffe1b78357a2/gkq819f6.jpg
https://cdn.ncbi.nlm.nih.gov/pmc/blobs/da32/3025548/f38436427439/gkq819f7.jpg

相似文献

1
A highly conserved SOX6 double binding site mediates SOX6 gene downregulation in erythroid cells.高度保守的 SOX6 双结合位点介导 SOX6 基因在红细胞中的下调。
Nucleic Acids Res. 2011 Jan;39(2):486-501. doi: 10.1093/nar/gkq819. Epub 2010 Sep 17.
2
Unravelling pathways downstream Sox6 induction in K562 erythroid cells by proteomic analysis.通过蛋白质组学分析揭示 Sox6 在 K562 红细胞中诱导的下游途径。
Sci Rep. 2017 Oct 26;7(1):14088. doi: 10.1038/s41598-017-14336-6.
3
Sox6 directly silences epsilon globin expression in definitive erythropoiesis.Sox6在定型红细胞生成过程中直接沉默ε珠蛋白的表达。
PLoS Genet. 2006 Feb;2(2):e14. doi: 10.1371/journal.pgen.0020014. Epub 2006 Feb 3.
4
Sox6 enhances erythroid differentiation in human erythroid progenitors.Sox6 增强了人类红系祖细胞中的红细胞分化。
Blood. 2011 Mar 31;117(13):3669-79. doi: 10.1182/blood-2010-04-282350. Epub 2011 Jan 24.
5
SOX6 Downregulation Induces -Globin in Human -Thalassemia Major Erythroid Cells.SOX6 下调诱导人β-地中海贫血主要红系细胞中的 γ-珠蛋白。
Biomed Res Int. 2017;2017:9496058. doi: 10.1155/2017/9496058. Epub 2017 Nov 28.
6
Sox6 cell-autonomously stimulates erythroid cell survival, proliferation, and terminal maturation and is thereby an important enhancer of definitive erythropoiesis during mouse development.Sox6以细胞自主方式刺激红系细胞存活、增殖和终末成熟,因此是小鼠发育过程中确定性红细胞生成的重要增强因子。
Blood. 2006 Aug 15;108(4):1198-207. doi: 10.1182/blood-2006-02-004184. Epub 2006 Apr 20.
7
Transcriptional repression of the oncofetal LIN28B gene by the transcription factor SOX6.转录因子 SOX6 对癌胚 LIN28B 基因的转录抑制。
Sci Rep. 2024 May 4;14(1):10287. doi: 10.1038/s41598-024-60438-3.
8
Stem cell transplantation demonstrates that Sox6 represses epsilon y globin expression in definitive erythropoiesis of adult mice.干细胞移植表明,Sox6在成年小鼠的确定性红细胞生成过程中抑制εγ珠蛋白的表达。
Exp Hematol. 2007 Mar;35(3):358-67. doi: 10.1016/j.exphem.2006.11.009.
9
Sox6 is necessary for efficient erythropoiesis in adult mice under physiological and anemia-induced stress conditions. Sox6 对于成年小鼠在生理和贫血应激条件下的有效红细胞生成是必需的。
PLoS One. 2010 Aug 9;5(8):e12088. doi: 10.1371/journal.pone.0012088.
10
Transcriptional silencing of {gamma}-globin by BCL11A involves long-range interactions and cooperation with SOX6.BCL11A 通过长距离相互作用和与 SOX6 合作实现 {gamma}-珠蛋白转录沉默。
Genes Dev. 2010 Apr 15;24(8):783-98. doi: 10.1101/gad.1897310.

引用本文的文献

1
Role of the SOX family in cancer immune evasion: Emerging player and promising therapeutic opportunities.SOX家族在癌症免疫逃逸中的作用:新兴角色与潜在治疗机遇
Medicine (Baltimore). 2025 Jan 31;104(5):e41393. doi: 10.1097/MD.0000000000041393.
2
miR-365-3p mediates BCL11A and SOX6 erythroid-specific coregulation: A new player in HbF activation.miR-365-3p介导BCL11A和SOX6的红系特异性共调控:胎儿血红蛋白激活中的新角色。
Mol Ther Nucleic Acids. 2023 Sep 9;34:102025. doi: 10.1016/j.omtn.2023.09.002. eCollection 2023 Dec 12.
3
Analysis of circRNAs and circRNA-associated competing endogenous RNA networks in β-thalassemia.

本文引用的文献

1
Transcriptional silencing of {gamma}-globin by BCL11A involves long-range interactions and cooperation with SOX6.BCL11A 通过长距离相互作用和与 SOX6 合作实现 {gamma}-珠蛋白转录沉默。
Genes Dev. 2010 Apr 15;24(8):783-98. doi: 10.1101/gad.1897310.
2
L-Sox5 and Sox6 drive expression of the aggrecan gene in cartilage by securing binding of Sox9 to a far-upstream enhancer.L-Sox5和Sox6通过确保Sox9与一个远上游增强子的结合来驱动软骨中聚集蛋白聚糖基因的表达。
Mol Cell Biol. 2008 Aug;28(16):4999-5013. doi: 10.1128/MCB.00695-08. Epub 2008 Jun 16.
3
Prdm1- and Sox6-mediated transcriptional repression specifies muscle fibre type in the zebrafish embryo.
β-地中海贫血中 circRNAs 和 circRNA 相关竞争性内源 RNA 网络的分析。
Sci Rep. 2022 May 16;12(1):8071. doi: 10.1038/s41598-022-12002-0.
4
The WNT/β-catenin dependent transcription: A tissue-specific business.WNT/β-连环蛋白依赖性转录:组织特异性业务。
WIREs Mech Dis. 2021 May;13(3):e1511. doi: 10.1002/wsbm.1511. Epub 2020 Oct 21.
5
Promoter analysis of the fish gene of slow/cardiac-type myosin heavy chain implicated in specification of muscle fiber types.对与肌纤维类型特异性相关的鱼类慢肌/心肌型肌球蛋白重链基因的启动子分析。
Fish Physiol Biochem. 2018 Apr;44(2):679-691. doi: 10.1007/s10695-018-0463-7. Epub 2018 Jan 18.
6
SOX6 Downregulation Induces -Globin in Human -Thalassemia Major Erythroid Cells.SOX6 下调诱导人β-地中海贫血主要红系细胞中的 γ-珠蛋白。
Biomed Res Int. 2017;2017:9496058. doi: 10.1155/2017/9496058. Epub 2017 Nov 28.
7
The downregulation of putative anticancer target BORIS/CTCFL in an addicted myeloid cancer cell line modulates the expression of multiple protein coding and ncRNA genes.在一种成瘾性髓系癌细胞系中,假定的抗癌靶点BORIS/CTCFL的下调调节了多个蛋白质编码基因和非编码RNA基因的表达。
Oncotarget. 2017 Sep 2;8(43):73448-73468. doi: 10.18632/oncotarget.20627. eCollection 2017 Sep 26.
8
Unravelling pathways downstream Sox6 induction in K562 erythroid cells by proteomic analysis.通过蛋白质组学分析揭示 Sox6 在 K562 红细胞中诱导的下游途径。
Sci Rep. 2017 Oct 26;7(1):14088. doi: 10.1038/s41598-017-14336-6.
9
Role of p14ARF-HDM2-p53 axis in SOX6-mediated tumor suppression.p14ARF-HDM2-p53轴在SOX6介导的肿瘤抑制中的作用。
Oncogene. 2016 Mar 31;35(13):1692-702. doi: 10.1038/onc.2015.234. Epub 2015 Jun 29.
10
Defective erythroid maturation in gelsolin mutant mice.凝胶原蛋白突变小鼠的红细胞成熟缺陷。
Haematologica. 2012 Jul;97(7):980-8. doi: 10.3324/haematol.2011.052522. Epub 2012 Jan 22.
Prdm1和Sox6介导的转录抑制决定斑马鱼胚胎中的肌纤维类型。
EMBO Rep. 2008 Jul;9(7):683-9. doi: 10.1038/embor.2008.73. Epub 2008 Jun 6.
4
Having it both ways: Sox protein function between conservation and innovation.兼收并蓄:Sox蛋白在保守与创新之间的功能
Cell Mol Life Sci. 2008 Oct;65(19):3000-18. doi: 10.1007/s00018-008-8138-7.
5
The TR2 and TR4 orphan nuclear receptors repress Gata1 transcription.TR2和TR4孤儿核受体抑制Gata1转录。
Genes Dev. 2007 Nov 1;21(21):2832-44. doi: 10.1101/gad.1593307.
6
Erythroid differentiation and maturation from peripheral CD34+ cells in liquid culture: cellular and molecular characterization.液体培养中源自外周血CD34+细胞的红系分化与成熟:细胞及分子特征
Blood Cells Mol Dis. 2008 Mar-Apr;40(2):148-55. doi: 10.1016/j.bcmd.2007.07.006. Epub 2007 Sep 21.
7
Control of cell fate and differentiation by Sry-related high-mobility-group box (Sox) transcription factors.Sry相关的高迁移率族盒(Sox)转录因子对细胞命运和分化的调控
Int J Biochem Cell Biol. 2007;39(12):2195-214. doi: 10.1016/j.biocel.2007.05.019. Epub 2007 Jun 6.
8
Sox6 is required for normal fiber type differentiation of fetal skeletal muscle in mice.Sox6是小鼠胎儿骨骼肌正常纤维类型分化所必需的。
Dev Dyn. 2007 Aug;236(8):2062-76. doi: 10.1002/dvdy.21223.
9
Back to basics: Sox genes.回归基础:Sox基因。
Dev Dyn. 2007 Aug;236(8):2356-66. doi: 10.1002/dvdy.21218.
10
Identification and characterization of the human SOX6 promoter.人类SOX6启动子的鉴定与特征分析
Biochem Biophys Res Commun. 2007 Jun 1;357(2):383-90. doi: 10.1016/j.bbrc.2007.03.133. Epub 2007 Apr 2.