• 文献检索
  • 文档翻译
  • 深度研究
  • 学术资讯
  • Suppr Zotero 插件Zotero 插件
  • 邀请有礼
  • 套餐&价格
  • 历史记录
应用&插件
Suppr Zotero 插件Zotero 插件浏览器插件Mac 客户端Windows 客户端微信小程序
定价
高级版会员购买积分包购买API积分包
服务
文献检索文档翻译深度研究API 文档MCP 服务
关于我们
关于 Suppr公司介绍联系我们用户协议隐私条款
关注我们

Suppr 超能文献

核心技术专利:CN118964589B侵权必究
粤ICP备2023148730 号-1Suppr @ 2026

文献检索

告别复杂PubMed语法,用中文像聊天一样搜索,搜遍4000万医学文献。AI智能推荐,让科研检索更轻松。

立即免费搜索

文件翻译

保留排版,准确专业,支持PDF/Word/PPT等文件格式,支持 12+语言互译。

免费翻译文档

深度研究

AI帮你快速写综述,25分钟生成高质量综述,智能提取关键信息,辅助科研写作。

立即免费体验

诱导结核肉芽肿内巨噬细胞内质网应激。

Induction of ER stress in macrophages of tuberculosis granulomas.

机构信息

Division of Molecular Medicine, Department of Medicine, Columbia University, New York, New York, United States of America.

出版信息

PLoS One. 2010 Sep 15;5(9):e12772. doi: 10.1371/journal.pone.0012772.

DOI:10.1371/journal.pone.0012772
PMID:20856677
原文链接:https://pmc.ncbi.nlm.nih.gov/articles/PMC2939897/
Abstract

BACKGROUND

The endoplasmic reticulum (ER) stress pathway known as the Unfolded Protein Response (UPR) is an adaptive survival pathway that protects cells from the buildup of misfolded proteins, but under certain circumstances it can lead to apoptosis. ER stress has been causally associated with macrophage apoptosis in advanced atherosclerosis of mice and humans. Because atherosclerosis shares certain features with tuberculosis (TB) with regard to lesional macrophage accumulation, foam cell formation, and apoptosis, we investigated if the ER stress pathway is activated during TB infection.

PRINCIPAL FINDINGS

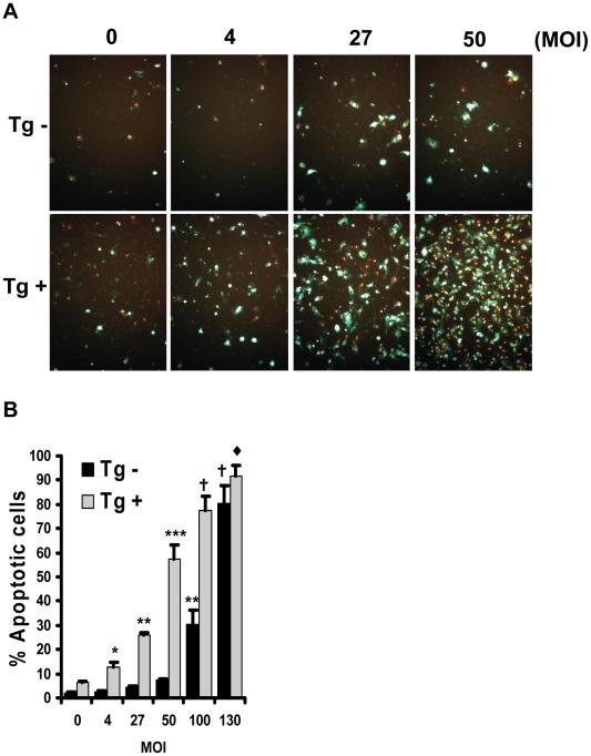
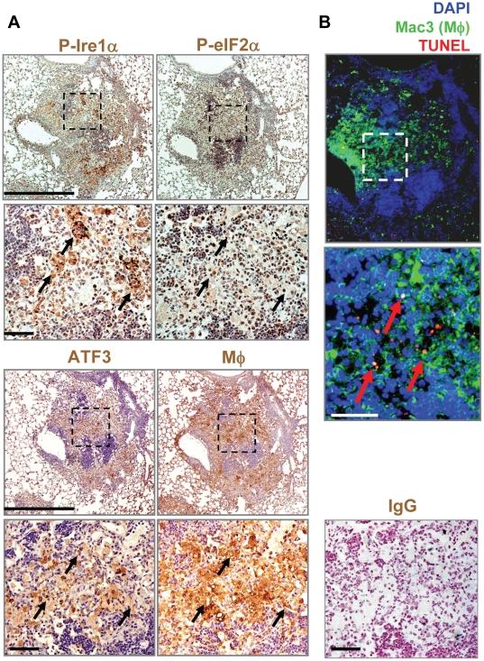
Here we show that ER stress markers such as C/EBP homologous protein (CHOP; also known as GADD153), phosphorylated inositol-requiring enzyme 1 alpha (Ire1α) and eukaryotic initiation factor 2 alpha (eIF2α), and activating transcription factor 3 (ATF3) are expressed in macrophage-rich areas of granulomas in lungs of mice infected with virulent Mycobacterium tuberculosis (Mtb). These areas were also positive for numerous apoptotic cells as assayed by TUNEL. Microarray analysis of human caseous TB granulomas isolated by laser capture microdissection reveal that 73% of genes involved in the UPR are upregulated at the mRNA transcript level. The expression of two ER stress markers, ATF3 and CHOP, were also increased in macrophages of human TB granulomas when assayed by immunohistochemistry. CHOP has been causally associated with ER stress-induced macrophage apoptosis. We found that apoptosis was more abundant in granulomas as compared to non-granulomatous tissue isolated from patients with pulmonary TB, and apoptosis correlated with CHOP expression in areas surrounding the centralized areas of caseation.

CONCLUSIONS

In summary, ER stress is induced in macrophages of TB granulomas in areas where apoptotic cells accumulate in mice and humans. Although macrophage apoptosis is generally thought to be beneficial in initially protecting the host from Mtb infection, death of infected macrophages in advanced granulomas might favor dissemination of the bacteria. Therefore future work is needed to determine if ER-stress is causative for apoptosis and plays a role in the host response to infection.

摘要

背景

内质网(ER)应激途径,即未折叠蛋白反应(UPR),是一种适应性生存途径,可保护细胞免受错误折叠蛋白的积累,但在某些情况下,它可能导致细胞凋亡。内质网应激与小鼠和人类晚期动脉粥样硬化中的巨噬细胞凋亡有关。由于动脉粥样硬化与结核病(TB)在病变部位巨噬细胞积累、泡沫细胞形成和凋亡方面具有某些共同特征,我们研究了内质网应激途径是否在 TB 感染期间被激活。

主要发现

在这里,我们发现 ER 应激标志物,如 C/EBP 同源蛋白(CHOP;也称为 GADD153)、磷酸化肌醇需求酶 1α(Ire1α)和真核起始因子 2α(eIF2α)以及激活转录因子 3(ATF3),在感染毒力结核分枝杆菌(Mtb)的小鼠肺部的肉芽肿中富含巨噬细胞的区域表达。这些区域也通过 TUNEL 检测呈大量凋亡细胞阳性。通过激光捕获显微切割分离的人干酪样 TB 肉芽肿的微阵列分析显示,UPR 中 73%的基因在 mRNA 转录水平上调。通过免疫组织化学检测,人 TB 肉芽肿中两种 ER 应激标志物 ATF3 和 CHOP 的表达也增加。CHOP 已被证明与 ER 应激诱导的巨噬细胞凋亡有关。我们发现,与从患有肺结核的患者中分离的非肉芽肿组织相比,在肉芽肿中凋亡更为丰富,并且凋亡与中央干酪样区域周围区域的 CHOP 表达相关。

结论

总之,在小鼠和人类中,在含有凋亡细胞的 TB 肉芽肿的巨噬细胞中诱导了内质网应激。尽管巨噬细胞凋亡通常被认为有助于最初保护宿主免受 Mtb 感染,但在晚期肉芽肿中感染的巨噬细胞死亡可能有利于细菌的传播。因此,需要进一步研究内质网应激是否是导致细胞凋亡的原因,并在宿主对感染的反应中发挥作用。

https://cdn.ncbi.nlm.nih.gov/pmc/blobs/dfd5/2939897/51ebb00ecc99/pone.0012772.g006.jpg
https://cdn.ncbi.nlm.nih.gov/pmc/blobs/dfd5/2939897/2b0985765915/pone.0012772.g001.jpg
https://cdn.ncbi.nlm.nih.gov/pmc/blobs/dfd5/2939897/f22637f389ab/pone.0012772.g002.jpg
https://cdn.ncbi.nlm.nih.gov/pmc/blobs/dfd5/2939897/8801cba7d0f9/pone.0012772.g003.jpg
https://cdn.ncbi.nlm.nih.gov/pmc/blobs/dfd5/2939897/7762daa29ba1/pone.0012772.g004.jpg
https://cdn.ncbi.nlm.nih.gov/pmc/blobs/dfd5/2939897/48697dff44bf/pone.0012772.g005.jpg
https://cdn.ncbi.nlm.nih.gov/pmc/blobs/dfd5/2939897/51ebb00ecc99/pone.0012772.g006.jpg
https://cdn.ncbi.nlm.nih.gov/pmc/blobs/dfd5/2939897/2b0985765915/pone.0012772.g001.jpg
https://cdn.ncbi.nlm.nih.gov/pmc/blobs/dfd5/2939897/f22637f389ab/pone.0012772.g002.jpg
https://cdn.ncbi.nlm.nih.gov/pmc/blobs/dfd5/2939897/8801cba7d0f9/pone.0012772.g003.jpg
https://cdn.ncbi.nlm.nih.gov/pmc/blobs/dfd5/2939897/7762daa29ba1/pone.0012772.g004.jpg
https://cdn.ncbi.nlm.nih.gov/pmc/blobs/dfd5/2939897/48697dff44bf/pone.0012772.g005.jpg
https://cdn.ncbi.nlm.nih.gov/pmc/blobs/dfd5/2939897/51ebb00ecc99/pone.0012772.g006.jpg

相似文献

1
Induction of ER stress in macrophages of tuberculosis granulomas.诱导结核肉芽肿内巨噬细胞内质网应激。
PLoS One. 2010 Sep 15;5(9):e12772. doi: 10.1371/journal.pone.0012772.
2
The PGRS Domain of Mycobacterium tuberculosis PE_PGRS Protein Rv0297 Is Involved in Endoplasmic Reticulum Stress-Mediated Apoptosis through Toll-Like Receptor 4.结核分枝杆菌 PE_PGRS 蛋白 Rv0297 的 PGRS 结构域通过 Toll 样受体 4 参与内质网应激介导的细胞凋亡。
mBio. 2018 Jun 19;9(3):e01017-18. doi: 10.1128/mBio.01017-18.
3
Endoplasmic reticulum stress pathway-mediated apoptosis in macrophages contributes to the survival of Mycobacterium tuberculosis.内质网应激途径介导的巨噬细胞凋亡有助于结核分枝杆菌的存活。
PLoS One. 2011;6(12):e28531. doi: 10.1371/journal.pone.0028531. Epub 2011 Dec 14.
4
Induction of Endoplasmic Reticulum Stress by CdhM Mediates Apoptosis of Macrophage During Infection.CdhM 通过诱导内质网应激介导 感染期间巨噬细胞的凋亡。
Front Cell Infect Microbiol. 2022 Apr 4;12:877265. doi: 10.3389/fcimb.2022.877265. eCollection 2022.
5
BAG2 ameliorates endoplasmic reticulum stress-induced cell apoptosis in -infected macrophages through selective autophagy.BAG2 通过选择性自噬改善 - 感染巨噬细胞中的内质网应激诱导的细胞凋亡。
Autophagy. 2020 Aug;16(8):1453-1467. doi: 10.1080/15548627.2019.1687214. Epub 2019 Nov 11.
6
Airborne particulate matter selectively activates endoplasmic reticulum stress response in the lung and liver tissues.空气中的颗粒物会选择性地激活肺部和肝脏组织中的内质网应激反应。
Am J Physiol Cell Physiol. 2010 Oct;299(4):C736-49. doi: 10.1152/ajpcell.00529.2009. Epub 2010 Jun 16.
7
Terminalia Arjuna bark extract impedes foam cell formation and promotes apoptosis in ox-LDL-stimulated macrophages by enhancing UPR-CHOP pathway.诃子提取物通过增强未折叠蛋白反应-CHOP 通路抑制 ox-LDL 刺激的巨噬细胞泡沫细胞形成并促进细胞凋亡。
Lipids Health Dis. 2019 Nov 10;18(1):195. doi: 10.1186/s12944-019-1119-z.
8
Glycogen synthase kinase-3 regulates endoplasmic reticulum (ER) stress-induced CHOP expression in neuronal cells.糖原合酶激酶-3 调节神经元细胞内质网应激诱导的 CHOP 表达。
Exp Cell Res. 2011 Jul 1;317(11):1621-8. doi: 10.1016/j.yexcr.2011.02.012. Epub 2011 Feb 26.
9
Induction of the unfolded protein response by cigarette smoke is primarily an activating transcription factor 4-C/EBP homologous protein mediated process.香烟烟雾诱导未折叠蛋白反应主要是通过激活转录因子 4-C/EBP 同源蛋白介导的过程。
Int J Chron Obstruct Pulmon Dis. 2011;6:309-19. doi: 10.2147/COPD.S19599. Epub 2011 Jun 2.
10
The endoplasmic reticulum stress-C/EBP homologous protein pathway-mediated apoptosis in macrophages contributes to the instability of atherosclerotic plaques.内质网应激-C/EBP 同源蛋白通路介导的巨噬细胞凋亡导致动脉粥样硬化斑块不稳定。
Arterioscler Thromb Vasc Biol. 2010 Oct;30(10):1925-32. doi: 10.1161/ATVBAHA.110.206094. Epub 2010 Jul 22.

引用本文的文献

1
Endoplasmic Reticulum Stress in Tuberculosis: Molecular Bases and Pathophysiological Implications in the Immunopathogenesis of the Disease.结核病中的内质网应激:疾病免疫发病机制的分子基础及病理生理学意义
Int J Mol Sci. 2025 May 9;26(10):4522. doi: 10.3390/ijms26104522.
2
Endoplasmic Reticulum Stress: Implications in Diseases.内质网应激:在疾病中的意义。
Protein J. 2025 Apr;44(2):147-161. doi: 10.1007/s10930-025-10264-x. Epub 2025 Mar 13.
3
Cross-species transcriptomics translation reveals a role for the unfolded protein response in Mycobacterium tuberculosis infection.

本文引用的文献

1
Atherogenic lipids and lipoproteins trigger CD36-TLR2-dependent apoptosis in macrophages undergoing endoplasmic reticulum stress.致动脉粥样硬化脂质和脂蛋白通过内质网应激诱导的巨噬细胞 CD36-TLR2 依赖性细胞凋亡。
Cell Metab. 2010 Nov 3;12(5):467-82. doi: 10.1016/j.cmet.2010.09.010.
2
Caseation of human tuberculosis granulomas correlates with elevated host lipid metabolism.人类结核肉芽肿的干酪样坏死与宿主脂质代谢升高相关。
EMBO Mol Med. 2010 Jul;2(7):258-74. doi: 10.1002/emmm.201000079.
3
Endoplasmic reticulum stress response is involved in Mycobacterium tuberculosis protein ESAT-6-mediated apoptosis.
跨物种转录组学翻译揭示了未折叠蛋白反应在结核分枝杆菌感染中的作用。
NPJ Syst Biol Appl. 2025 Feb 15;11(1):19. doi: 10.1038/s41540-024-00487-6.
4
YY1 Contributes to the Inflammatory Responses of Mycobacterium tuberculosis-Infected Macrophages Through Transcription Activation-Mediated Upregulation TLR4.YY1通过转录激活介导的TLR4上调促进结核分枝杆菌感染巨噬细胞的炎症反应。
Mol Biotechnol. 2025 Feb;67(2):778-789. doi: 10.1007/s12033-024-01093-x. Epub 2024 Mar 16.
5
The uncharted territory of host-pathogen interaction in tuberculosis.结核病中宿主与病原体相互作用的未知领域。
Front Immunol. 2024 Jan 19;15:1339467. doi: 10.3389/fimmu.2024.1339467. eCollection 2024.
6
miR-4687-5p Affects Intracellular Survival of through Its Regulation of NRAMP1 Expression in A549 Cells.miR-4687-5p通过调控A549细胞中NRAMP1的表达影响[具体物质]的细胞内存活。 (原文中“through Its Regulation of NRAMP1 Expression in A549 Cells.”前缺少具体受影响的对象,翻译时补充为“[具体物质]”使句子更完整通顺)
Microorganisms. 2024 Jan 22;12(1):227. doi: 10.3390/microorganisms12010227.
7
Dual oxidase 1 is dispensable during infection in mice.双氧化酶 1 在小鼠感染过程中是可有可无的。
Front Immunol. 2023 Mar 3;14:1044703. doi: 10.3389/fimmu.2023.1044703. eCollection 2023.
8
Autophagy is induced by swine acute diarrhea syndrome coronavirus through the cellular IRE1-JNK-Beclin 1 signaling pathway after an interaction of viral membrane-associated papain-like protease and GRP78.自噬是由猪急性腹泻综合征冠状病毒通过病毒膜相关的木瓜蛋白酶样蛋白酶与 GRP78 相互作用后,细胞 IRE1-JNK-Beclin 1 信号通路诱导的。
PLoS Pathog. 2023 Mar 8;19(3):e1011201. doi: 10.1371/journal.ppat.1011201. eCollection 2023 Mar.
9
Adjunctive Integrated Stress Response Inhibition Accelerates Tuberculosis Clearance in Mice.辅助性整合应激反应抑制加速小鼠结核病清除。
mBio. 2023 Apr 25;14(2):e0349622. doi: 10.1128/mbio.03496-22. Epub 2023 Feb 28.
10
Gut dysbacteriosis attenuates resistance to infection by decreasing cyclooxygenase 2 to inhibit endoplasmic reticulum stress.肠道菌群失调通过降低环氧化酶 2 抑制内质网应激来减弱抗感染能力。
Emerg Microbes Infect. 2022 Dec;11(1):1806-1818. doi: 10.1080/22221751.2022.2096486.
内质网应激反应参与分枝杆菌 ESAT-6 蛋白介导的细胞凋亡。
FEBS Lett. 2010 Jun 3;584(11):2445-54. doi: 10.1016/j.febslet.2010.04.050. Epub 2010 Apr 21.
4
Role of ERO1-alpha-mediated stimulation of inositol 1,4,5-triphosphate receptor activity in endoplasmic reticulum stress-induced apoptosis.内质网应激诱导凋亡中ERO1-α介导的肌醇1,4,5-三磷酸受体活性刺激的作用
J Cell Biol. 2009 Sep 21;186(6):783-92. doi: 10.1083/jcb.200904060. Epub 2009 Sep 14.
5
Foamy macrophages and the progression of the human tuberculosis granuloma.泡沫状巨噬细胞与人类结核肉芽肿的进展
Nat Immunol. 2009 Sep;10(9):943-8. doi: 10.1038/ni.1781. Epub 2009 Aug 19.
6
MARCO, TLR2, and CD14 are required for macrophage cytokine responses to mycobacterial trehalose dimycolate and Mycobacterium tuberculosis.巨噬细胞对分枝杆菌海藻糖二霉菌酸酯和结核分枝杆菌产生细胞因子反应需要MARCO、TLR2和CD14。
PLoS Pathog. 2009 Jun;5(6):e1000474. doi: 10.1371/journal.ppat.1000474. Epub 2009 Jun 12.
7
Reduced apoptosis and plaque necrosis in advanced atherosclerotic lesions of Apoe-/- and Ldlr-/- mice lacking CHOP.在缺乏CHOP的Apoe-/-和Ldlr-/-小鼠的晚期动脉粥样硬化病变中,细胞凋亡减少且斑块坏死减少。
Cell Metab. 2009 May;9(5):474-81. doi: 10.1016/j.cmet.2009.03.003.
8
Macrophage deficiency of p38alpha MAPK promotes apoptosis and plaque necrosis in advanced atherosclerotic lesions in mice.巨噬细胞中p38α丝裂原活化蛋白激酶的缺乏会促进小鼠晚期动脉粥样硬化病变中的细胞凋亡和斑块坏死。
J Clin Invest. 2009 Apr;119(4):886-98. doi: 10.1172/JCI37262. Epub 2009 Mar 16.
9
Macrophage apoptosis in tuberculosis.结核病中的巨噬细胞凋亡
Yonsei Med J. 2009 Feb 28;50(1):1-11. doi: 10.3349/ymj.2009.50.1.1. Epub 2009 Feb 24.
10
Cell death and endoplasmic reticulum stress: disease relevance and therapeutic opportunities.细胞死亡与内质网应激:疾病关联性及治疗机遇
Nat Rev Drug Discov. 2008 Dec;7(12):1013-30. doi: 10.1038/nrd2755.