Suppr超能文献

埃博拉病毒通过病毒糖蛋白依赖的巨胞饮作用内化进入宿主细胞。

Ebolavirus is internalized into host cells via macropinocytosis in a viral glycoprotein-dependent manner.

机构信息

Influenza Research Institute, Department of Pathological Sciences, School of Veterinary Medicine, University of Wisconsin-Madison, Madison, Wisconsin, United States of America.

出版信息

PLoS Pathog. 2010 Sep 23;6(9):e1001121. doi: 10.1371/journal.ppat.1001121.

Abstract

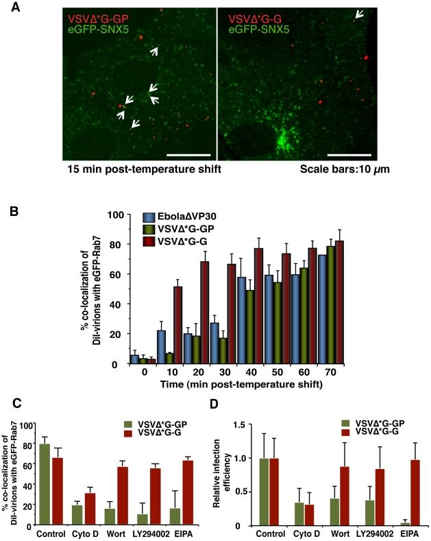
Ebolavirus (EBOV) is an enveloped, single-stranded, negative-sense RNA virus that causes severe hemorrhagic fever with mortality rates of up to 90% in humans and nonhuman primates. Previous studies suggest roles for clathrin- or caveolae-mediated endocytosis in EBOV entry; however, ebolavirus virions are long, filamentous particles that are larger than the plasma membrane invaginations that characterize clathrin- or caveolae-mediated endocytosis. The mechanism of EBOV entry remains, therefore, poorly understood. To better understand Ebolavirus entry, we carried out internalization studies with fluorescently labeled, biologically contained Ebolavirus and Ebolavirus-like particles (Ebola VLPs), both of which resemble authentic Ebolavirus in their morphology. We examined the mechanism of Ebolavirus internalization by real-time analysis of these fluorescently labeled Ebolavirus particles and found that their internalization was independent of clathrin- or caveolae-mediated endocytosis, but that they co-localized with sorting nexin (SNX) 5, a marker of macropinocytosis-specific endosomes (macropinosomes). Moreover, the internalization of Ebolavirus virions accelerated the uptake of a macropinocytosis-specific cargo, was associated with plasma membrane ruffling, and was dependent on cellular GTPases and kinases involved in macropinocytosis. A pseudotyped vesicular stomatitis virus possessing the Ebolavirus glycoprotein (GP) also co-localized with SNX5 and its internalization and infectivity were affected by macropinocytosis inhibitors. Taken together, our data suggest that Ebolavirus is internalized into cells by stimulating macropinocytosis in a GP-dependent manner. These findings provide new insights into the lifecycle of Ebolavirus and may aid in the development of therapeutics for Ebolavirus infection.

摘要

埃博拉病毒(EBOV)是一种包膜、单链、负义 RNA 病毒,可导致人类和非人类灵长类动物出现严重的出血热,死亡率高达 90%。先前的研究表明,网格蛋白或小窝介导的内吞作用在 EBOV 的进入中起作用;然而,埃博拉病毒病毒颗粒是长而丝状的粒子,比小窝或网格蛋白介导的内吞作用所特有的质膜内陷大。因此,EBOV 的进入机制仍未得到很好的理解。为了更好地了解埃博拉病毒的进入,我们用荧光标记的、具有生物活性的 EBOV 和埃博拉样病毒颗粒(Ebola VLPs)进行了内化研究,这两种颗粒在形态上都与真实的 EBOV 相似。我们通过实时分析这些荧光标记的 EBOV 颗粒来研究 EBOV 的内化机制,发现其内化不依赖于网格蛋白或小窝介导的内吞作用,但与分选连接蛋白(SNX)5 共定位,后者是巨胞饮特异性内体(巨胞饮体)的标志物。此外,EBOV 病毒颗粒的内化加速了巨胞饮特异性货物的摄取,与质膜皱襞有关,并且依赖于参与巨胞饮作用的细胞 GTP 酶和激酶。具有 EBOV 糖蛋白(GP)的假型水疱性口炎病毒也与 SNX5 共定位,其内化和感染性受巨胞饮抑制剂的影响。总之,我们的数据表明,EBOV 通过依赖 GP 的方式刺激巨胞饮作用而被内吞到细胞中。这些发现为 EBOV 的生命周期提供了新的见解,并可能有助于开发针对 EBOV 感染的治疗方法。

https://cdn.ncbi.nlm.nih.gov/pmc/blobs/0655/2944813/7db0e1641f7f/ppat.1001121.g001.jpg

文献AI研究员

20分钟写一篇综述,助力文献阅读效率提升50倍。

立即体验

用中文搜PubMed

大模型驱动的PubMed中文搜索引擎

马上搜索

文档翻译

学术文献翻译模型,支持多种主流文档格式。

立即体验