Faculty of Medicine, Department of Genetic Medicine and Development, University of Geneva, Geneva, Switzerland.
EMBO Mol Med. 2010 Nov;2(11):440-57. doi: 10.1002/emmm.201000098.
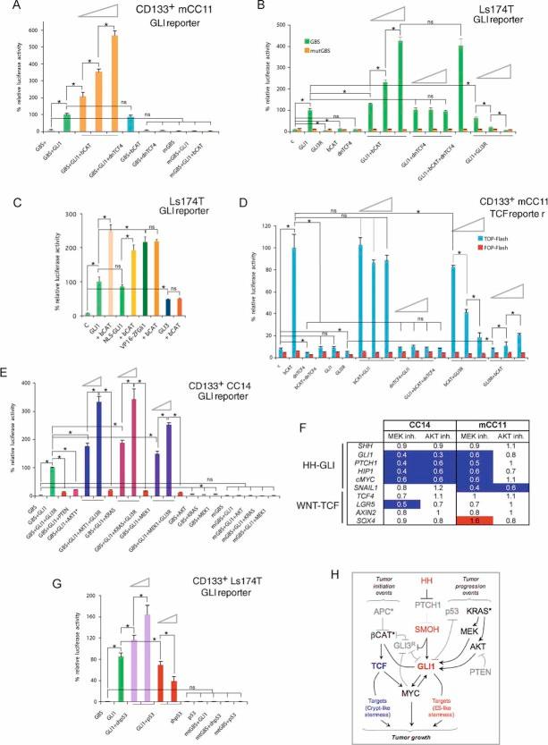
Previous studies demonstrate the initiation of colon cancers through deregulation of WNT-TCF signalling. An accepted but untested extension of this finding is that incurable metastatic colon carcinomas (CCs) universally remain WNT-TCF-dependent, prompting the search for WNT-TCF inhibitors. CCs and their stem cells also require Hedgehog (HH)-GLI1 activity, but how these pathways interact is unclear. Here we define coincident high-to-low WNT-TCF and low-to-high HH-GLI transitions in patient CCs, most strikingly in their CD133(+) stem cells, that mark the development of metastases. We find that enhanced HH-GLI mimics this transition, driving also an embryonic stem (ES)-like stemness signature and that GLI1 can be regulated by multiple CC oncogenes. The data support a model in which the metastatic transition involves the acquisition or enhancement of a more primitive ES-like phenotype, and the downregulation of the early WNT-TCF programme, driven by oncogene-regulated high GLI1 activity. Consistently, TCF blockade does not generally inhibit tumour growth; instead, it, like enhanced HH-GLI, promotes metastatic growth in vivo. Treatments for metastatic disease should therefore block HH-GLI1 but not WNT-TCF activities.
先前的研究表明,结直肠癌的发生是通过 WNT-TCF 信号通路的失调引起的。这一发现的一个被普遍接受但未经证实的延伸是,不可治愈的转移性结直肠癌(CC)普遍仍然依赖于 WNT-TCF,这促使人们寻找 WNT-TCF 抑制剂。CC 及其干细胞也需要 Hedgehog(HH)-GLI1 活性,但这些途径如何相互作用尚不清楚。在这里,我们在患者的 CC 中定义了同时存在的高到低的 WNT-TCF 和低到高的 HH-GLI 转换,在其 CD133(+)干细胞中最为明显,这标志着转移的发生。我们发现增强的 HH-GLI 模拟了这种转换,也驱动了类似于胚胎干细胞(ES)的干性特征,并且 GLI1 可以被多个 CC 癌基因调控。这些数据支持这样一种模型,即转移过渡涉及获得或增强更原始的 ES 样表型,以及早期 WNT-TCF 程序的下调,这是由癌基因调控的高 GLI1 活性驱动的。一致地,TCF 阻断通常不会抑制肿瘤生长;相反,它与增强的 HH-GLI 一样,在体内促进转移性生长。因此,转移性疾病的治疗方法应该阻断 HH-GLI1 但不阻断 WNT-TCF 活性。