Suppr超能文献

禽流感 A(H9N2):1997 年至 2009 年期间从人群中分离出的病毒表面蛋白的计算分子分析和系统发育特征。

Avian influenza A (H9N2): computational molecular analysis and phylogenetic characterization of viral surface proteins isolated between 1997 and 2009 from the human population.

机构信息

State Key Laboratory of Pathogen and Biosecurity, Beijing Institute of Microbiology and Epidemiology, Beijing, 100071, PR China.

出版信息

Virol J. 2010 Nov 15;7:319. doi: 10.1186/1743-422X-7-319.

Abstract

BACKGROUND

H9N2 avian influenza A viruses have become panzootic in Eurasia over the last decade and have caused several human infections in Asia since 1998. To study their evolution and zoonotic potential, we conducted an in silico analysis of H9N2 viruses that have infected humans between 1997 and 2009 and identified potential novel reassortments.

RESULTS

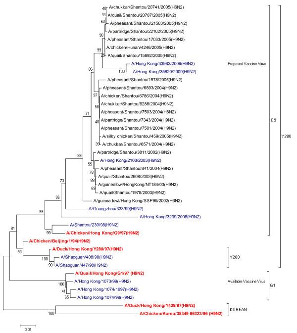
A total of 22 hemagglutinin (HA) and neuraminidase (NA) nucleotide and deduced amino acid sequences were retrieved from the NCBI flu database. It was identified that mature peptide sequences of HA genes isolated from humans in 2009 had glutamine at position 226 (H3) of the receptor binding site, indicating a preference to bind to the human α (2-6) sialic acid receptors, which is different from previously isolated viruses and studies where the presence of leucine at the same position contributes to preference for human receptors and presence of glutamine towards avian receptors. Similarly, strains isolated in 2009 possessed new motif R-S-N-R in spite of typical R-S-S-R at the cleavage site of HA, which isn't reported before for H9N2 cases in humans. Other changes involved loss, addition, and variations in potential glycosylation sites as well as in predicted epitopes. The results of phylogenetic analysis indicated that HA and NA gene segments of H9N2 including those from current and proposed vaccine strains belong to two different Eurasian phylogenetic lineages confirming possible genetic reassortments.

CONCLUSIONS

These findings support the continuous evolution of avian H9N2 viruses towards human as host and are in favor of effective surveillance and better characterization studies to address this issue.

摘要

背景

在过去十年中,H9N2 禽流感病毒在欧亚大陆流行,并自 1998 年以来在亚洲引发了几个人类感染病例。为了研究它们的进化和人畜共患病潜力,我们对 1997 年至 2009 年感染人类的 H9N2 病毒进行了计算机分析,并确定了潜在的新型重配。

结果

从 NCBI 流感数据库中检索到 22 个血凝素(HA)和神经氨酸酶(NA)核苷酸和推导的氨基酸序列。从 2009 年人类分离的 HA 基因的成熟肽序列在受体结合位点的第 226 位(H3)具有谷氨酰胺,表明对人类α(2-6)唾液酸受体具有偏好性,这与以前分离的病毒和研究不同,其中同一位置的亮氨酸有助于对人类受体的偏好,而谷氨酰胺则倾向于禽类受体。同样,尽管 HA 裂解位点通常为 R-S-S-R,但 2009 年分离的菌株具有新的 motif R-S-N-R,这在人类 H9N2 病例中以前没有报道过。其他变化涉及潜在糖基化位点以及预测表位的缺失、添加和变化。系统进化分析结果表明,包括当前和提议的疫苗株在内的 H9N2 的 HA 和 NA 基因片段属于两个不同的欧亚大陆进化谱系,证实了可能的基因重配。

结论

这些发现支持禽流感 H9N2 病毒向人类宿主的持续进化,并有利于进行有效的监测和更好的特征研究来解决这个问题。

https://cdn.ncbi.nlm.nih.gov/pmc/blobs/4c74/2994543/31a8e9c071aa/1743-422X-7-319-1.jpg

相似文献

4
Genetic and biological characterization of H9N2 avian influenza viruses isolated in China from 2011 to 2014.
PLoS One. 2018 Jul 3;13(7):e0199260. doi: 10.1371/journal.pone.0199260. eCollection 2018.
8
[Characterization of HA and NA genes of swine influenza A (H9N2) viruses].
Zhonghua Shi Yan He Lin Chuang Bing Du Xue Za Zhi. 2004 Mar;18(1):7-11.
9
Molecular characterization of H9N2 avian influenza viruses isolated from vaccinated broiler chickens in northeast Iran.
Trop Anim Health Prod. 2015 Aug;47(6):1195-201. doi: 10.1007/s11250-015-0848-x. Epub 2015 Jun 9.
10
Genetic and antigenic evolution of H9N2 subtype avian influenza virus in domestic chickens in southwestern China, 2013-2016.
PLoS One. 2017 Feb 3;12(2):e0171564. doi: 10.1371/journal.pone.0171564. eCollection 2017.

引用本文的文献

4
Correlation of avian influenza-H9N2 with high mortality in broiler flocks in the southwest of Tripoli, Libya.
Open Vet J. 2023 Jun;13(6):715-722. doi: 10.5455/OVJ.2023.v13.i6.6. Epub 2023 Jun 8.
5
Current situation and control strategies of H9N2 avian influenza in South Korea.
J Vet Sci. 2023 Jan;24(1):e5. doi: 10.4142/jvs.22216. Epub 2022 Dec 5.
8
Avian influenza.
EFSA J. 2017 Oct 16;15(10):e04991. doi: 10.2903/j.efsa.2017.4991. eCollection 2017 Oct.

本文引用的文献

2
Phylogenetic analysis of influenza A viruses of H9 haemagglutinin subtype.
Avian Pathol. 2000 Aug;29(4):353-9. doi: 10.1080/03079450050118485.
3
Genetic characterization of avian influenza viruses isolated in Israel during 2000-2006.
Virus Genes. 2008 Dec;37(3):289-97. doi: 10.1007/s11262-008-0272-7. Epub 2008 Aug 20.
4
Genetic analysis of H9N2 avian influenza viruses isolated from India.
Arch Virol. 2008;153(8):1433-9. doi: 10.1007/s00705-008-0131-9. Epub 2008 Jun 22.
5
Phylogenetic analysis of hemagglutinin, neuraminidase, and nucleoprotein genes of H9N2 avian influenza viruses isolated in Israel during the 2000-2005 epizootic.
Comp Immunol Microbiol Infect Dis. 2009 May;32(3):221-38. doi: 10.1016/j.cimid.2007.06.008. Epub 2008 Feb 4.
6
The influenza virus resource at the National Center for Biotechnology Information.
J Virol. 2008 Jan;82(2):596-601. doi: 10.1128/JVI.02005-07. Epub 2007 Oct 17.
7
Clustal W and Clustal X version 2.0.
Bioinformatics. 2007 Nov 1;23(21):2947-8. doi: 10.1093/bioinformatics/btm404. Epub 2007 Sep 10.
9
Genetic comparison of H9N2 AI viruses isolated in Jordan in 2003.
Avian Dis. 2007 Mar;51(1 Suppl):451-4. doi: 10.1637/7563-033106R.1.
10
MEGA4: Molecular Evolutionary Genetics Analysis (MEGA) software version 4.0.
Mol Biol Evol. 2007 Aug;24(8):1596-9. doi: 10.1093/molbev/msm092. Epub 2007 May 7.

文献AI研究员

20分钟写一篇综述,助力文献阅读效率提升50倍。

立即体验

用中文搜PubMed

大模型驱动的PubMed中文搜索引擎

马上搜索

文档翻译

学术文献翻译模型,支持多种主流文档格式。

立即体验