Suppr超能文献

冈比亚按蚊气味受体在鳞翅目昆虫细胞中的表达和膜拓扑结构。

Expression and membrane topology of Anopheles gambiae odorant receptors in lepidopteran insect cells.

机构信息

Insect Molecular Genetics and Biotechnology Group, Institute of Biology, National Centre for Scientific Research "Demokritos", Athens, Greece.

出版信息

PLoS One. 2010 Nov 3;5(11):e15428. doi: 10.1371/journal.pone.0015428.

Abstract

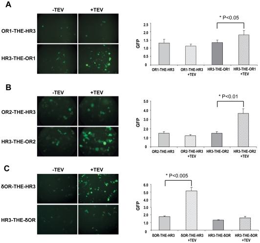
A lepidopteran insect cell-based expression system has been employed to express three Anopheles gambiae odorant receptors (ORs), OR1 and OR2, which respond to components of human sweat, and OR7, the ortholog of Drosophila's OR83b, the heteromerization partner of all functional ORs in that system. With the aid of epitope tagging and specific antibodies, efficient expression of all ORs was demonstrated and intrinsic properties of the proteins were revealed. Moreover, analysis of the orientation of OR1 and OR2 on the cellular plasma membrane through the use of a novel 'topology screen' assay and FACS analysis demonstrates that, as was recently reported for the ORs in Drosophila melanogaster, mosquito ORs also have a topology different than their mammalian counterparts with their N-terminal ends located in the cytoplasm and their C-terminal ends facing outside the cell. These results set the stage for the production of mosquito ORs in quantities that should permit their detailed biochemical and structural characterization and the exploration of their functional properties.

摘要

已经采用鳞翅目昆虫细胞表达系统来表达三种冈比亚按蚊气味受体(OR),即 OR1 和 OR2,它们对人体汗液成分有反应,以及 OR7,它是果蝇 OR83b 的直系同源物,是该系统中所有功能性 OR 的异源二聚体伙伴。借助表位标记和特异性抗体,证明了所有 OR 的有效表达,并揭示了这些蛋白质的固有特性。此外,通过使用新型“拓扑筛选”测定和 FACS 分析对 OR1 和 OR2 在细胞质膜上的取向进行分析表明,正如最近在黑腹果蝇 OR 中报道的那样,蚊子 OR 也具有不同于其哺乳动物对应物的拓扑结构,其 N 末端位于细胞质中,C 末端朝向细胞外。这些结果为大量生产蚊子 OR 奠定了基础,这应该允许对其进行详细的生化和结构表征,并探索其功能特性。

https://cdn.ncbi.nlm.nih.gov/pmc/blobs/0c38/2972716/4b39ef3a5419/pone.0015428.g001.jpg

文献AI研究员

20分钟写一篇综述,助力文献阅读效率提升50倍。

立即体验

用中文搜PubMed

大模型驱动的PubMed中文搜索引擎

马上搜索

文档翻译

学术文献翻译模型,支持多种主流文档格式。

立即体验