Suppr超能文献

通过瞬时过表达同源盒基因 HEX 从人胚胎干细胞和诱导多能干细胞中高效生成肝母细胞。

Efficient generation of hepatoblasts from human ES cells and iPS cells by transient overexpression of homeobox gene HEX.

机构信息

Department of Biochemistry and Molecular Biology, Osaka University, Osaka, Japan.

出版信息

Mol Ther. 2011 Feb;19(2):400-7. doi: 10.1038/mt.2010.241. Epub 2010 Nov 23.

Abstract

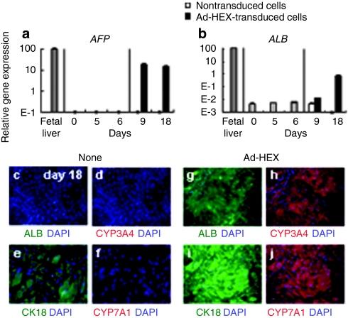
Human embryonic stem cells (ESCs) and induced pluripotent stem cells (iPSCs) have the potential to differentiate into all cell lineages, including hepatocytes, in vitro. Induced hepatocytes have a wide range of potential application in biomedical research, drug discovery, and the treatment of liver disease. However, the existing protocols for hepatic differentiation of PSCs are not very efficient. In this study, we developed an efficient method to induce hepatoblasts, which are progenitors of hepatocytes, from human ESCs and iPSCs by overexpression of the HEX gene, which is a homeotic gene and also essential for hepatic differentiation, using a HEX-expressing adenovirus (Ad) vector under serum/feeder cell-free chemically defined conditions. Ad-HEX-transduced cells expressed α-fetoprotein (AFP) at day 9 and then expressed albumin (ALB) at day 12. Furthermore, the Ad-HEX-transduced cells derived from human iPSCs also produced several cytochrome P450 (CYP) isozymes, and these P450 isozymes were capable of converting the substrates to metabolites and responding to the chemical stimulation. Our differentiation protocol using Ad vector-mediated transient HEX transduction under chemically defined conditions efficiently generates hepatoblasts from human ESCs and iPSCs. Thus, our methods would be useful for not only drug screening but also therapeutic applications.

摘要

人胚胎干细胞(ESCs)和诱导多能干细胞(iPSCs)具有体外分化为包括肝细胞在内的所有细胞谱系的潜力。诱导产生的肝细胞在生物医学研究、药物发现和肝脏疾病治疗方面具有广泛的潜在应用。然而,现有的 PSC 肝向分化方案效率不是很高。在这项研究中,我们通过过表达 HEX 基因,在无血清/饲养细胞的化学定义条件下,使用表达 HEX 的腺病毒(Ad)载体,从人 ESC 和 iPSC 中高效诱导出肝母细胞(肝细胞的前体细胞)。Ad-HEX 转导的细胞在第 9 天表达α-胎蛋白(AFP),然后在第 12 天表达白蛋白(ALB)。此外,来自人 iPSC 的 Ad-HEX 转导细胞还产生了几种细胞色素 P450(CYP)同工酶,这些 P450 同工酶能够将底物转化为代谢物,并对化学刺激作出反应。我们使用 Ad 载体介导的短暂 HEX 转导,在化学定义条件下的分化方案,能够从人 ESC 和 iPSC 中高效产生肝母细胞。因此,我们的方法不仅对药物筛选有用,而且对治疗应用也有用。

https://cdn.ncbi.nlm.nih.gov/pmc/blobs/84ea/3034848/df67e2d313c1/mt2010241f1.jpg

文献AI研究员

20分钟写一篇综述,助力文献阅读效率提升50倍。

立即体验

用中文搜PubMed

大模型驱动的PubMed中文搜索引擎

马上搜索

文档翻译

学术文献翻译模型,支持多种主流文档格式。

立即体验