Suppr超能文献

Zfp521 通过依赖于 HDAC3 的 Runx2 活性衰减来控制骨量。

Zfp521 controls bone mass by HDAC3-dependent attenuation of Runx2 activity.

机构信息

Department of Medicine, Harvard Medical School, Harvard School of Dental Medicine, Harvard University, Boston, MA 02115, USA.

出版信息

J Cell Biol. 2010 Dec 27;191(7):1271-83. doi: 10.1083/jcb.201009107. Epub 2010 Dec 20.

Abstract

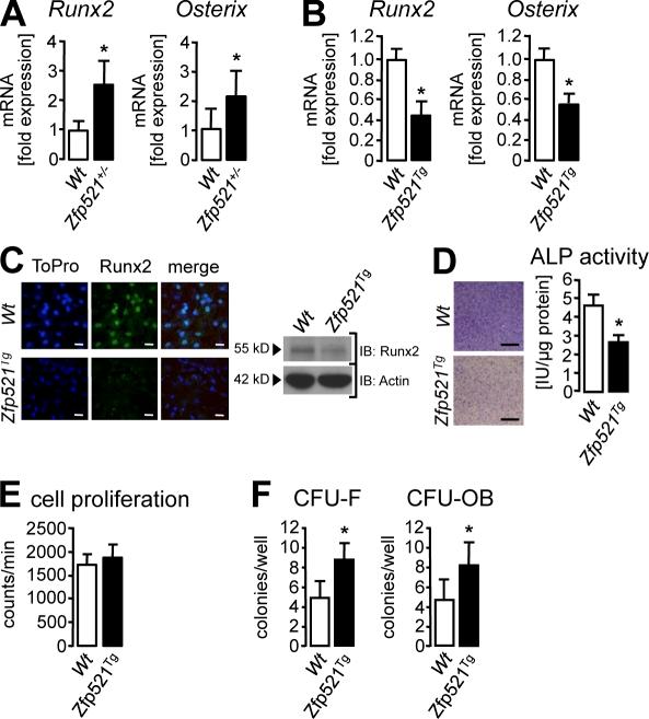
Runx2 is indispensable for osteoblast lineage commitment and early differentiation but also blocks osteoblast maturation, thereby causing bone loss in Runx2 transgenic mice. Zinc finger protein 521 (Zfp521) antagonizes Runx2 in vivo. Eliminating one Zfp521 allele mitigates the cleidocranial dysplasia-like phenotype of newborn Runx2(+/-) mice, whereas overexpressing Zfp521 exacerbates it. Overexpressing Zfp521 also reverses the severe osteopenia of adult Runx2 transgenic mice. Zfp521 binds to both Runx2 and histone deacetylase 3 (HDAC3), promotes their association, and antagonizes Runx2 transcriptional activity in an HDAC3-dependent manner. Mutating the Zfp521 zinc finger domains 6 and 26 reduces the binding of Zfp521 to Runx2 and inhibition of Runx2 activity. These data provide evidence that Zfp521 antagonizes Runx2 in vivo and thereby regulates two stages of osteoblast development, early during mesenchymal cell lineage commitment and later during osteoblast maturation. Thus, the balance and molecular interplay between Zfp521 and Runx2 contribute to the control of osteoblast differentiation, skeletal development, and bone homeostasis.

摘要

Runx2 对于成骨细胞谱系的确定和早期分化是不可或缺的,但也会阻止成骨细胞的成熟,从而导致 Runx2 转基因小鼠的骨质流失。锌指蛋白 521(Zfp521)在体内拮抗 Runx2。消除一个 Zfp521 等位基因可减轻新生 Runx2(+/-)小鼠的类 cleidocranial 发育不全表型,而过表达 Zfp521 则会使其加重。过表达 Zfp521 还可逆转成年 Runx2 转基因小鼠的严重骨质疏松症。Zfp521 与 Runx2 和组蛋白去乙酰化酶 3(HDAC3)都结合,促进它们的结合,并以依赖于 HDAC3 的方式拮抗 Runx2 的转录活性。突变 Zfp521 的锌指结构域 6 和 26 会降低 Zfp521 与 Runx2 的结合以及对 Runx2 活性的抑制。这些数据提供了证据表明,Zfp521 在体内拮抗 Runx2,从而调节成骨细胞发育的两个阶段,即在间充质细胞谱系确定的早期阶段和随后的成骨细胞成熟阶段。因此,Zfp521 和 Runx2 之间的平衡和分子相互作用有助于控制成骨细胞分化、骨骼发育和骨稳态。

https://cdn.ncbi.nlm.nih.gov/pmc/blobs/fb86/3010073/0d89c88471d6/JCB_201009107_RGB_Fig1.jpg

文献AI研究员

20分钟写一篇综述,助力文献阅读效率提升50倍。

立即体验

用中文搜PubMed

大模型驱动的PubMed中文搜索引擎

马上搜索

文档翻译

学术文献翻译模型,支持多种主流文档格式。

立即体验