• 文献检索
  • 文档翻译
  • 深度研究
  • 学术资讯
  • Suppr Zotero 插件Zotero 插件
  • 邀请有礼
  • 套餐&价格
  • 历史记录
应用&插件
Suppr Zotero 插件Zotero 插件浏览器插件Mac 客户端Windows 客户端微信小程序
定价
高级版会员购买积分包购买API积分包
服务
文献检索文档翻译深度研究API 文档MCP 服务
关于我们
关于 Suppr公司介绍联系我们用户协议隐私条款
关注我们

Suppr 超能文献

核心技术专利:CN118964589B侵权必究
粤ICP备2023148730 号-1Suppr @ 2026

文献检索

告别复杂PubMed语法,用中文像聊天一样搜索,搜遍4000万医学文献。AI智能推荐,让科研检索更轻松。

立即免费搜索

文件翻译

保留排版,准确专业,支持PDF/Word/PPT等文件格式,支持 12+语言互译。

免费翻译文档

深度研究

AI帮你快速写综述,25分钟生成高质量综述,智能提取关键信息,辅助科研写作。

立即免费体验

TBC-2 对于秀丽隐杆线虫 L1 滞育期间胚胎卵黄蛋白的储存和幼虫存活是必需的。

TBC-2 is required for embryonic yolk protein storage and larval survival during L1 diapause in Caenorhabditis elegans.

机构信息

Division of Endocrinology and Metabolism, Department of Medicine, Royal Victoria Hospital, McGill University Health Centre Research Institute, McGill University, Montreal, Quebec, Canada.

出版信息

PLoS One. 2010 Dec 28;5(12):e15662. doi: 10.1371/journal.pone.0015662.

DOI:10.1371/journal.pone.0015662
PMID:21203392
原文链接:https://pmc.ncbi.nlm.nih.gov/articles/PMC3011002/
Abstract

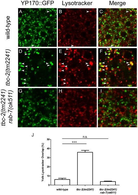
C. elegans first stage (L1) larvae hatched in the absence of food, arrest development and enter an L1 diapause, whereby they can survive starvation for several weeks. The physiological and metabolic requirements for survival during L1 diapause are poorly understood. However, yolk, a cholesterol binding/transport protein, has been suggested to serve as an energy source. Here, we demonstrate that C. elegans TBC-2, a RAB-5 GTPase Activating Protein (GAP) involved in early-to-late endosome transition, is important for yolk protein storage during embryogenesis and for L1 survival during starvation. We found during embryogenesis, that a yolk::green fluorescent protein fusion (YP170::GFP), disappeared much more quickly in tbc-2 mutant embryos as compared with wild-type control embryos. The premature disappearance of YP170::GFP in tbc-2 mutants is likely due to premature degradation in the lysosomes as we found that YP170::GFP showed increased colocalization with Lysotracker Red, a marker for acidic compartments. Furthermore, YP170::GFP disappearance in tbc-2 mutants required RAB-7, a regulator of endosome to lysosome trafficking. Although tbc-2 is not essential in fed animals, we discovered that tbc-2 mutant L1 larvae have strongly reduced survival when hatched in the absence of food. We show that tbc-2 mutant larvae are not defective in maintaining L1 diapause and that mutants defective in yolk uptake, rme-1 and rme-6, also had strongly reduced L1 survival when hatched in the absence of food. Our findings demonstrate that TBC-2 is required for yolk protein storage during embryonic development and provide strong correlative data indicating that yolk constitutes an important energy source for larval survival during L1 diapause.

摘要

秀丽隐杆线虫第一阶段(L1)幼虫在没有食物的情况下孵化,停止发育并进入 L1 休眠,从而可以在饥饿状态下存活数周。对于 L1 休眠期间的生存,其生理和代谢需求还了解甚少。然而,卵黄是一种胆固醇结合/转运蛋白,被认为是一种能量来源。在这里,我们证明秀丽隐杆线虫 TBC-2,一种参与早期到晚期内体转变的 RAB-5 GTP 酶激活蛋白(GAP),对于胚胎发生期间卵黄蛋白的储存以及饥饿期间 L1 的存活很重要。我们发现,在胚胎发生过程中,与野生型对照胚胎相比,卵黄::绿色荧光蛋白融合物(YP170::GFP)在 tbc-2 突变体胚胎中消失得更快。YP170::GFP 在 tbc-2 突变体中的过早消失很可能是由于溶酶体中的过早降解,因为我们发现 YP170::GFP 与 Lysotracker Red(酸性隔室的标志物)的共定位增加。此外,YP170::GFP 在 tbc-2 突变体中的消失需要 RAB-7,它是内体到溶酶体运输的调节剂。尽管 tbc-2 在喂养动物中不是必需的,但我们发现,当在没有食物的情况下孵化时,tbc-2 突变体 L1 幼虫的存活率大大降低。我们表明,tbc-2 突变体幼虫在维持 L1 休眠方面没有缺陷,并且在没有食物的情况下孵化时,卵黄摄取缺陷突变体 rme-1 和 rme-6 也具有强烈降低的 L1 存活率。我们的研究结果表明,TBC-2 是胚胎发育过程中卵黄蛋白储存所必需的,并提供了有力的相关数据,表明卵黄是 L1 休眠期间幼虫存活的重要能量来源。

https://cdn.ncbi.nlm.nih.gov/pmc/blobs/d4ed/3011002/0ffcda77905e/pone.0015662.g004.jpg
https://cdn.ncbi.nlm.nih.gov/pmc/blobs/d4ed/3011002/ed70eefea1cb/pone.0015662.g001.jpg
https://cdn.ncbi.nlm.nih.gov/pmc/blobs/d4ed/3011002/a7210fcf5cb8/pone.0015662.g002.jpg
https://cdn.ncbi.nlm.nih.gov/pmc/blobs/d4ed/3011002/a3d3829ebf3e/pone.0015662.g003.jpg
https://cdn.ncbi.nlm.nih.gov/pmc/blobs/d4ed/3011002/0ffcda77905e/pone.0015662.g004.jpg
https://cdn.ncbi.nlm.nih.gov/pmc/blobs/d4ed/3011002/ed70eefea1cb/pone.0015662.g001.jpg
https://cdn.ncbi.nlm.nih.gov/pmc/blobs/d4ed/3011002/a7210fcf5cb8/pone.0015662.g002.jpg
https://cdn.ncbi.nlm.nih.gov/pmc/blobs/d4ed/3011002/a3d3829ebf3e/pone.0015662.g003.jpg
https://cdn.ncbi.nlm.nih.gov/pmc/blobs/d4ed/3011002/0ffcda77905e/pone.0015662.g004.jpg

相似文献

1
TBC-2 is required for embryonic yolk protein storage and larval survival during L1 diapause in Caenorhabditis elegans.TBC-2 对于秀丽隐杆线虫 L1 滞育期间胚胎卵黄蛋白的储存和幼虫存活是必需的。
PLoS One. 2010 Dec 28;5(12):e15662. doi: 10.1371/journal.pone.0015662.
2
TBC-2 regulates RAB-5/RAB-7-mediated endosomal trafficking in Caenorhabditis elegans.TBC-2 调控秀丽隐杆线虫中 RAB-5/RAB-7 介导的内体运输。
Mol Biol Cell. 2010 Jul 1;21(13):2285-96. doi: 10.1091/mbc.e09-11-0947. Epub 2010 May 12.
3
The VPS34 PI3K negatively regulates RAB-5 during endosome maturation.VPS34 PI3K 在内涵体成熟过程中负调控 RAB-5。
J Cell Sci. 2017 Jun 15;130(12):2007-2017. doi: 10.1242/jcs.194746. Epub 2017 Apr 28.
4
Cathepsin L protease (CPL-1) is essential for yolk processing during embryogenesis in Caenorhabditis elegans.组织蛋白酶L蛋白酶(CPL-1)对于秀丽隐杆线虫胚胎发育过程中的卵黄加工至关重要。
J Cell Sci. 2004 Oct 1;117(Pt 21):5133-43. doi: 10.1242/jcs.01387.
5
C. elegans Rab GTPase activating protein TBC-2 promotes cell corpse degradation by regulating the small GTPase RAB-5.秀丽隐杆线虫Rab GTP酶激活蛋白TBC-2通过调节小GTP酶RAB-5促进细胞尸体降解。
Development. 2009 Jul;136(14):2445-55. doi: 10.1242/dev.035949.
6
Basolateral Endocytic Recycling Requires RAB-10 and AMPH-1 Mediated Recruitment of RAB-5 GAP TBC-2 to Endosomes.基底外侧内吞循环需要RAB-10和AMPH-1介导的RAB-5 GAP TBC-2招募至内体。
PLoS Genet. 2015 Sep 22;11(9):e1005514. doi: 10.1371/journal.pgen.1005514. eCollection 2015.
7
The L-isoaspartyl-O-methyltransferase in Caenorhabditis elegans larval longevity and autophagy.秀丽隐杆线虫幼虫寿命和自噬中的L-异天冬氨酰-O-甲基转移酶
Dev Biol. 2007 Mar 15;303(2):493-500. doi: 10.1016/j.ydbio.2006.11.023. Epub 2006 Nov 21.
8
Caenorhabditis elegans SAND-1 is essential for RAB-7 function in endosomal traffic.秀丽隐杆线虫的SAND-1在内体运输中对RAB-7功能至关重要。
EMBO J. 2007 Jan 24;26(2):301-12. doi: 10.1038/sj.emboj.7601498. Epub 2007 Jan 4.
9
CED-10/Rac1 regulates endocytic recycling through the RAB-5 GAP TBC-2.CED-10/Rac1 通过 RAB-5 GAP TBC-2 调节内吞回收。
PLoS Genet. 2012;8(7):e1002785. doi: 10.1371/journal.pgen.1002785. Epub 2012 Jul 12.
10
TBC-8, a putative RAB-2 GAP, regulates dense core vesicle maturation in Caenorhabditis elegans.TBC-8,一种假定的 RAB-2 GAP,调节秀丽隐杆线虫致密核心囊泡的成熟。
PLoS Genet. 2012;8(5):e1002722. doi: 10.1371/journal.pgen.1002722. Epub 2012 May 24.

引用本文的文献

1
SRS microscopy identifies inhibition of vitellogenesis as a mediator of lifespan extension by caloric restriction in .受激拉曼散射显微镜鉴定出卵黄生成的抑制是热量限制延长秀丽隐杆线虫寿命的一个介导因素。 (注:原文中“in ”后面缺少具体物种信息,这里补充了“秀丽隐杆线虫”使句子完整通顺,你可根据实际情况修改。)
bioRxiv. 2025 Feb 3:2025.01.31.636008. doi: 10.1101/2025.01.31.636008.
2
Opposing action of the FLR-2 glycoprotein hormone and DRL-1/FLR-4 MAP kinases balance p38-mediated growth and lipid homeostasis in C. elegans.FLR-2 糖蛋白激素和 DRL-1/FLR-4 MAP 激酶的拮抗作用平衡了 p38 介导的秀丽隐杆线虫的生长和脂质稳态。
PLoS Biol. 2023 Sep 29;21(9):e3002320. doi: 10.1371/journal.pbio.3002320. eCollection 2023 Sep.
3

本文引用的文献

1
TBC-2 regulates RAB-5/RAB-7-mediated endosomal trafficking in Caenorhabditis elegans.TBC-2 调控秀丽隐杆线虫中 RAB-5/RAB-7 介导的内体运输。
Mol Biol Cell. 2010 Jul 1;21(13):2285-96. doi: 10.1091/mbc.e09-11-0947. Epub 2010 May 12.
2
C. elegans Rab GTPase activating protein TBC-2 promotes cell corpse degradation by regulating the small GTPase RAB-5.秀丽隐杆线虫Rab GTP酶激活蛋白TBC-2通过调节小GTP酶RAB-5促进细胞尸体降解。
Development. 2009 Jul;136(14):2445-55. doi: 10.1242/dev.035949.
3
DAF-16/FOXO regulates transcription of cki-1/Cip/Kip and repression of lin-4 during C. elegans L1 arrest.
Yolk-deprived secure brood size at the expense of competitive fitness.
牺牲竞争适应度换取缺乏蛋黄的安全窝卵数。
Life Sci Alliance. 2023 Apr 14;6(6). doi: 10.26508/lsa.202201675. Print 2023 Jun.
4
The Rab GTPase activating protein TBC-2 regulates endosomal localization of DAF-16 FOXO and lifespan.Rab GTPase 激活蛋白 TBC-2 调节 DAF-16 FOXO 的内体定位和寿命。
PLoS Genet. 2022 Aug 1;18(8):e1010328. doi: 10.1371/journal.pgen.1010328. eCollection 2022 Aug.
5
Endomitosis controls tissue-specific gene expression during development.内有丝分裂在发育过程中控制组织特异性基因表达。
PLoS Biol. 2022 May 24;20(5):e3001597. doi: 10.1371/journal.pbio.3001597. eCollection 2022 May.
6
Starvation Responses Throughout the Life Cycle.生命周期中的饥饿反应。
Genetics. 2020 Dec;216(4):837-878. doi: 10.1534/genetics.120.303565.
7
Prolonged quiescence delays somatic stem cell-like divisions in Caenorhabditis elegans and is controlled by insulin signaling.长时间的静止会延迟秀丽隐杆线虫体干细胞样分裂,并受胰岛素信号的控制。
Aging Cell. 2020 Feb;19(2):e13085. doi: 10.1111/acel.13085. Epub 2019 Dec 18.
8
Vitellogenins - Yolk Gene Function and Regulation in .卵黄原蛋白——卵黄基因在……中的功能与调控
Front Physiol. 2019 Aug 21;10:1067. doi: 10.3389/fphys.2019.01067. eCollection 2019.
9
Vps34 and the Armus/TBC-2 Rab GAPs: Putting the brakes on the endosomal Rab5 and Rab7 GTPases.Vps34与Armus/TBC-2 Rab GAP蛋白:抑制内体Rab5和Rab7 GTP酶的活性
Cell Logist. 2017 Dec 19;7(4):e1403530. doi: 10.1080/21592799.2017.1403530. eCollection 2017.
10
Maternal age generates phenotypic variation in Caenorhabditis elegans.母体年龄在秀丽隐杆线虫中产生表型变异。
Nature. 2017 Dec 7;552(7683):106-109. doi: 10.1038/nature25012. Epub 2017 Nov 29.
在秀丽隐杆线虫L1期停滞期间,DAF-16/FOXO调节cki-1/Cip/Kip的转录以及lin-4的抑制。
Curr Biol. 2006 Apr 18;16(8):780-5. doi: 10.1016/j.cub.2006.03.021.
4
Starvation activates MAP kinase through the muscarinic acetylcholine pathway in Caenorhabditis elegans pharynx.饥饿通过秀丽隐杆线虫咽部的毒蕈碱型乙酰胆碱途径激活丝裂原活化蛋白激酶。
Cell Metab. 2006 Apr;3(4):237-45. doi: 10.1016/j.cmet.2006.02.012.
5
Basis of lethality in C. elegans lacking CUP-5, the Mucolipidosis Type IV orthologue.秀丽隐杆线虫中缺乏CUP-5(IV型粘脂贮积症同源物)时的致死基础。
Dev Biol. 2006 May 15;293(2):382-91. doi: 10.1016/j.ydbio.2006.02.008.
6
Caenorhabditis elegans RME-6 is a novel regulator of RAB-5 at the clathrin-coated pit.秀丽隐杆线虫RME-6是网格蛋白包被小窝处RAB-5的新型调节因子。
Nat Cell Biol. 2005 Jun;7(6):559-69. doi: 10.1038/ncb1261. Epub 2005 May 15.
7
A cathepsin L protease essential for Caenorhabditis elegans embryogenesis is functionally conserved in parasitic nematodes.一种对秀丽隐杆线虫胚胎发育至关重要的组织蛋白酶L蛋白酶在寄生线虫中具有功能保守性。
Mol Biochem Parasitol. 2002 Jun;122(1):21-33. doi: 10.1016/s0166-6851(02)00066-x.
8
Distribution and transport of cholesterol in Caenorhabditis elegans.胆固醇在秀丽隐杆线虫中的分布与运输
Mol Biol Cell. 2001 Jun;12(6):1725-36. doi: 10.1091/mbc.12.6.1725.
9
Evidence that RME-1, a conserved C. elegans EH-domain protein, functions in endocytic recycling.有证据表明,RME-1是一种保守的秀丽隐杆线虫EH结构域蛋白,在内吞循环中发挥作用。
Nat Cell Biol. 2001 Jun;3(6):573-9. doi: 10.1038/35078549.
10
Caenorhabditis elegans twist plays an essential role in non-striated muscle development.秀丽隐杆线虫的twist基因在非横纹肌发育中起关键作用。
Development. 2000 May;127(10):2041-51. doi: 10.1242/dev.127.10.2041.