• 文献检索
  • 文档翻译
  • 深度研究
  • 学术资讯
  • Suppr Zotero 插件Zotero 插件
  • 邀请有礼
  • 套餐&价格
  • 历史记录
应用&插件
Suppr Zotero 插件Zotero 插件浏览器插件Mac 客户端Windows 客户端微信小程序
定价
高级版会员购买积分包购买API积分包
服务
文献检索文档翻译深度研究API 文档MCP 服务
关于我们
关于 Suppr公司介绍联系我们用户协议隐私条款
关注我们

Suppr 超能文献

核心技术专利:CN118964589B侵权必究
粤ICP备2023148730 号-1Suppr @ 2026

文献检索

告别复杂PubMed语法,用中文像聊天一样搜索,搜遍4000万医学文献。AI智能推荐,让科研检索更轻松。

立即免费搜索

文件翻译

保留排版,准确专业,支持PDF/Word/PPT等文件格式,支持 12+语言互译。

免费翻译文档

深度研究

AI帮你快速写综述,25分钟生成高质量综述,智能提取关键信息,辅助科研写作。

立即免费体验

Claudin-2 的表达会增加结肠癌细胞的致瘤性:表皮生长因子受体的激活作用。

Claudin-2 expression increases tumorigenicity of colon cancer cells: role of epidermal growth factor receptor activation.

机构信息

Department of Surgery, Vanderbilt University Medical Center, Nashville, TN 37232, USA.

出版信息

Oncogene. 2011 Jul 21;30(29):3234-47. doi: 10.1038/onc.2011.43. Epub 2011 Mar 7.

DOI:10.1038/onc.2011.43
PMID:21383692
原文链接:https://pmc.ncbi.nlm.nih.gov/articles/PMC3591522/
Abstract

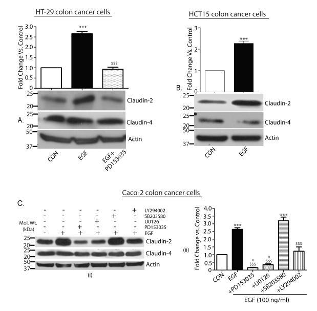
Claudin-2 is a unique member of the claudin family of transmembrane proteins, as its expression is restricted to the leaky epithelium in vivo and correlates with epithelial leakiness in vitro. However, recent evidence suggests potential functions of claudin-2 that are relevant to neoplastic transformation and growth. In accordance, here we report, on the basis of analysis of mRNA and protein expression using a total of 309 patient samples that claudin-2 expression is significantly increased in colorectal cancer and correlates with cancer progression. We also report similar increases in claudin-2 expression in inflammatory bowel disease-associated colorectal cancer. Most importantly, we demonstrate that the increased claudin-2 expression in colorectal cancer is causally associated with tumor growth as forced claudin-2 expression in colon cancer cells that do not express claudin-2 resulted in significant increases in cell proliferation, anchorage-independent growth and tumor growth in vivo. We further show that the colonic microenvironment regulates claudin-2 expression in a manner dependent on signaling through the EGF receptor (EGFR), a key regulator of colon tumorigenesis. In addition, claudin-2 expression is specifically decreased in the colon of waved-2 mice, naturally deficient in EGFR activation. Furthermore, genetic silencing of claudin-2 expression in Caco-2, a colon cancer cell line, prevents the EGF-induced increase in cell proliferation. Taken together, these results uncover a novel role for claudin-2 in promoting colon cancer, potentially via EGFR transactivation.

摘要

紧密连接蛋白-2 是紧密连接蛋白家族中独特的跨膜蛋白成员,因为其表达局限于体内的渗漏上皮组织,并且与体外上皮组织的渗漏性相关。然而,最近的证据表明紧密连接蛋白-2 具有与肿瘤转化和生长相关的潜在功能。因此,我们基于总共 309 个患者样本的 mRNA 和蛋白表达分析,报道了紧密连接蛋白-2 在结直肠癌中表达显著增加,并与癌症进展相关。我们还报道了在炎症性肠病相关的结直肠癌中紧密连接蛋白-2 表达的类似增加。最重要的是,我们证明了结直肠癌中紧密连接蛋白-2 的表达增加与肿瘤生长有关,因为在不表达紧密连接蛋白-2 的结肠癌细胞中强制表达紧密连接蛋白-2 导致细胞增殖、无锚定生长和体内肿瘤生长显著增加。我们进一步表明,结肠微环境以依赖于表皮生长因子受体(EGFR)信号的方式调节紧密连接蛋白-2 的表达,EGFR 是结肠肿瘤发生的关键调节剂。此外,在 EGFR 激活天然缺乏的 waved-2 小鼠的结肠中,紧密连接蛋白-2 的表达特异性降低。此外,在结肠癌细胞系 Caco-2 中基因沉默紧密连接蛋白-2 的表达可防止 EGF 诱导的细胞增殖增加。总之,这些结果揭示了紧密连接蛋白-2 在促进结肠癌中的新作用,可能通过 EGFR 反式激活。

https://cdn.ncbi.nlm.nih.gov/pmc/blobs/30c6/3591522/358074f0bf6c/nihms-268286-f0008.jpg
https://cdn.ncbi.nlm.nih.gov/pmc/blobs/30c6/3591522/f017bf822fe5/nihms-268286-f0001.jpg
https://cdn.ncbi.nlm.nih.gov/pmc/blobs/30c6/3591522/023790102f9c/nihms-268286-f0002.jpg
https://cdn.ncbi.nlm.nih.gov/pmc/blobs/30c6/3591522/0c29095af4eb/nihms-268286-f0004.jpg
https://cdn.ncbi.nlm.nih.gov/pmc/blobs/30c6/3591522/e3fa25096929/nihms-268286-f0005.jpg
https://cdn.ncbi.nlm.nih.gov/pmc/blobs/30c6/3591522/a99ab9f46abc/nihms-268286-f0006.jpg
https://cdn.ncbi.nlm.nih.gov/pmc/blobs/30c6/3591522/dadaccf4bf4a/nihms-268286-f0007.jpg
https://cdn.ncbi.nlm.nih.gov/pmc/blobs/30c6/3591522/358074f0bf6c/nihms-268286-f0008.jpg
https://cdn.ncbi.nlm.nih.gov/pmc/blobs/30c6/3591522/f017bf822fe5/nihms-268286-f0001.jpg
https://cdn.ncbi.nlm.nih.gov/pmc/blobs/30c6/3591522/023790102f9c/nihms-268286-f0002.jpg
https://cdn.ncbi.nlm.nih.gov/pmc/blobs/30c6/3591522/0c29095af4eb/nihms-268286-f0004.jpg
https://cdn.ncbi.nlm.nih.gov/pmc/blobs/30c6/3591522/e3fa25096929/nihms-268286-f0005.jpg
https://cdn.ncbi.nlm.nih.gov/pmc/blobs/30c6/3591522/a99ab9f46abc/nihms-268286-f0006.jpg
https://cdn.ncbi.nlm.nih.gov/pmc/blobs/30c6/3591522/dadaccf4bf4a/nihms-268286-f0007.jpg
https://cdn.ncbi.nlm.nih.gov/pmc/blobs/30c6/3591522/358074f0bf6c/nihms-268286-f0008.jpg

相似文献

1
Claudin-2 expression increases tumorigenicity of colon cancer cells: role of epidermal growth factor receptor activation.Claudin-2 的表达会增加结肠癌细胞的致瘤性:表皮生长因子受体的激活作用。
Oncogene. 2011 Jul 21;30(29):3234-47. doi: 10.1038/onc.2011.43. Epub 2011 Mar 7.
2
Claudin-7 expression induces mesenchymal to epithelial transformation (MET) to inhibit colon tumorigenesis.Claudin-7表达诱导间充质向上皮转化(MET)以抑制结肠肿瘤发生。
Oncogene. 2015 Aug 27;34(35):4570-80. doi: 10.1038/onc.2014.385. Epub 2014 Dec 15.
3
Claudin-3 overexpression increases the malignant potential of colorectal cancer cells: roles of ERK1/2 and PI3K-Akt as modulators of EGFR signaling.Claudin-3 过表达增加结直肠癌细胞的恶性潜能:ERK1/2 和 PI3K-Akt 作为 EGFR 信号转导调节剂的作用。
PLoS One. 2013 Sep 19;8(9):e74994. doi: 10.1371/journal.pone.0074994. eCollection 2013.
4
Epidermal growth factor receptor activation differentially regulates claudin expression and enhances transepithelial resistance in Madin-Darby canine kidney cells.表皮生长因子受体激活对紧密连接蛋白表达有不同调节作用,并增强了Madin-Darby犬肾细胞的跨上皮电阻。
J Biol Chem. 2004 Jan 30;279(5):3543-52. doi: 10.1074/jbc.M308682200. Epub 2003 Oct 30.
5
Epidermal growth factor expression in human colon and colon carcinomas: anti-sense epidermal growth factor receptor RNA down-regulates the proliferation of human colon cancer cells.人结肠及结肠癌中表皮生长因子的表达:反义表皮生长因子受体RNA下调人结肠癌细胞的增殖。
Int J Cancer. 1995 Sep 15;62(6):661-7. doi: 10.1002/ijc.2910620603.
6
Claudin-1 regulates cellular transformation and metastatic behavior in colon cancer.紧密连接蛋白-1调节结肠癌中的细胞转化和转移行为。
J Clin Invest. 2005 Jul;115(7):1765-76. doi: 10.1172/JCI24543. Epub 2005 Jun 16.
7
HDAC inhibitors regulate claudin-1 expression in colon cancer cells through modulation of mRNA stability.组蛋白去乙酰化酶抑制剂通过调节 mRNA 稳定性调控结肠癌细胞中 Claudin-1 的表达。
Oncogene. 2010 Jan 14;29(2):305-12. doi: 10.1038/onc.2009.324. Epub 2009 Nov 2.
8
Increase in claudin-2 expression by an EGFR/MEK/ERK/c-Fos pathway in lung adenocarcinoma A549 cells.表皮生长因子受体/丝裂原活化蛋白激酶/细胞外信号调节激酶/c-Fos信号通路使肺腺癌A549细胞中紧密连接蛋白2表达增加。
Biochim Biophys Acta. 2012 Jun;1823(6):1110-8. doi: 10.1016/j.bbamcr.2012.04.005. Epub 2012 Apr 24.
9
Extracellular pyruvate kinase M2 facilitates cell migration by upregulating claudin-1 expression in colon cancer cells.细胞外丙酮酸激酶 M2 通过上调结肠癌细胞中 Claudin-1 的表达促进细胞迁移。
Biochem Cell Biol. 2020 Apr;98(2):219-226. doi: 10.1139/bcb-2019-0139. Epub 2019 Sep 23.
10
A novel long non-coding RNA from the HOXA6-HOXA5 locus facilitates colon cancer cell growth.HOXA6-HOXA5 基因座上的一个新型长非编码 RNA 促进结肠癌细胞生长。
BMC Cancer. 2019 Jun 3;19(1):532. doi: 10.1186/s12885-019-5715-0.

引用本文的文献

1
Tight junctional protein family, Claudins in cancer and cancer metastasis.紧密连接蛋白家族,claudins与癌症及癌症转移
Front Oncol. 2025 Jul 4;15:1596460. doi: 10.3389/fonc.2025.1596460. eCollection 2025.
2
Long-Term Exposure of Fresh and Aged Nano Zinc Oxide Promotes Hepatocellular Carcinoma Malignancy by Up-Regulating Claudin-2.长期暴露于新鲜和老化纳米氧化锌通过上调 Claudin-2 促进肝癌恶性转化。
Int J Nanomedicine. 2024 Oct 1;19:9989-10008. doi: 10.2147/IJN.S478279. eCollection 2024.
3
The Expression of the Claudin Family of Proteins in Colorectal Cancer.

本文引用的文献

1
Membrane-anchored serine protease matriptase regulates epithelial barrier formation and permeability in the intestine.膜结合丝氨酸蛋白酶组织蛋白酶 Matriptase 调控肠道上皮屏障的形成和通透性。
Proc Natl Acad Sci U S A. 2010 Mar 2;107(9):4200-5. doi: 10.1073/pnas.0903923107. Epub 2010 Feb 8.
2
Symplekin promotes tumorigenicity by up-regulating claudin-2 expression.Symplekin 通过上调 Claudin-2 的表达促进肿瘤发生。
Proc Natl Acad Sci U S A. 2010 Feb 9;107(6):2628-33. doi: 10.1073/pnas.0903747107. Epub 2010 Jan 25.
3
Prognostic effect of activated EGFR expression in human colon carcinomas: comparison with EGFR status.
Claudin 家族蛋白在结直肠癌中的表达。
Biomolecules. 2024 Feb 24;14(3):272. doi: 10.3390/biom14030272.
4
Expression patterns of claudins in cancer.紧密连接蛋白在癌症中的表达模式。
Heliyon. 2023 Oct 29;9(11):e21338. doi: 10.1016/j.heliyon.2023.e21338. eCollection 2023 Nov.
5
Claudin-2 protects against colitis-associated cancer by promoting colitis-associated mucosal healing.Claudin-2 通过促进结肠炎相关黏膜愈合来预防结肠炎相关癌症。
J Clin Invest. 2023 Dec 1;133(23):e170771. doi: 10.1172/JCI170771.
6
Identification of key claudin genes associated with survival prognosis and diagnosis in colon cancer through integrated bioinformatic analysis.通过综合生物信息学分析鉴定与结肠癌生存预后和诊断相关的关键紧密连接蛋白基因。
Front Genet. 2023 Sep 19;14:1221815. doi: 10.3389/fgene.2023.1221815. eCollection 2023.
7
Aberrant Expression of Claudins in Head and Neck Carcinomas and Their Prognostic and Therapeutic Value: A Narrative Review.头颈部癌中紧密连接蛋白的异常表达及其预后和治疗价值:一项叙述性综述
Cancers (Basel). 2023 Aug 22;15(17):4208. doi: 10.3390/cancers15174208.
8
Expression of Claudins in Preneoplastic Conditions of the Gastrointestinal Tract: A Review.紧密连接蛋白在胃肠道癌前病变中的表达:综述
Cancers (Basel). 2023 Aug 14;15(16):4095. doi: 10.3390/cancers15164095.
9
P62/SQSTM1 binds with claudin-2 to target for selective autophagy in stressed intestinal epithelium.P62/SQSTM1 与 Claudin-2 结合,靶向应激状态下的肠道上皮细胞的选择性自噬。
Commun Biol. 2023 Jul 17;6(1):740. doi: 10.1038/s42003-023-05116-2.
10
Claudin Barriers on the Brink: How Conflicting Tissue and Cellular Priorities Drive IBD Pathogenesis.紧密连接屏障的边缘:组织和细胞的优先级冲突如何推动 IBD 的发病机制。
Int J Mol Sci. 2023 May 10;24(10):8562. doi: 10.3390/ijms24108562.
活化 EGFR 表达对人结肠癌的预后影响:与 EGFR 状态的比较。
Br J Cancer. 2010 Jan 5;102(1):165-72. doi: 10.1038/sj.bjc.6605473. Epub 2009 Dec 8.
4
HDAC inhibitors regulate claudin-1 expression in colon cancer cells through modulation of mRNA stability.组蛋白去乙酰化酶抑制剂通过调节 mRNA 稳定性调控结肠癌细胞中 Claudin-1 的表达。
Oncogene. 2010 Jan 14;29(2):305-12. doi: 10.1038/onc.2009.324. Epub 2009 Nov 2.
5
The claudins.紧密连接蛋白
Genome Biol. 2009;10(8):235. doi: 10.1186/gb-2009-10-8-235. Epub 2009 Aug 26.
6
Regulation of mucosal structure and barrier function in rat colon exposed to tumor necrosis factor alpha and interferon gamma in vitro: a novel model for studying the pathomechanisms of inflammatory bowel disease cytokines.体外肿瘤坏死因子α和干扰素γ作用下大鼠结肠黏膜结构和屏障功能的调节:一种研究炎症性肠病细胞因子发病机制的新模型
Scand J Gastroenterol. 2009;44(10):1226-35. doi: 10.1080/00365520903131973.
7
Effect of claudin expression on paracellular permeability, migration and invasion of colonic cancer cells.紧密连接蛋白表达对结肠癌细胞旁细胞通透性、迁移和侵袭的影响。
Biol Pharm Bull. 2009 May;32(5):825-31. doi: 10.1248/bpb.32.825.
8
Enhancing epithelial engraftment of rat mesenchymal stem cells restores epithelial barrier integrity.增强大鼠间充质干细胞的上皮植入可恢复上皮屏障完整性。
J Pathol. 2009 Jul;218(3):350-9. doi: 10.1002/path.2535.
9
TNFalpha up-regulates claudin-2 expression in epithelial HT-29/B6 cells via phosphatidylinositol-3-kinase signaling.肿瘤坏死因子α通过磷脂酰肌醇-3-激酶信号通路上调上皮性HT-29/B6细胞中紧密连接蛋白2的表达。
Cell Tissue Res. 2009 Apr;336(1):67-77. doi: 10.1007/s00441-009-0751-8. Epub 2009 Feb 13.
10
Epidermal growth factor receptor and claudin-2 participate in A549 permeability and remodeling: implications for non-small cell lung cancer tumor colonization.表皮生长因子受体和紧密连接蛋白2参与A549细胞的通透性和重塑:对非小细胞肺癌肿瘤定植的影响。
Mol Carcinog. 2009 Jun;48(6):488-97. doi: 10.1002/mc.20485.