Department of Molecular Biology, The Scripps Research Institute, La Jolla, California, United States of America.
PLoS Genet. 2011 Mar;7(3):e1001320. doi: 10.1371/journal.pgen.1001320. Epub 2011 Mar 3.
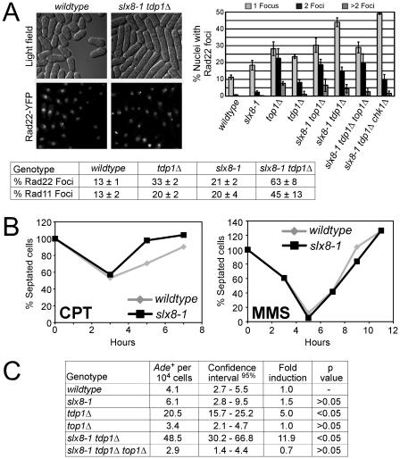
Through as yet undefined proteins and pathways, the SUMO-targeted ubiquitin ligase (STUbL) suppresses genomic instability by ubiquitinating SUMO conjugated proteins and driving their proteasomal destruction. Here, we identify a critical function for fission yeast STUbL in suppressing spontaneous and chemically induced topoisomerase I (Top1)-mediated DNA damage. Strikingly, cells with reduced STUbL activity are dependent on tyrosyl-DNA phosphodiesterase 1 (Tdp1). This is notable, as cells lacking Tdp1 are largely aphenotypic in the vegetative cell cycle due to the existence of alternative pathways for the removal of covalent Top1-DNA adducts (Top1cc). We further identify Rad60, a SUMO mimetic and STUbL-interacting protein, and the SUMO E3 ligase Nse2 as critical Top1cc repair factors in cells lacking Tdp1. Detection of Top1ccs using chromatin immunoprecipitation and quantitative PCR shows that they are elevated in cells lacking Tdp1 and STUbL, Rad60, or Nse2 SUMO ligase activity. These unrepaired Top1ccs are shown to cause DNA damage, hyper-recombination, and checkpoint-mediated cell cycle arrest. We further determine that Tdp1 and the nucleotide excision repair endonuclease Rad16-Swi10 initiate the major Top1cc repair pathways of fission yeast. Tdp1-based repair is the predominant activity outside S phase, likely acting on transcription-coupled Top1cc. Epistasis analyses suggest that STUbL, Rad60, and Nse2 facilitate the Rad16-Swi10 pathway, parallel to Tdp1. Collectively, these results reveal a unified role for STUbL, Rad60, and Nse2 in protecting genome stability against spontaneous Top1-mediated DNA damage.
通过目前尚未明确的蛋白质和途径,SUMO 靶向泛素连接酶(STUbL)通过泛素化 SUMO 缀合蛋白并驱动其蛋白酶体降解来抑制基因组不稳定性。在这里,我们确定了裂殖酵母 STUbL 在抑制自发和化学诱导的拓扑异构酶 I(Top1)介导的 DNA 损伤中的关键功能。引人注目的是,活性降低的 STUbL 细胞依赖于酪氨酸-DNA 磷酸二酯酶 1(Tdp1)。这是值得注意的,因为由于存在共价 Top1-DNA 加合物(Top1cc)的替代去除途径,缺乏 Tdp1 的细胞在营养细胞周期中基本上没有表型。我们进一步确定了 Rad60,一种 SUMO 模拟物和 STUbL 相互作用蛋白,以及 SUMO E3 连接酶 Nse2,作为缺乏 Tdp1 的细胞中关键的 Top1cc 修复因子。使用染色质免疫沉淀和定量 PCR 检测 Top1cc 表明,它们在缺乏 Tdp1 和 STUbL、Rad60 或 Nse2 SUMO 连接酶活性的细胞中升高。这些未修复的 Top1cc 会导致 DNA 损伤、超重组和检查点介导的细胞周期停滞。我们进一步确定 Tdp1 和核苷酸切除修复内切酶 Rad16-Swi10 启动裂殖酵母的主要 Top1cc 修复途径。Tdp1 为基础的修复是 S 期外的主要活性,可能作用于转录偶联的 Top1cc。遗传相互作用分析表明,STUbL、Rad60 和 Nse2 促进 Rad16-Swi10 途径,与 Tdp1 平行。总之,这些结果揭示了 STUbL、Rad60 和 Nse2 在保护基因组稳定性免受自发的 Top1 介导的 DNA 损伤方面的统一作用。