• 文献检索
  • 文档翻译
  • 深度研究
  • 学术资讯
  • Suppr Zotero 插件Zotero 插件
  • 邀请有礼
  • 套餐&价格
  • 历史记录
应用&插件
Suppr Zotero 插件Zotero 插件浏览器插件Mac 客户端Windows 客户端微信小程序
定价
高级版会员购买积分包购买API积分包
服务
文献检索文档翻译深度研究API 文档MCP 服务
关于我们
关于 Suppr公司介绍联系我们用户协议隐私条款
关注我们

Suppr 超能文献

核心技术专利:CN118964589B侵权必究
粤ICP备2023148730 号-1Suppr @ 2026

文献检索

告别复杂PubMed语法,用中文像聊天一样搜索,搜遍4000万医学文献。AI智能推荐,让科研检索更轻松。

立即免费搜索

文件翻译

保留排版,准确专业,支持PDF/Word/PPT等文件格式,支持 12+语言互译。

免费翻译文档

深度研究

AI帮你快速写综述,25分钟生成高质量综述,智能提取关键信息,辅助科研写作。

立即免费体验

人诱导多能干细胞衍生心肌细胞中的钙处理。

Calcium handling in human induced pluripotent stem cell derived cardiomyocytes.

机构信息

Sohnis Family Research Laboratory for Cardiac Electrophysiology and Regenerative Medicine, Bruce Rappaport Faculty of Medicine, Technion-Israel Institute of Technology, Haifa, Israel.

出版信息

PLoS One. 2011 Apr 1;6(4):e18037. doi: 10.1371/journal.pone.0018037.

DOI:10.1371/journal.pone.0018037
PMID:21483779
原文链接:https://pmc.ncbi.nlm.nih.gov/articles/PMC3069979/
Abstract

BACKGROUND

The ability to establish human induced pluripotent stem cells (hiPSCs) by reprogramming of adult fibroblasts and to coax their differentiation into cardiomyocytes opens unique opportunities for cardiovascular regenerative and personalized medicine. In the current study, we investigated the Ca(2+)-handling properties of hiPSCs derived-cardiomyocytes (hiPSC-CMs).

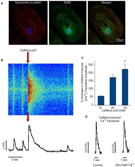
METHODOLOGY/PRINCIPAL FINDINGS: RT-PCR and immunocytochemistry experiments identified the expression of key Ca(2+)-handling proteins. Detailed laser confocal Ca(2+) imaging demonstrated spontaneous whole-cell Ca(2+) transients. These transients required Ca(2+) influx via L-type Ca(2+) channels, as demonstrated by their elimination in the absence of extracellular Ca(2+) or by administration of the L-type Ca(2+) channel blocker nifedipine. The presence of a functional ryanodine receptor (RyR)-mediated sarcoplasmic reticulum (SR) Ca(2+) store, contributing to Ca(2+) transients, was established by application of caffeine (triggering a rapid increase in cytosolic Ca(2+)) and ryanodine (decreasing Ca(2+)). Similarly, the importance of Ca(2+) reuptake into the SR via the SR Ca(2+) ATPase (SERCA) pump was demonstrated by the inhibiting effect of its blocker (thapsigargin), which led to Ca(2+) transients elimination. Finally, the presence of an IP3-releasable Ca(2+) pool in hiPSC-CMs and its contribution to whole-cell Ca(2+) transients was demonstrated by the inhibitory effects induced by the IP3-receptor blocker 2-Aminoethoxydiphenyl borate (2-APB) and the phospholipase C inhibitor U73122.

CONCLUSIONS/SIGNIFICANCE: Our study establishes the presence of a functional, SERCA-sequestering, RyR-mediated SR Ca(2+) store in hiPSC-CMs. Furthermore, it demonstrates the dependency of whole-cell Ca(2+) transients in hiPSC-CMs on both sarcolemmal Ca(2+) entry via L-type Ca(2+) channels and intracellular store Ca(2+) release.

摘要

背景

通过重编程成纤维细胞来建立人诱导多能干细胞(hiPSCs)并诱导其分化为心肌细胞的能力为心血管再生和个性化医学开辟了独特的机会。在本研究中,我们研究了源自 hiPSCs 的心肌细胞(hiPSC-CMs)的 Ca(2+)处理特性。

方法/主要发现:RT-PCR 和免疫细胞化学实验鉴定了关键 Ca(2+)处理蛋白的表达。详细的激光共聚焦 Ca(2+)成像显示自发的全细胞 [Ca(2+)](i)瞬变。这些瞬变需要通过 L 型 Ca(2+)通道进行 Ca(2+)内流,这可以通过在不存在细胞外 Ca(2+)或给予 L 型 Ca(2+)通道阻滞剂硝苯地平的情况下消除它们来证明。通过应用咖啡因(触发细胞浆 Ca(2+)快速增加)和ryanodine(降低 [Ca(2+)](i))来建立功能性ryanodine 受体(RyR)介导的肌浆网(SR)Ca(2+)库的存在,该库有助于 [Ca(2+)](i)瞬变。同样,通过其阻滞剂(thapsigargin)的抑制作用证明了通过 SR Ca(2+)ATP 酶(SERCA)泵将 Ca(2+)再摄取到 SR 中的重要性,这导致 [Ca(2+)](i)瞬变的消除。最后,通过 IP3 受体阻滞剂 2-氨基乙氧基二苯硼酸盐(2-APB)和磷脂酶 C 抑制剂 U73122 诱导的抑制作用证明了 hiPSC-CMs 中存在 IP3 可释放的 Ca(2+)库及其对全细胞 [Ca(2+)](i)瞬变的贡献。

结论/意义:我们的研究确立了 hiPSC-CMs 中存在功能性、SERCA 隔离的、由 RyR 介导的 SR Ca(2+)库。此外,它表明 hiPSC-CMs 中的全细胞 [Ca(2+)](i)瞬变依赖于通过 L 型 Ca(2+)通道的肌膜 Ca(2+)内流和细胞内储存 Ca(2+)释放。

https://cdn.ncbi.nlm.nih.gov/pmc/blobs/bfe9/3069979/f2902b1489b2/pone.0018037.g006.jpg
https://cdn.ncbi.nlm.nih.gov/pmc/blobs/bfe9/3069979/2a989973311d/pone.0018037.g001.jpg
https://cdn.ncbi.nlm.nih.gov/pmc/blobs/bfe9/3069979/d878a53d3c9c/pone.0018037.g002.jpg
https://cdn.ncbi.nlm.nih.gov/pmc/blobs/bfe9/3069979/179137cdb2ec/pone.0018037.g003.jpg
https://cdn.ncbi.nlm.nih.gov/pmc/blobs/bfe9/3069979/ce03ca668042/pone.0018037.g004.jpg
https://cdn.ncbi.nlm.nih.gov/pmc/blobs/bfe9/3069979/e1035afebae4/pone.0018037.g005.jpg
https://cdn.ncbi.nlm.nih.gov/pmc/blobs/bfe9/3069979/f2902b1489b2/pone.0018037.g006.jpg
https://cdn.ncbi.nlm.nih.gov/pmc/blobs/bfe9/3069979/2a989973311d/pone.0018037.g001.jpg
https://cdn.ncbi.nlm.nih.gov/pmc/blobs/bfe9/3069979/d878a53d3c9c/pone.0018037.g002.jpg
https://cdn.ncbi.nlm.nih.gov/pmc/blobs/bfe9/3069979/179137cdb2ec/pone.0018037.g003.jpg
https://cdn.ncbi.nlm.nih.gov/pmc/blobs/bfe9/3069979/ce03ca668042/pone.0018037.g004.jpg
https://cdn.ncbi.nlm.nih.gov/pmc/blobs/bfe9/3069979/e1035afebae4/pone.0018037.g005.jpg
https://cdn.ncbi.nlm.nih.gov/pmc/blobs/bfe9/3069979/f2902b1489b2/pone.0018037.g006.jpg

相似文献

1
Calcium handling in human induced pluripotent stem cell derived cardiomyocytes.人诱导多能干细胞衍生心肌细胞中的钙处理。
PLoS One. 2011 Apr 1;6(4):e18037. doi: 10.1371/journal.pone.0018037.
2
Inositol-1,4,5-trisphosphate-mediated spontaneous activity in mouse embryonic stem cell-derived cardiomyocytes.肌醇-1,4,5-三磷酸介导的小鼠胚胎干细胞衍生心肌细胞的自发活动。
J Physiol. 2007 Jun 15;581(Pt 3):1113-27. doi: 10.1113/jphysiol.2006.125955. Epub 2007 Mar 22.
3
Calcium homeostasis in human induced pluripotent stem cell-derived cardiomyocytes.人诱导多能干细胞衍生心肌细胞中的钙稳态。
Stem Cell Rev Rep. 2011 Nov;7(4):976-86. doi: 10.1007/s12015-011-9273-3.
4
Calcium handling in human embryonic stem cell-derived cardiomyocytes.人胚胎干细胞衍生心肌细胞中的钙处理
Stem Cells. 2008 Aug;26(8):1961-72. doi: 10.1634/stemcells.2007-0591. Epub 2008 May 15.
5
Developmental regulation of intracellular calcium transients during cardiomyocyte differentiation of mouse embryonic stem cells.小鼠胚胎干细胞心肌细胞分化过程中细胞内钙瞬变的发育调控
Acta Pharmacol Sin. 2006 Jul;27(7):901-10. doi: 10.1111/j.1745-7254.2006.00380.x.
6
Inositol 1,4,5-trisphosphate-mediated sarcoplasmic reticulum-mitochondrial crosstalk influences adenosine triphosphate production via mitochondrial Ca2+ uptake through the mitochondrial ryanodine receptor in cardiac myocytes.肌醇1,4,5-三磷酸介导的肌浆网-线粒体相互作用通过心肌细胞线粒体中通过线粒体兰尼碱受体的线粒体钙摄取影响三磷酸腺苷的产生。
Cardiovasc Res. 2016 Oct;112(1):491-501. doi: 10.1093/cvr/cvw185. Epub 2016 Aug 5.
7
Patient-Specific Human Induced Pluripotent Stem Cell Model Assessed with Electrical Pacing Validates S107 as a Potential Therapeutic Agent for Catecholaminergic Polymorphic Ventricular Tachycardia.通过电起搏评估的患者特异性人诱导多能干细胞模型验证了S107作为儿茶酚胺能多形性室性心动过速潜在治疗药物的有效性。
PLoS One. 2016 Oct 20;11(10):e0164795. doi: 10.1371/journal.pone.0164795. eCollection 2016.
8
Comparable calcium handling of human iPSC-derived cardiomyocytes generated by multiple laboratories.多个实验室生成的人诱导多能干细胞衍生心肌细胞的钙处理情况具有可比性。
J Mol Cell Cardiol. 2015 Aug;85:79-88. doi: 10.1016/j.yjmcc.2015.05.003. Epub 2015 May 14.
9
Mechanistic basis of excitation-contraction coupling in human pluripotent stem cell-derived ventricular cardiomyocytes revealed by Ca2+ spark characteristics: direct evidence of functional Ca2+-induced Ca2+ release.通过Ca2+火花特性揭示人多能干细胞衍生的心室心肌细胞兴奋-收缩偶联的机制基础:功能性Ca2+诱导Ca2+释放的直接证据。
Heart Rhythm. 2014 Jan;11(1):133-40. doi: 10.1016/j.hrthm.2013.10.006. Epub 2013 Oct 3.
10
Facilitated maturation of Ca2+ handling properties of human embryonic stem cell-derived cardiomyocytes by calsequestrin expression.通过肌集钙蛋白表达促进人胚胎干细胞衍生心肌细胞钙处理特性的成熟。
Am J Physiol Cell Physiol. 2009 Jul;297(1):C152-9. doi: 10.1152/ajpcell.00060.2009. Epub 2009 Apr 8.

引用本文的文献

1
Monitoring in real time and far-red imaging of HO dynamics with subcellular resolution.以亚细胞分辨率对HO动态进行实时监测和远红光成像。
Nat Chem Biol. 2025 Apr 28. doi: 10.1038/s41589-025-01891-7.
2
Recent advancements of human iPSC derived cardiomyocytes in drug screening and tissue regeneration.人诱导多能干细胞衍生心肌细胞在药物筛选和组织再生方面的最新进展。
Microphysiol Syst. 2020 Sep;4:2. doi: 10.21037/mps-20-3. Epub 2020 Sep 15.
3
Far-red and sensitive sensor for monitoring real time HO dynamics with subcellular resolution and in multi-parametric imaging applications.

本文引用的文献

1
Modelling the long QT syndrome with induced pluripotent stem cells.利用诱导多能干细胞构建长 QT 综合征模型。
Nature. 2011 Mar 10;471(7337):225-9. doi: 10.1038/nature09747. Epub 2011 Jan 16.
2
Molecular characterization and functional properties of cardiomyocytes derived from human inducible pluripotent stem cells.源自人类诱导多能干细胞的心肌细胞的分子特征和功能特性。
J Cell Mol Med. 2011 Jan;15(1):38-51. doi: 10.1111/j.1582-4934.2009.00996.x.
3
Generation of induced pluripotent stem cells from human cord blood.从人脐带血中诱导生成多能干细胞。
用于在亚细胞分辨率下实时监测HO动态以及多参数成像应用的远红光敏感传感器。
Res Sq. 2024 Apr 17:rs.3.rs-3974015. doi: 10.21203/rs.3.rs-3974015/v1.
4
iPSC-cardiomyocytes in the preclinical prediction of candidate pharmaceutical toxicity.诱导多能干细胞衍生的心肌细胞在候选药物毒性的临床前预测中的应用
Front Pharmacol. 2024 Feb 28;15:1308217. doi: 10.3389/fphar.2024.1308217. eCollection 2024.
5
Unlocking cardiac motion: assessing software and machine learning for single-cell and cardioid kinematic insights.解锁心脏运动:评估单细胞和心动周期运动学见解的软件和机器学习。
Sci Rep. 2024 Jan 20;14(1):1782. doi: 10.1038/s41598-024-52081-9.
6
Nongenetic Optical Modulation of Pluripotent Stem Cells Derived Cardiomyocytes Function in the Red Spectral Range.非遗传光学调控红光谱范围内多能干细胞衍生心肌细胞的功能。
Adv Sci (Weinh). 2024 Jan;11(3):e2304303. doi: 10.1002/advs.202304303. Epub 2023 Nov 10.
7
Functional Activity of Human Induced Pluripotent Stem Cell-Derived Cardiomyocytes on a Mouse Renal Subcapsular Xenograft Model.人诱导多能干细胞衍生心肌细胞在小鼠肾被膜下异种移植模型中的功能活性。
Int J Mol Sci. 2023 Jun 6;24(12):9792. doi: 10.3390/ijms24129792.
8
Arrhythmogenic cardiomyopathy as a myogenic disease: highlights from cardiomyocytes derived from human induced pluripotent stem cells.致心律失常性心肌病作为一种肌源性疾病:源自人诱导多能干细胞的心肌细胞研究亮点
Front Physiol. 2023 May 11;14:1191965. doi: 10.3389/fphys.2023.1191965. eCollection 2023.
9
Nuclear Calcium in Cardiac (Patho)Physiology: Small Compartment, Big Impact.心脏(病理)生理学中的核钙:小区域,大影响。
Biomedicines. 2023 Mar 21;11(3):960. doi: 10.3390/biomedicines11030960.
10
Cardiac calcium regulation in human induced pluripotent stem cell cardiomyocytes: Implications for disease modeling and maturation.人类诱导多能干细胞来源心肌细胞中的心脏钙调节:对疾病建模和成熟的意义。
Front Cell Dev Biol. 2023 Jan 18;10:986107. doi: 10.3389/fcell.2022.986107. eCollection 2022.
Cell Stem Cell. 2009 Oct 2;5(4):434-41. doi: 10.1016/j.stem.2009.08.021.
4
Cardiomyocyte differentiation of human induced pluripotent stem cells.人诱导多能干细胞的心肌细胞分化
Circulation. 2009 Oct 13;120(15):1513-23. doi: 10.1161/CIRCULATIONAHA.109.868885. Epub 2009 Sep 28.
5
Local control of excitation-contraction coupling in human embryonic stem cell-derived cardiomyocytes.人胚胎干细胞来源心肌细胞中兴奋-收缩偶联的局部调控
PLoS One. 2009;4(4):e5407. doi: 10.1371/journal.pone.0005407. Epub 2009 Apr 30.
6
Functional cardiomyocytes derived from human induced pluripotent stem cells.源自人类诱导多能干细胞的功能性心肌细胞。
Circ Res. 2009 Feb 27;104(4):e30-41. doi: 10.1161/CIRCRESAHA.108.192237. Epub 2009 Feb 12.
7
Catecholaminergic polymorphic ventricular tachycardia from bedside to bench and beyond.从床边到实验室再到更广泛领域的儿茶酚胺能多形性室性心动过速
Curr Probl Cardiol. 2009 Jan;34(1):9-43. doi: 10.1016/j.cpcardiol.2008.09.002.
8
1,4,5-Inositol trisphosphate-operated intracellular Ca(2+) stores and angiotensin-II/endothelin-1 signaling pathway are functional in human embryonic stem cell-derived cardiomyocytes.1,4,5-三磷酸肌醇调控的细胞内钙库与血管紧张素-II/内皮素-1信号通路在人胚胎干细胞衍生的心肌细胞中发挥作用。
Stem Cells. 2008 Dec;26(12):3130-8. doi: 10.1634/stemcells.2008-0777. Epub 2008 Sep 25.
9
Induction of pluripotent stem cells by defined factors is greatly improved by small-molecule compounds.小分子化合物极大地提高了由特定因子诱导多能干细胞的效率。
Nat Biotechnol. 2008 Jul;26(7):795-7. doi: 10.1038/nbt1418. Epub 2008 Jun 22.
10
Calcium handling in human embryonic stem cell-derived cardiomyocytes.人胚胎干细胞衍生心肌细胞中的钙处理
Stem Cells. 2008 Aug;26(8):1961-72. doi: 10.1634/stemcells.2007-0591. Epub 2008 May 15.