Department of Cellular and Molecular Biology, Graduate School of Biomedical Science, Hiroshima University, Minami-ku, Hiroshima 734-8553, Japan.
J Cell Biol. 2011 Apr 18;193(2):409-24. doi: 10.1083/jcb.201010100.
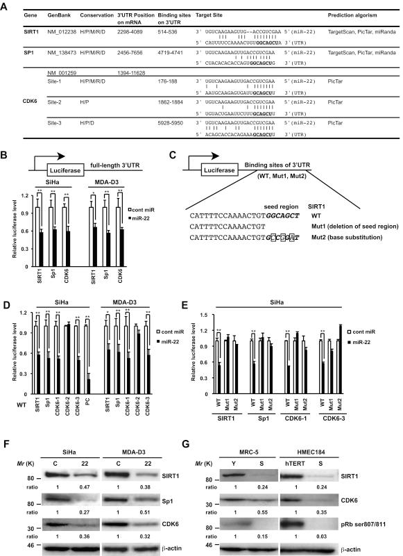
Cellular senescence acts as a barrier to cancer progression, and microRNAs (miRNAs) are thought to be potential senescence regulators. However, whether senescence-associated miRNAs (SA-miRNAs) contribute to tumor suppression remains unknown. Here, we report that miR-22, a novel SA-miRNA, has an impact on tumorigenesis. miR-22 is up-regulated in human senescent fibroblasts and epithelial cells but down-regulated in various cancer cell lines. miR-22 overexpression induces growth suppression and acquisition of a senescent phenotype in human normal and cancer cells. miR-22 knockdown in presenescent fibroblasts decreased cell size, and cells became more compact. miR-22-induced senescence also decreases cell motility and inhibits cell invasion in vitro. Synthetic miR-22 delivery suppresses tumor growth and metastasis in vivo by inducing cellular senescence in a mouse model of breast carcinoma. We confirmed that CDK6, SIRT1, and Sp1, genes involved in the senescence program, are direct targets of miR-22. Our study provides the first evidence that miR-22 restores the cellular senescence program in cancer cells and acts as a tumor suppressor.
细胞衰老作为癌症进展的障碍,microRNAs(miRNAs)被认为是潜在的衰老调节因子。然而,衰老相关的 miRNAs(SA-miRNAs)是否有助于肿瘤抑制尚不清楚。在这里,我们报告 miR-22,一种新的 SA-miRNA,对肿瘤发生有影响。miR-22 在人衰老成纤维细胞和上皮细胞中上调,但在各种癌细胞系中下调。miR-22 过表达诱导人正常和癌细胞的生长抑制和衰老表型的获得。在未衰老的成纤维细胞中敲低 miR-22 会减小细胞大小,使细胞更加紧凑。miR-22 诱导的衰老还会降低细胞迁移并抑制体外细胞侵袭。在乳腺癌小鼠模型中,合成 miR-22 的递送通过诱导细胞衰老来抑制体内肿瘤生长和转移。我们证实 CDK6、SIRT1 和 Sp1 等参与衰老程序的基因是 miR-22 的直接靶标。我们的研究首次提供了证据,表明 miR-22 恢复了癌细胞中的细胞衰老程序,并作为肿瘤抑制因子发挥作用。