Suppr超能文献

脂解缺陷的巨噬细胞中 Rho GTPase 激活受损会破坏细胞极化和迁移。

Impaired Rho GTPase activation abrogates cell polarization and migration in macrophages with defective lipolysis.

机构信息

Institute of Molecular Biology and Biochemistry, Center of Molecular Medicine, Medical University of Graz, Austria.

出版信息

Cell Mol Life Sci. 2011 Dec;68(23):3933-47. doi: 10.1007/s00018-011-0688-4. Epub 2011 May 2.

Abstract

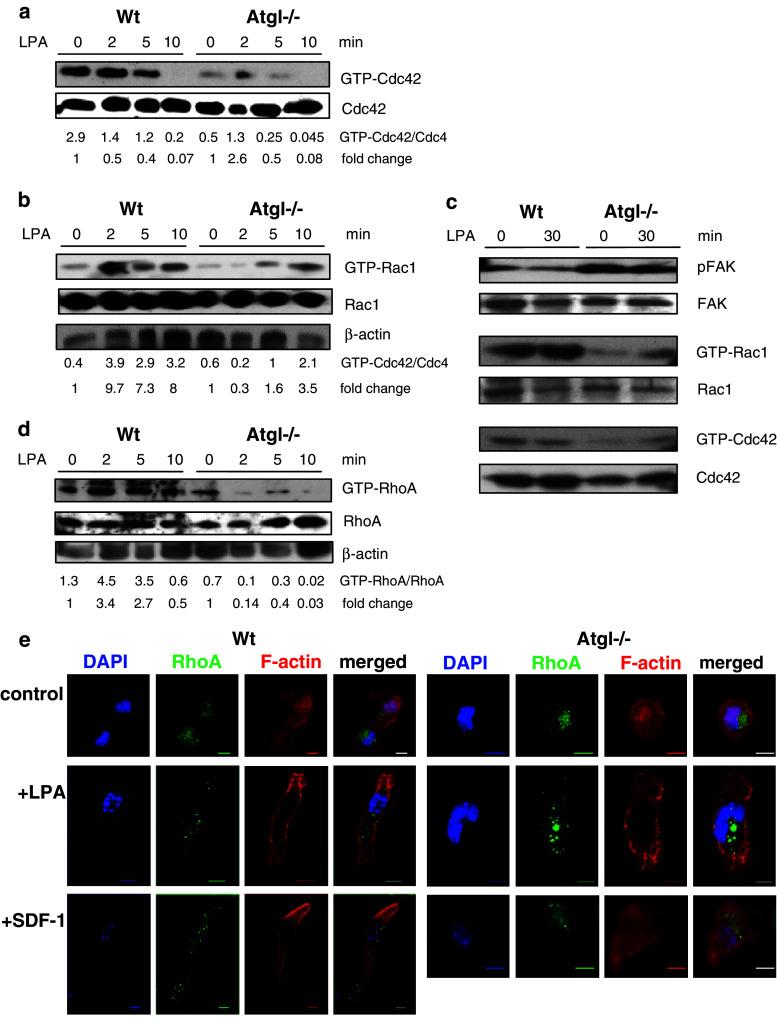
Infiltration of monocytes and macrophages into the site of inflammation is critical in the progression of inflammatory diseases such as atherosclerosis. Cell migration is dependent on the continuous organization of the actin cytoskeleton, which is regulated by members of the small Rho GTPase family (RhoA, Cdc42, Rac) that are also important for the regulation of signal transduction pathways. We have recently reported on reduced plaque formation in an atherosclerotic mouse model transplanted with bone marrow from adipose triglyceride lipase-deficient (Atgl-/-) mice. Here we provide evidence that defective lipolysis in macrophages lacking ATGL, the major enzyme responsible for triacylglycerol hydrolysis, favors an anti-inflammatory M2-like macrophage phenotype. Our data implicate an as yet unrecognized principle that insufficient lipolysis influences macrophage polarization and actin polymerization, resulting in impaired macrophage migration. Sustained phosphorylation of focal adhesion kinase [due to inactivation of its phosphatase by elevated levels of reactive oxygen species (ROS)] results in defective Cdc42, Rac1 and RhoA activation and in increased and sustained activation of Rac2. Inhibition of ROS production restores the migratory capacity of Atgl-/- macrophages. Since monocyte and macrophage migration are a prerequisite for infiltrating the arterial wall, our results provide a molecular link between lipolysis and the development of atherosclerosis.

摘要

单核细胞和巨噬细胞浸润到炎症部位在动脉粥样硬化等炎症性疾病的进展中至关重要。细胞迁移依赖于肌动蛋白细胞骨架的连续组织,这由小 Rho GTPase 家族(RhoA、Cdc42、Rac)的成员调节,这些成员对于信号转导途径的调节也很重要。我们最近报道了在从脂肪甘油三酯脂肪酶缺陷(Atgl-/-)小鼠移植的骨髓中移植的动脉粥样硬化小鼠模型中斑块形成减少。在这里,我们提供的证据表明,缺乏 ATGL(负责三酰基甘油水解的主要酶)的巨噬细胞中的脂解作用缺陷有利于抗炎 M2 样巨噬细胞表型。我们的数据表明,一个尚未被认识到的原则,即不足的脂解作用会影响巨噬细胞极化和肌动蛋白聚合,从而导致巨噬细胞迁移受损。由于活性氧(ROS)水平升高使粘着斑激酶的磷酸酶失活,导致粘着斑激酶持续磷酸化,从而导致 Cdc42、Rac1 和 RhoA 激活缺陷,并导致 Rac2 的持续激活和持续激活。抑制 ROS 产生可恢复 Atgl-/-巨噬细胞的迁移能力。由于单核细胞和巨噬细胞的迁移是浸润动脉壁的前提,因此我们的结果提供了脂解作用与动脉粥样硬化发展之间的分子联系。

https://cdn.ncbi.nlm.nih.gov/pmc/blobs/b29c/11114987/e272530f094e/18_2011_688_Fig1_HTML.jpg

文献AI研究员

20分钟写一篇综述,助力文献阅读效率提升50倍。

立即体验

用中文搜PubMed

大模型驱动的PubMed中文搜索引擎

马上搜索

文档翻译

学术文献翻译模型,支持多种主流文档格式。

立即体验