• 文献检索
  • 文档翻译
  • 深度研究
  • 学术资讯
  • Suppr Zotero 插件Zotero 插件
  • 邀请有礼
  • 套餐&价格
  • 历史记录
应用&插件
Suppr Zotero 插件Zotero 插件浏览器插件Mac 客户端Windows 客户端微信小程序
定价
高级版会员购买积分包购买API积分包
服务
文献检索文档翻译深度研究API 文档MCP 服务
关于我们
关于 Suppr公司介绍联系我们用户协议隐私条款
关注我们

Suppr 超能文献

核心技术专利:CN118964589B侵权必究
粤ICP备2023148730 号-1Suppr @ 2026

文献检索

告别复杂PubMed语法,用中文像聊天一样搜索,搜遍4000万医学文献。AI智能推荐,让科研检索更轻松。

立即免费搜索

文件翻译

保留排版,准确专业,支持PDF/Word/PPT等文件格式,支持 12+语言互译。

免费翻译文档

深度研究

AI帮你快速写综述,25分钟生成高质量综述,智能提取关键信息,辅助科研写作。

立即免费体验

骨再生早期阶段的手性偏向蛋白质表达谱。

Chirality-biased protein expression profile during early stages of bone regeneration.

作者信息

Zeng Qiang, Zheng Huimin, Heng Boon Chin, Yao Weitong, Yang Yue, Jiang Shengjie, Deng Xuliang

机构信息

Institute of Medical Technology, Peking University Health Science Center, Beijing, China.

Beijing Laboratory of Biomedical Materials, Department of Geriatric Dentistry, Peking University School and Hospital of Stomatology, Beijing, China.

出版信息

Front Bioeng Biotechnol. 2023 Jul 18;11:1217919. doi: 10.3389/fbioe.2023.1217919. eCollection 2023.

DOI:10.3389/fbioe.2023.1217919
PMID:37533694
原文链接:https://pmc.ncbi.nlm.nih.gov/articles/PMC10393040/
Abstract

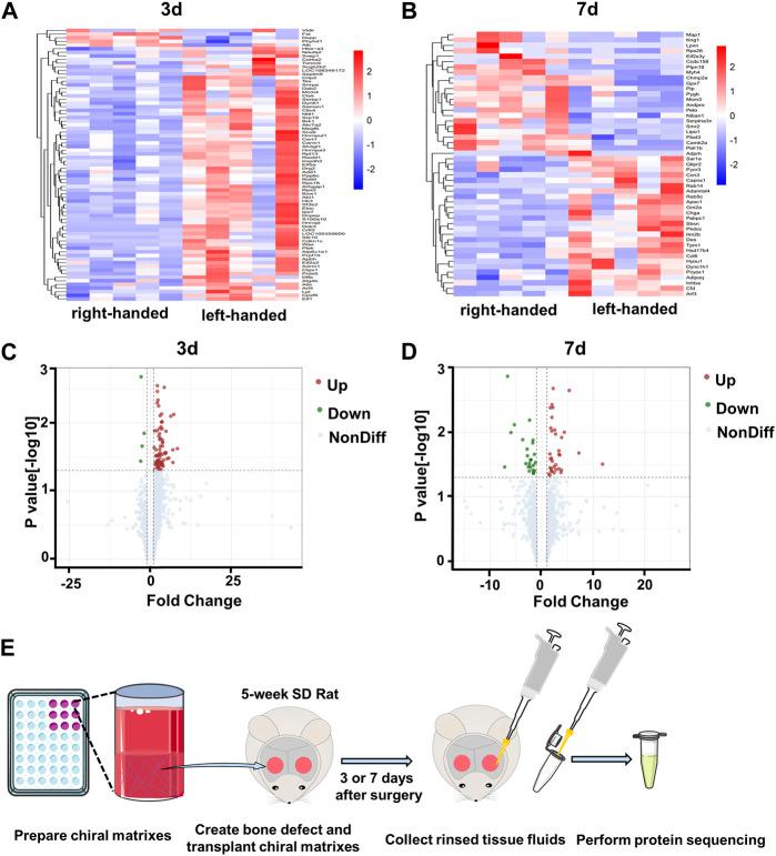
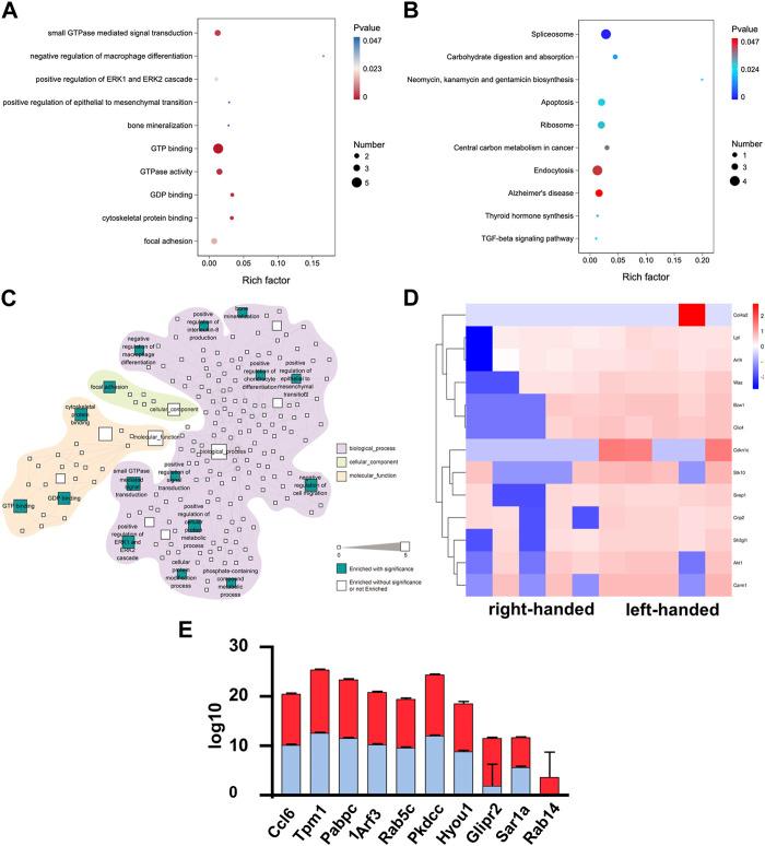
Chirality is a crucial mechanical cue within the extracellular matrix during tissue repair and regeneration. Despite its key roles in cell behavior and regeneration efficacy, our understanding of chirality-biased protein profile in vivo remains unclear. In this study, we characterized the proteomic profile of proteins extracted from bone defect areas implanted with left-handed and right-handed scaffold matrices during the early healing stage. We identified differentially-expressed proteins between the two groups and detected heterogenic characteristic signatures on day 3 and day 7 time points. Proteomic analysis showed that left-handed chirality could upregulate cell adhesion-related and GTPase-related proteins on day 3 and day 7. Besides, interaction analysis and in vitro verification results indicated that the left-handed chiral scaffold material activated Rho GTPase and Akt1, ultimately leading to M2 polarization of macrophages. In summary, our study thus improved understanding of the regenerative processes facilitated by chiral materials by characterizing the protein atlas in the context of bone defect repair and exploring the underlying molecular mechanisms of chirality-mediated polarization differences in macrophages.

摘要

手性是组织修复和再生过程中细胞外基质内的关键机械信号。尽管其在细胞行为和再生功效中起着关键作用,但我们对体内手性偏向蛋白质谱的了解仍不清楚。在本研究中,我们对早期愈合阶段植入左手性和右手性支架基质的骨缺损区域提取的蛋白质进行了蛋白质组学分析。我们鉴定了两组之间差异表达的蛋白质,并在第3天和第7天的时间点检测到异质性特征信号。蛋白质组学分析表明,左手性在第3天和第7天可上调细胞黏附相关蛋白和GTP酶相关蛋白。此外,相互作用分析和体外验证结果表明,左手性手性支架材料激活了Rho GTP酶和Akt1,最终导致巨噬细胞的M2极化。总之,我们的研究通过在骨缺损修复背景下表征蛋白质图谱并探索手性介导的巨噬细胞极化差异的潜在分子机制,从而增进了对手性材料促进再生过程的理解。

https://cdn.ncbi.nlm.nih.gov/pmc/blobs/7d3e/10393040/dfc2b7bc159b/fbioe-11-1217919-g005.jpg
https://cdn.ncbi.nlm.nih.gov/pmc/blobs/7d3e/10393040/f8366e0bc4cb/fbioe-11-1217919-g001.jpg
https://cdn.ncbi.nlm.nih.gov/pmc/blobs/7d3e/10393040/40f110cee286/fbioe-11-1217919-g002.jpg
https://cdn.ncbi.nlm.nih.gov/pmc/blobs/7d3e/10393040/4b1a8e61bcc9/fbioe-11-1217919-g003.jpg
https://cdn.ncbi.nlm.nih.gov/pmc/blobs/7d3e/10393040/e1c432233969/fbioe-11-1217919-g004.jpg
https://cdn.ncbi.nlm.nih.gov/pmc/blobs/7d3e/10393040/dfc2b7bc159b/fbioe-11-1217919-g005.jpg
https://cdn.ncbi.nlm.nih.gov/pmc/blobs/7d3e/10393040/f8366e0bc4cb/fbioe-11-1217919-g001.jpg
https://cdn.ncbi.nlm.nih.gov/pmc/blobs/7d3e/10393040/40f110cee286/fbioe-11-1217919-g002.jpg
https://cdn.ncbi.nlm.nih.gov/pmc/blobs/7d3e/10393040/4b1a8e61bcc9/fbioe-11-1217919-g003.jpg
https://cdn.ncbi.nlm.nih.gov/pmc/blobs/7d3e/10393040/e1c432233969/fbioe-11-1217919-g004.jpg
https://cdn.ncbi.nlm.nih.gov/pmc/blobs/7d3e/10393040/dfc2b7bc159b/fbioe-11-1217919-g005.jpg

相似文献

1
Chirality-biased protein expression profile during early stages of bone regeneration.骨再生早期阶段的手性偏向蛋白质表达谱。
Front Bioeng Biotechnol. 2023 Jul 18;11:1217919. doi: 10.3389/fbioe.2023.1217919. eCollection 2023.
2
Chirality-influenced antibacterial activity of methylthiazole- and thiadiazole-based supramolecular biocompatible hydrogels.基于甲基噻唑和噻二唑的超分子生物相容性水凝胶的手性影响抗菌活性。
Acta Biomater. 2022 Mar 15;141:59-69. doi: 10.1016/j.actbio.2022.01.033. Epub 2022 Jan 19.
3
An in situ tissue engineering scaffold with growth factors combining angiogenesis and osteoimmunomodulatory functions for advanced periodontal bone regeneration.一种具有血管生成和骨免疫调节功能的生长因子的原位组织工程支架,用于促进牙周骨再生。
J Nanobiotechnology. 2021 Aug 17;19(1):247. doi: 10.1186/s12951-021-00992-4.
4
Cell-free decellularized cartilage extracellular matrix scaffolds combined with interleukin 4 promote osteochondral repair through immunomodulatory macrophages: In vitro and in vivo preclinical study.无细胞去细胞化软骨细胞外基质支架联合白细胞介素 4 通过免疫调节巨噬细胞促进骨软骨修复:体外和体内临床前研究。
Acta Biomater. 2021 Jun;127:131-145. doi: 10.1016/j.actbio.2021.03.054. Epub 2021 Mar 31.
5
Effect of Chirality on Cell Spreading and Differentiation: From Chiral Molecules to Chiral Self-Assembly.手性对细胞扩散和分化的影响:从手性分子到手性自组装。
ACS Appl Mater Interfaces. 2019 Oct 23;11(42):38568-38577. doi: 10.1021/acsami.9b15710. Epub 2019 Oct 11.
6
Control of three-dimensional cell adhesion by the chirality of nanofibers in hydrogels.水凝胶中纳米纤维的手性对三维细胞黏附的控制。
Angew Chem Int Ed Engl. 2014 Jul 21;53(30):7789-93. doi: 10.1002/anie.201403249. Epub 2014 Jun 10.
7
Development of an Accurate and Proactive Immunomodulatory Strategy to Improve Bone Substitute Material-Mediated Osteogenesis and Angiogenesis.开发一种准确且主动的免疫调节策略,以改善骨替代材料介导的成骨和血管生成。
Theranostics. 2018 Oct 29;8(19):5482-5500. doi: 10.7150/thno.28315. eCollection 2018.
8
Phosphatidylserine liposome multilayers mediate the M1-to-M2 macrophage polarization to enhance bone tissue regeneration.磷脂酰丝氨酸多层脂质体介导M1型巨噬细胞向M2型极化,以促进骨组织再生。
Acta Biomater. 2022 Dec;154:583-596. doi: 10.1016/j.actbio.2022.10.024. Epub 2022 Oct 21.
9
Left-handed cardiac looping by cell chirality is mediated by position-specific convergent extensions.细胞手性导致的左心循环是由位置特异性汇聚延伸介导的。
Biophys J. 2021 Dec 7;120(23):5371-5383. doi: 10.1016/j.bpj.2021.10.025. Epub 2021 Oct 23.
10
Macrophage polarization in periodontal ligament stem cells enhanced periodontal regeneration.牙周膜干细胞中巨噬细胞的极化增强了牙周组织再生。
Stem Cell Res Ther. 2019 Nov 15;10(1):320. doi: 10.1186/s13287-019-1409-4.

引用本文的文献

1
Chiral polymer-induced hydroxyapatite for promoting bone regeneration.用于促进骨再生的手性聚合物诱导羟基磷灰石
Mater Today Bio. 2025 Jan 4;31:101460. doi: 10.1016/j.mtbio.2025.101460. eCollection 2025 Apr.

本文引用的文献

1
The extracellular matrix and the immune system: A mutually dependent relationship.细胞外基质与免疫系统:相互依存的关系。
Science. 2023 Feb 17;379(6633):eabp8964. doi: 10.1126/science.abp8964.
2
Cell response to mechanical microenvironment cues via Rho signaling: From mechanobiology to mechanomedicine.细胞通过 Rho 信号对机械微环境线索的反应:从机械生物学到机械医学。
Acta Biomater. 2023 Mar 15;159:1-20. doi: 10.1016/j.actbio.2023.01.039. Epub 2023 Jan 28.
3
Chiral Nanoparticles Force Neural Stem Cell Differentiation to Alleviate Alzheimer's Disease.
手性纳米粒子促使神经干细胞分化,缓解老年痴呆症。
Adv Sci (Weinh). 2022 Oct;9(29):e2202475. doi: 10.1002/advs.202202475. Epub 2022 Aug 25.
4
Label-free quantitative proteomic analysis of serum exosomes from patients of renal anemia: The Good and the Bad of Roxadustat.肾性贫血患者血清外泌体的无标记定量蛋白质组学分析:罗沙司他的利弊
Clin Proteomics. 2022 Jun 11;19(1):21. doi: 10.1186/s12014-022-09358-w.
5
An injury-responsive Rac-to-Rho GTPase switch drives activation of muscle stem cells through rapid cytoskeletal remodeling.一种损伤反应性的Rac至Rho GTP酶开关通过快速的细胞骨架重塑驱动肌肉干细胞的激活。
Cell Stem Cell. 2022 Jun 2;29(6):933-947.e6. doi: 10.1016/j.stem.2022.04.016. Epub 2022 May 20.
6
Biomimetic glycopeptide hydrogel coated PCL/nHA scaffold for enhanced cranial bone regeneration via macrophage M2 polarization-induced osteo-immunomodulation.仿生糖肽水凝胶涂层的 PCL/nHA 支架通过诱导巨噬细胞 M2 极化的骨免疫调节增强颅骨再生。
Biomaterials. 2022 Jun;285:121538. doi: 10.1016/j.biomaterials.2022.121538. Epub 2022 Apr 25.
7
Immunoengineering strategies to enhance vascularization and tissue regeneration.免疫工程策略增强血管化和组织再生。
Adv Drug Deliv Rev. 2022 May;184:114233. doi: 10.1016/j.addr.2022.114233. Epub 2022 Mar 15.
8
Comparative Genomics Reveals Evolutionary Drivers of Sessile Life and Left-right Shell Asymmetry in Bivalves.比较基因组学揭示双壳类动物固着生活和左右壳不对称的进化驱动因素。
Genomics Proteomics Bioinformatics. 2022 Dec;20(6):1078-1091. doi: 10.1016/j.gpb.2021.10.005. Epub 2022 Jan 26.
9
Titanium surface with nanospikes tunes macrophage polarization to produce inhibitory factors for osteoclastogenesis through nanotopographic cues.具有纳米尖刺的钛表面通过纳米拓扑线索调节巨噬细胞极化,以产生破骨细胞生成的抑制因子。
Acta Biomater. 2022 Jan 1;137:316-330. doi: 10.1016/j.actbio.2021.10.019. Epub 2021 Oct 19.
10
Chirality Bias Tissue Homeostasis by Manipulating Immunological Response.通过操纵免疫反应实现手性偏向组织稳态。
Adv Mater. 2022 Jan;34(2):e2105136. doi: 10.1002/adma.202105136. Epub 2021 Oct 27.