Suppr超能文献

幽门螺杆菌扰乱上皮细胞内的铁转运,从而在细胞表面生长。

Helicobacter pylori perturbs iron trafficking in the epithelium to grow on the cell surface.

机构信息

Department of Microbiology and Immunology, Stanford University, Stanford, California, United States of America.

出版信息

PLoS Pathog. 2011 May;7(5):e1002050. doi: 10.1371/journal.ppat.1002050. Epub 2011 May 12.

Abstract

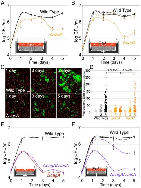
Helicobacter pylori (Hp) injects the CagA effector protein into host epithelial cells and induces growth factor-like signaling, perturbs cell-cell junctions, and alters host cell polarity. This enables Hp to grow as microcolonies adhered to the host cell surface even in conditions that do not support growth of free-swimming bacteria. We hypothesized that CagA alters host cell physiology to allow Hp to obtain specific nutrients from or across the epithelial barrier. Using a polarized epithelium model system, we find that isogenic ΔcagA mutants are defective in cell surface microcolony formation, but exogenous addition of iron to the apical medium partially rescues this defect, suggesting that one of CagA's effects on host cells is to facilitate iron acquisition from the host. Hp adhered to the apical epithelial surface increase basolateral uptake of transferrin and induce its transcytosis in a CagA-dependent manner. Both CagA and VacA contribute to the perturbation of transferrin recycling, since VacA is involved in apical mislocalization of the transferrin receptor to sites of bacterial attachment. To determine if the transferrin recycling pathway is involved in Hp colonization of the cell surface, we silenced transferrin receptor expression during infection. This resulted in a reduced ability of Hp to colonize the polarized epithelium. To test whether CagA is important in promoting iron acquisition in vivo, we compared colonization of Hp in iron-replete vs. iron-deficient Mongolian gerbils. While wild type Hp and ΔcagA mutants colonized iron-replete gerbils at similar levels, ΔcagA mutants are markedly impaired in colonizing iron-deficient gerbils. Our study indicates that CagA and VacA act in concert to usurp the polarized process of host cell iron uptake, allowing Hp to use the cell surface as a replicative niche.

摘要

幽门螺杆菌(Hp)将 CagA 效应蛋白注入宿主上皮细胞,并诱导生长因子样信号转导,扰乱细胞-细胞连接,并改变宿主细胞极性。这使得 Hp 能够在不支持自由游动细菌生长的条件下,作为附着在宿主细胞表面的微菌落生长。我们假设 CagA 改变宿主细胞的生理学特性,使 Hp 能够从上皮屏障内外获取特定的营养物质。使用极化上皮模型系统,我们发现同基因ΔcagA 突变体在细胞表面微菌落形成方面存在缺陷,但外源性添加铁到顶端培养基中部分挽救了这种缺陷,这表明 CagA 对宿主细胞的影响之一是促进从宿主获取铁。Hp 附着在上皮表面增加了转铁蛋白的基底外侧摄取,并以 CagA 依赖的方式诱导其穿越细胞。CagA 和 VacA 都有助于转铁蛋白循环的破坏,因为 VacA 参与了转铁蛋白受体在细菌附着部位的顶端定位错误。为了确定转铁蛋白循环途径是否参与 Hp 对细胞表面的定植,我们在感染期间沉默转铁蛋白受体的表达。这导致 Hp 定植极化上皮的能力降低。为了测试 CagA 是否在促进体内铁摄取中重要,我们比较了铁充足和缺铁蒙古沙鼠中 Hp 的定植。虽然野生型 Hp 和ΔcagA 突变体在铁充足的沙鼠中定植水平相似,但ΔcagA 突变体在缺铁的沙鼠中定植明显受损。我们的研究表明,CagA 和 VacA 协同作用,篡夺宿主细胞铁摄取的极化过程,使 Hp 能够将细胞表面用作复制生态位。

https://cdn.ncbi.nlm.nih.gov/pmc/blobs/c95d/3093365/b883a62b1a79/ppat.1002050.g001.jpg

文献检索

告别复杂PubMed语法,用中文像聊天一样搜索,搜遍4000万医学文献。AI智能推荐,让科研检索更轻松。

立即免费搜索

文件翻译

保留排版,准确专业,支持PDF/Word/PPT等文件格式,支持 12+语言互译。

免费翻译文档

深度研究

AI帮你快速写综述,25分钟生成高质量综述,智能提取关键信息,辅助科研写作。

立即免费体验