Suppr超能文献

RTL551 治疗 EAE 可减少外周血中 CD226 和 T-bet+CD4 T 细胞,并防止 T-bet+IL-17、IFN-γ 产生 T 细胞浸润中枢神经系统。

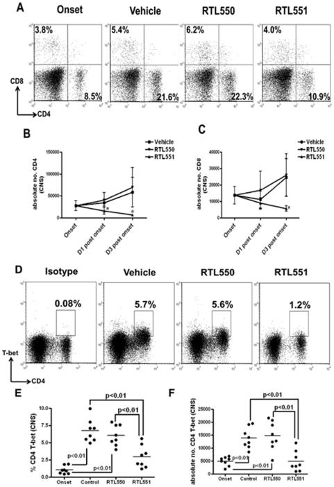
RTL551 treatment of EAE reduces CD226 and T-bet+ CD4 T cells in periphery and prevents infiltration of T-bet+ IL-17, IFN-γ producing T cells into CNS.

机构信息

Neuroimmunology Research, Veterans Affairs Medical Center, Portland, Oregon, United States of America.

出版信息

PLoS One. 2011;6(7):e21868. doi: 10.1371/journal.pone.0021868. Epub 2011 Jul 5.

Abstract

Recombinant T cell receptor ligands (RTLs) that target encephalitogenic T-cells can reverse clinical and histological signs of EAE, and are currently in clinical trials for treatment of multiple sclerosis. To evaluate possible regulatory mechanisms, we tested effects of RTL therapy on expression of pathogenic and effector T-cell maturation markers, CD226, T-bet and CD44, by CD4+ Th1 cells early after treatment of MOG-35-55 peptide-induced EAE in C57BL/6 mice. We showed that 1-5 daily injections of RTL551 (two-domain I-A(b) covalently linked to MOG-35-55 peptide), but not the control RTL550 ("empty" two-domain I-A(b) without a bound peptide) or Vehicle, reduced clinical signs of EAE, prevented trafficking of cells outside the spleen, significantly reduced the frequency of CD226 and T-bet expressing CD4+ T-cells in blood and inhibited expansion of CD44 expressing CD4+ T-cells in blood and spleen. Concomitantly, RTL551 selectively reduced CNS inflammatory lesions, absolute numbers of CNS infiltrating T-bet expressing CD4+ T-cells and IL-17 and IFN-γ secretion by CNS derived MOG-35-55 reactive cells cultured ex vivo. These novel results demonstrate that a major effect of RTL therapy is to attenuate Th1 specific changes in CD4+ T-cells during EAE and prevent expansion of effector T-cells that mediate clinical signs and CNS inflammation in EAE.

摘要

针对致脑炎 T 细胞的重组 T 细胞受体配体 (RTL) 可逆转 EAE 的临床和组织学迹象,目前正在进行临床试验以治疗多发性硬化症。为了评估可能的调节机制,我们在 C57BL/6 小鼠的 MOG-35-55 肽诱导的 EAE 治疗后早期测试了 RTL 治疗对致病性和效应 T 细胞成熟标志物 CD226、T-bet 和 CD44 的表达的影响。我们表明,1-5 天每天注射 RTL551(与 MOG-35-55 肽共价连接的两结构域 I-A(b)),而不是对照 RTL550(无结合肽的“空”两结构域 I-A(b))或载体,可减轻 EAE 的临床症状,阻止细胞从脾脏外迁移,显著降低血液中表达 CD226 和 T-bet 的 CD4+T 细胞的频率,并抑制血液和脾脏中表达 CD44 的 CD4+T 细胞的扩增。同时,RTL551 选择性地减少 CNS 炎症病变、CNS 浸润的 T-bet 表达 CD4+T 细胞的绝对数量以及源自 CNS 的 MOG-35-55 反应性细胞体外培养时分泌的 IL-17 和 IFN-γ。这些新结果表明,RTL 治疗的主要作用是在 EAE 期间减轻 CD4+T 细胞中 Th1 特异性变化,并防止介导 EAE 临床症状和 CNS 炎症的效应 T 细胞的扩增。

https://cdn.ncbi.nlm.nih.gov/pmc/blobs/db74/3130056/70e3bb78d4ed/pone.0021868.g001.jpg

文献检索

告别复杂PubMed语法,用中文像聊天一样搜索,搜遍4000万医学文献。AI智能推荐,让科研检索更轻松。

立即免费搜索

文件翻译

保留排版,准确专业,支持PDF/Word/PPT等文件格式,支持 12+语言互译。

免费翻译文档

深度研究

AI帮你快速写综述,25分钟生成高质量综述,智能提取关键信息,辅助科研写作。

立即免费体验